最新消息,青浦新城「保利建发印象青城」正在热销中!推出建面约90-171㎡高层、叠加! 
 
 
   ⛩项目名称:「保利建发印象青城」 
 
 
   👑项目简介:青浦新城 品质住宅 
 
 
   🗣最新动态:正在热销中 
 
 
   📍区域板块:青浦新城 
 
 
   ☑️☑️保利建发印象青城售楼处电话:400-8377-020☑️☑️ 
 
 
   🏠产品介绍:推出建面约90-171㎡高层、叠加 
 
 
   🛍️商业配套:周边有世纪联华超市,百联青浦购物中心、吾悦广场、绿地缤纷城、宝龙广场等商业 
 
 
   🚇交通配套:17号线漕盈路 
 
 
   🏥医疗配套:复旦大学附属中山医院青浦分院,青浦区妇幼保健所 
 
 
   🍃生态配套:沁园湖公园+上达河公园+智慧湖公园+长岛公园加之环城水系公园 总计五大园在侧 
 
 
   1地段 
 
 
   交通方面:项目距离17号线漕盈路站步行约1.4公里左右,一站可达青浦新城站,且后者未来将是拥有“三轨汇交”:沪苏嘉城际线(上海示范区线)嘉青松金线、轨交17号线将同站换乘。 
 
 
   ☑️☑️保利建发印象青城售楼处电话:400-8377-020☑️☑️ 
 
 
   编辑 
 
  
  
 
 
 
   ☑️☑️保利建发印象青城售楼处电话:400-8377-020☑️☑️ 
 
 
   生态方面:项目东侧就是被上达河分隔成南部的智慧湖公园区块(一期)与北部的中央公园区块(二期),总用地合计89.29公顷。其中,智慧湖公园约29.29公顷,中央公园约60公顷。上达河中央公园南园2023年8月开工,预计2024年12月竣工。 
 
 
   教育方面:项目南侧留水园别墅目前对口逸夫小学、尚美中学,另外在板块内有规划2所幼儿园,1所小学以及1所中学! 
 
 
   商业方面:周边有世纪联华超市,百联青浦购物中心、吾悦广场、绿地缤纷城、宝龙广场等商业,可满足日常生活需求! 
 
 
   ☑️☑️保利建发印象青城售楼处电话:400-8377-020☑️☑️ 医疗方面:周边有复旦大学附属中山医院青浦分院,青浦区妇幼保健所。 
 
 
   2产品 
 
 
   此次,保利置业与建发房产强强合作,将打造一座占地近50万方的大城!涵盖了住宅,街区,商业等业态,越是丰富的业态,就越难开发,对于开发商的实力有着很高的要求! 
 
 
   其一、打造“可持续生长的未来社区”! 
 
 
   编辑 
 
  
  
 
 
 
   ☑️☑️保利建发印象青城售楼处电话:400-8377-020☑️☑️ 
 
 
   鸟瞰图:阶段性过程效果图 本资料仅供参考,不构成本公司的任何要约或承诺,所涉数据、规划、景观道路等 
 
 
   容可能被进一步调整。 
 
 
   整个项目共分为八个地块,三横五纵的道路。涵盖了住宅、商业、办公等多种业态,总规划住宅2664户,拥有近50万方的繁华大社区,各种配套一应俱全。 
 
 
   打造了“一轴、一街、一界面”的大城格局,旨在创建一个可持续生长的未来社区。 
 
 
   鸟瞰图:阶段性过程效果图 本资料仅供参考,不构成本公司的任何要约或承诺,所涉数据、规划、景观道路等 
 
 
   容可能被进一步调整。 
 
 
   一轴:社区设有一个主轴线,沿着该轴线规划了多个重要设施,如幼儿园、绿地公园和各种文化活动空间。这意味着居民可以在步行范围内抵达自然环境和文化娱乐设施。 
 
 
   一街:社区内有一条主要的街道,包括商业广场、步行街和邻里中心。这个街道将会是社区居民日常生活的中心,为居民提供一个友好热闹的购物社交场所。 
 
 
   一界面:社区规划了漫行步道、滨水公园和运动公园等界面。这些景观节点提供了休闲、娱乐和健身场所,让居民可以亲近自然、享受户外活动。(项目南侧红线外滨水景观为政府规划,本资料仅供参考,具体以最终落地为准。) 
 
 
   示意图 
 
 
   这样的综合性开发不仅提供了居住的基本需求,还创造了一个集购物、娱乐、文化等多元业态于一体的宜居大城。 
 
 
   多维的业态,全新的生活方式,这都是区域里其他对手难以企及的!换句话说,保利建发·印象青城铸就的是青浦新城未来的封面产品! 
 
 
   其二、以东方美学为内核打造实景示范区! 
 
 
   这一次在传统的基础上进行了创新,以清新典雅为核心,营造出了“风雅三进,行舟六幕”的优雅生活场景。 
 
 
   一进 青承门: 
 
 
   青承门采用非对称的格局,恢弘大气。还原了传统建筑形制,在古典的基础上,结合现代的审美,展现门楼应有的仪式感。 
 
 
   ☑️☑️保利建发印象青城售楼处电话:400-8377-020☑️☑️ 大门实景图:本文实景图所示的红线外展示区部分,后续可能因政府相关规划进行拆改,敬请知悉。 
 
 
   二进 青雅叙: 
 
 
   整栋建筑屋身层层飞檐、基座漂浮架空,巨幕玻璃立面,非常飘逸灵动。 
 
 
   展示中心实景图 
 
 
   三进 青漪园: 
 
 
   青漪园是核心庭院,它围绕着“水”展开,体现了青浦“水文化”的特点。一座隐桥从水面延伸而出,由瀑布连接直至下沉庭院,为室内游泳池提供了良好光线和隐谧美景。 
 
 
   展示中心实景图 
 
 
   除“三进”所赋予的仪式感之外,整个展馆还融入了青浦本土水韵文化,营造出了“行舟六幕”的东方美景!移步异景,都蕴含着深厚的历史与人文内涵,把东方的建筑元素与现代居住环境相融合,使其富有魅力与实用性。 
 
 
   ☑️☑️保利建发印象青城售楼处电话:400-8377-020☑️☑️ 展示中心实景图 
 
 
   示范区还有更多细节之处值得考究“美人靠、方格挂䈋、避风䈋、擗帘杆、障日䈳……”,装饰与建筑的结合是古代建筑的一大特点,这些细节是美学传承的经典,建筑构件的刻画与还原,致敬经典。 
 
 
   展示中心实景图 
 
 
   保利建发·印象青城在一众建筑设计里脱颖而出,成功延续东方美学住宅,唤醒国人的血脉。 
 
 
   其三、全新组团景观营造高品质环境! 
 
 
   示范区恰好坐落于新开的棠玺组团内,结合示范区和组团景观,营造上海烟火生活雅集,实现东方人文精神回归。 
 
 
   一轴两园,构建特色的景观结构。 
 
 
   阶段性规划效果图 
 
 
   一轴:以水居记忆为轴线串联,打造多个景观节点,形成中心景观游园。 
 
 
   两园:里巷和林径是项目的两个特色园区。里巷延续上海曲径通幽处的回忆,形成功能丰富的归家礼仪空间;林径对上海梧桐栖路的重温旧梦,营造一条宁谧、和煦的归家小径。 
 
 
   烟火八雅,打造户外泛会所空间 
 
 
   ☑️☑️保利建发印象青城售楼处电话:400-8377-020☑️☑️ 阶段性规划效果图 
 
 
   有专门为儿童定制的溪山乐园;青年活动区有“踏歌园”,青年在这里可以沐林养身。老年人可以在“梧桐径”散步闲聊。无论是儿童、成年人还是老年人,都能够在棠玺组团中找到适合自己的活动和娱乐方式。 
 
 
   在功能上满足生活需求,在景观上更是将东方美学的意境融入其中。 
 
 
   阶段性过程效果图 
 
 
   结合中国传统的空间礼序规则通过叠山、理水延续东方美学园林起承转合,层层递进,营造东方大宅典范。 
 
 
   不仅在棠玺组团匠心营造,在青云组团设计也是可圈可点。 
 
 
   规划了各种设施,来满足您未来健身、儿童乐园、会客、休憩等需求,使得室内外充分联动,让空间调性统一,配套设施完善,满足全龄段业主的休闲娱乐需求! 
 
 
   其四、高颜值立面打造城市新标杆! 
 
 
   外立面以简洁时尚的现代立面风格为主,在顶层提取东方美学元素,不对称设计古今相融。灰色、黄色、米白色三种颜色的搭配,建筑立面层次丰富,整体色调偏暖,让人有温馨感。宽奢的楼间距匹配超大的窗墙比,让每一户都能享受到更好的采光和视野! 
 
 
   阶段性过程效果图 
 
 
   总结了上海购房者的需求点,并把这些需求融入保利建发·印象青城的户型设计,在户型结构、居住细节、精装打造等方面深度钻研。 
 
 
   户型图如下: 
 
 
   【约150㎡ 四房两厅两卫】 
 
 
   户型图 
 
 
   如果家庭有二孩或者三代同堂需要的,那建面约150㎡的四房大平层一定要优先加入您的“购物车”,标准的“大面宽短进深”的黄金户型格局,直接让人竖起大拇指: 
 
 
   ①宽阔4开间朝南,卧室均有飘窗 
 
 
   大面积玻璃窗设计为空间来充足的自然光,飘窗扩带来更大尺度的观景视野,增加采光性的同时有效延伸空间。 
 
 
   ②南北通透, 客餐厅一体化设计 
 
 
   厨房整体尺度与餐厅等宽,U型全明通透厨房,将厨房、餐厅和客厅串联在一起,不仅通风、采光俱佳,还更加明亮开放。 
 
 
   ③独立入户玄关 
 
 
   玄关将门里门外的世界自然分割,具备收纳功能的同时,兼得归家的从容与私密感。 
 
 
   一堆优点的枚举,我总结一句话: 
 
 
   即便再过N年,这款建面约150㎡的改善户型,舒适度&尺度感仍能稳居前列,不会过时。 
 
 
   150㎡的实体样板已开放,欢迎大家前往实地参观: 
 
 
   概念展示间 交付标准以合同约定为准 
 
 
   概念展示间 交付标准以合同约定为准 
 
 
   ☑️☑️保利建发印象青城售楼处电话:400-8377-020☑️☑️ 概念展示间 交付标准以合同约定为准 
 
 
   再来看叠加!这次叠加套数不多,只有24套,堪称“限量版”!伙伴们一定要好好把握! 
 
 
   【约99㎡ 三房两厅两卫】 
 
 
   户型图 
 
 
   99㎡厅爆款户型,整个空间利用率很高。 
 
 
 
   U型厨房 ,更好的利用空间 
 
 
 
   南北通透,卧室均有飘窗 
 
 
 
   客餐厅相连,大通厅更加宜居 
 
 
 
   套房式主卧,享有独立卫浴 
 
 
   更何况,这还是整个50万方社区的起步面积段户型。低总价享受高端社区的全套服务,性价比可想而知。 
 
 
   而在优秀的户型之上,项目的精装品质也相得益彰! 
 
 
   装标上配备了中央空调、地暖、新风三大部件,浴室和厨房用的都是节能型,均是知名品牌。 
 
 
   而且,这次建面约150㎡大平层,主卧配备智能马桶,这在青浦,甚至在五大新区,也是很少见的,可见其诚意满满。 
 
 
   【约128㎡ 四房两厅两卫】 
 
 
   编辑 
 
  
  
 
 
 
   ☑️☑️保利建发印象青城售楼处电话:400-8377-020☑️☑️ 
 
 
   编辑 
 
  
  
 
 
 
   ☑️☑️保利建发印象青城售楼处电话:400-8377-020☑️☑️ 
 
 
   编辑 
 
  
  
 
 
 
   ☑️☑️保利建发印象青城售楼处电话:400-8377-020☑️☑️ 
 
 
   在上海,有一个板块却纵享着2大国家级规划。 
 
 
   那就是青浦新城。 
 
 
   区域 西接长三角一体化势能,串联江浙广袤发达腹地, 东面衔接的是澎湃的大虹桥势能。左右手都是国家级势能,加上自身的新城规划。 
 
 
   论前景、论上限,青浦新城有不输任何板块的底气。 
 
 
   并且这样的大格局,将让未来的青浦新城会成为一个面向全国的节点性板块。 
 
 
   编辑 
 
  
  
 
 
 
   ☑️☑️保利建发印象青城售楼处电话:400-8377-020☑️☑️ 
 
 
   而近期青浦新城的热度特别高,这也和青浦今年诸多利好相关。 
 
 
 
   青浦长宁双区结对签约合作,发展重磅提速 
 
 
 
   华为练秋湖全球最大研发中心启用,超3万名研发人员入驻青浦 
 
 
 
   示范区线跨拦路港大桥全面开建,示范区线加速兑现 
 
 
 
   约50万方上达中央公园,南园(一期)正式开园 
 
 
   编辑 
 
  
  
 
 
 
   ☑️☑️保利建发印象青城售楼处电话:400-8377-020☑️☑️ 
 
 
   除了上述利好之外,青浦新城的公共服务体系也在快速完善。 
 
 
   比如: 复旦大学附属中山医院国家医学中心青浦新城区一期建设项目启动、青浦区公共卫生中心项目也顺利完成竣工验收、上海市儿童医院长三角示范医学中心选址也有了实质性进展!  
 
 
   而在这诸多重磅利好的加持下,地处青浦新城中央商务区先行启动区C位的「保利建发·印象青城」无疑就是青浦新城乃至整个青浦的最优选答案。 
 
 
   编辑 
 
  
  
 
 
 
   ☑️☑️保利建发印象青城售楼处电话:400-8377-020☑️☑️ 
 
 
   青浦新城中央商务区形象封面 
 
 
   国央企联袂打造约50万方大城 
 
 
   17号线/嘉青松金线(规划) /示范区线(在建) 三轨交 
 
 
   「保利建发·印象青城」 
 
 
   少量房源火热在售中 
 
 
   为何印象青城能拥有 
 
 
   比其他新房更强的热度呢? 
 
 
   编辑 
 
  
  
 
 
 
   编辑 
 
  
  
 
 
 
   ☑️☑️保利建发印象青城售楼处电话:400-8377-020☑️☑️ 
 
 
   热度领先同级别新房的原因一: 
 
 
   双轨交串联双国家级规划 
 
 
   快速兑现的超强产业持续发力,没有争议的头部板块! 
 
 
   青浦新城区域内目前有三条轨交的规6划,其中包括已经建成的17号线、正在建设中的示范区线以及规划中的嘉青松金线。 
 
 
   这三条轨交中,17号线和示范区线已经明确了站点和走向,分别连接着虹桥商务区+长三角一体化 双国家级规划。 
 
 
   编辑 
 
  
  
 
 
 
   虹桥商务区:目前累计引进总部类企业和机构超500家,贸易型总部51家,形成央企总部、跨国公司总部、民企总部、新兴科技总部汇聚的长三角企业总部集聚区。 
 
 
   这是上海无愧的产业中心之一! 
 
 
   长三角一体化:随着青浦西岑的“华为青浦研发中心”落地,长三角一体化的利好具象化了。 
 
 
   这座研发中心总投资超百亿,是“华为全球最大研发中心”,去年10月入驻办公, 吸引3.5万名科技研发人才。 
 
 
   (资料来源:公众号《青浦区外商投资企业协会》 20240604) 
 
 
   更何况,华为青浦研发中心要做的是芯片研发和设计,产业质量拉满! 
 
这可是一个多金的行业,人均薪资水平堪比金融和券商(中金公司人均薪酬达到98万;中信证券人均薪酬为85万;广发证券人均薪酬为81万)
 
   不同产业的就业人口的购买力天差地别,高端产业会带来大量高端购买力。 
 
 
   双国家级规划带来的产业带动房价的基础是很扎实的! 
 
 
   但这还不是全部,17号线+示范区线 左手长三角一体化、华为,右手前湾、大虹桥总部商办,并通过虹桥枢纽,串联2号线及正在试运营的机场联络线, 把市中心、徐汇、闵行、张江等高能板块都纳入印象青城的通勤版图。 
 
 
   ☑️☑️保利建发印象青城售楼处电话:400-8377-020☑️☑️ 
 
 
   也就是说,项目通过这两条轨交将汇聚上海四面八方的购买力,那客户池广、购买力强将来会反哺二手房价值。 
 
 
   编辑 
 
  
  
 
 
 
   示意图 
 
 
   编辑 
 
  
  
 
 
 
   ☑️☑️保利建发印象青城售楼处电话:400-8377-020☑️☑️ 
 
 
   热度领先同级别新房的原因二: 
 
 
   全市更高能级的配套蓝图跃然纸上! 
 
 
   生态、轨交、商业、文化地标...不断落地兑现! 
 
 
   一个坐拥两大国家级规划的区域,当然会有一个与之匹配的超高能级配套规划。 
 
 
   根据规划方案,选取以青浦新城地铁站为核心的约6.5平方公里土地, 采用国际新城开发模式,将商务办公、交通枢纽、文化休闲高度集合起来,打造成为宜居宜业的国际滨水新城。 
 
 
   而这,就是青浦新城核心的核心: 青浦新城中央商务区! 
 
 
   这个片区的总开发体量超750万平方米、投资超千亿。 
 
 
   对比一下嘉定新城约530万方,松江新城约500万方的中央商务区,青浦新城中央商务区的能级和规模无疑都是更高的。 
 
 
   编辑 
 
  
  
 
 
 
   ☑️☑️保利建发印象青城售楼处电话:400-8377-020☑️☑️ 
 
 
   示意图 
 
 
   青浦区准备在青浦西虹桥商务区之外再造一个推动青浦经济增长的板块, 对青浦新城以及对整个青浦区的经济发展与区域品质提升都有巨大推动作用。 
 
 
   有几点重点一提: 
 
 
   第一,教育资源。 
 
 
   中央商务区一共规划了7所幼儿园(其中晨星幼儿园为现有幼儿园)。还有3所小学和3所初中;新达路和新技路东北还规划了1所高中。 
 
 
   其中,印象青城周边双盈路小学已有明确规划。 
 
 
   仅表示位置距离,非学区承诺,具体学区以政府网站公示为准。 
 
 
   编辑 
 
  
  
 
 
 
   ☑️☑️保利建发印象青城售楼处电话:400-8377-020☑️☑️ 
 
 
   效果图 
 
 
   第二,医疗资源。 
 
 
   复旦系学校以及复旦系医院业将全面落地 青浦新城中央商务区。 
 
 
   另外,项目直线约5公里范围内,还有三甲复旦大学中山医院青浦分院,周边还有红房子医院。 
 
 
   长远点来看,整个青浦目前处于建设和规划中的,还有长三角智慧医院、青浦公共卫生中心项目、上海儿童医院长三角示范区医学中心等医院。 
 
 
   从中可以看出政府对于这片区域的重视,以及这片区域未来配套能级的高度。 
 
 
   第三,三大文化地标,西上海未来的中心。 
 
 
   区域内还将有3大文化地标,分别是:长三角艺术中心项目、工业博物馆、体育中心(规划)。 
 
 
   其中, 长三角艺术中心是一个包括1200座的大剧场、500座的小剧场、800座的音乐厅、300座的多功能报告厅为一体的文化地标。☑️☑️保利建发印象青城售楼处电话:400-8377-020☑️☑️ 
 
 
   编辑 
 
  
  
 
 
 
   效果图 
 
 
   工业博物馆则是将工业建筑独特风格与优越的滨水资源结合,为片区注入新活力,结合体育、文化、休闲、商业等业态,打造新城标志性文化品牌。 
 
 
   这里未来所呈现出来的城市界面、发展能级以及规划利好,是其他所有区域无法企及。 
 
 
   而印象青城更是位于“青浦新城中央商务区”内已率先开启的约100万方先行启动区内,这里拥有不可复制的土地稀贵天赋。☑️☑️保利建发印象青城售楼处电话:400-8377-020☑️☑️ 
 
 
   编辑 
 
  
  
 
 
 
   ☑️☑️保利建发印象青城售楼处电话:400-8377-020☑️☑️ 
 
 
   效果图 
 
 
   而在先开启的约百万方先行启动区内,包含了两部分: 
 
 
   编辑 
 
  
  
 
 
 
   ☑️☑️保利建发印象青城售楼处电话:400-8377-020☑️☑️ 
 
 
   一个是约50万方综合体印象青城; 
 
 
   另外一个约50万方上达河公园一期,这座庞大的公园将成为整个青浦的生态核心。 
 
 
   编辑 
 
  
  
 
 
 
   实景图 
 
 
   而这座约50万方的上达河公园就在印象青城的旁边。 
 
 
   编辑 
 
  
  
 
 
 
   ☑️☑️保利建发印象青城售楼处电话:400-8377-020☑️☑️ 
 
 
   效果图 
 
 
   一方面,对于繁华的上海来说,生态一直是一个昂贵且臻稀的词。 
 
 
   就拿世纪公园来说,以这座公园为中心,周边的房龄在20年以上的二手房挂牌均价起码都在约11万+/㎡。 
 
 
   房龄在10年左右的银亿公园壹号和仁恒公园世纪的价格则实在约14-16万+/㎡。 
 
 
   这就是位于高端生态资源旁的价值。 
 
 
   编辑 
 
  
  
 
 
 
   ☑️☑️保利建发印象青城售楼处电话:400-8377-020☑️☑️ 
 
 
   另外一方面,想象一下。 
 
 
 
   落日时可挽着爱人,一边漫步湖畔遛娃遛狗,一边看天边余霞成绮,湖中碎光点点。 
 
 
 
   闲暇时分,下楼就能来一场环公园的亲子骑行,一路上湖光天色尽收眼底。 
 
 
 
   时下流行的露营、野餐也会成为业主的“日常生活”。 
 
 
 
   遛娃、遛狗、慢跑等生活场景,在家楼下就能完美实现。 
 
 
   这个项目真正诠释了何为出则繁华入则静谧。这样的生活,在各400万级的项目中,也只有印象青城能够给你。 
 
 
   编辑 
 
  
  
 
 
 
   ☑️☑️保利建发印象青城售楼处电话:400-8377-020☑️☑️ 
 
 
   热度领先同级别新房的原因三: 
 
 
   约50万方的新一代滨水大城 
 
 
   接轨国际化的居住方式,遥遥领先于同级别新房 
 
 
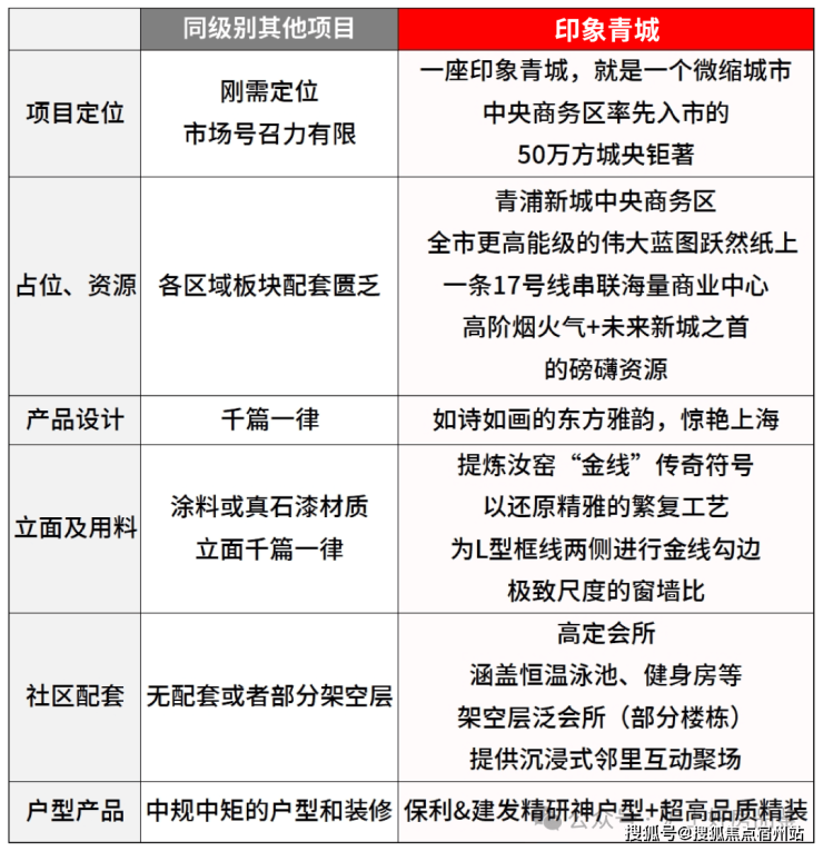
   印象青城体量高达约50万方, 与普通住宅小区相比,印象青城就像是一个“微缩城市”。 
 
 
   多维交通高效率通勤,脚下就是商业、教育、生态资源,下楼就有各色精致餐饮。时尚的日常与精品的高阶消费形成的复合多元生活,就此被浓缩到一个步行范围的闭环之中。 
 
 
   通过“一轴一街一界面”的方式,为这座大城的业主带来了一个完全不同的慢节奏生活方式。 
 
 
   编辑 
 
  
  
 
 
 
   ☑️☑️保利建发印象青城售楼处电话:400-8377-020☑️☑️ 
 
 
   一轴:生活街区轴。聚合了文化活动室、生活服务中心、自营商业、市民中心等丰富的公共空间。闲暇之余只需要步行,便可轻松享受到多元且丰富的邻里生活, 
 
 
   一街:活力商业街。街道两侧配上非常丰富立体的商业业态荟萃于此,包括沿街商业、邻里中心、乐活商业街、街角广场等等,在家门口就能自得其乐 
 
 
   一界面:滨水景观界面。依托项目南侧的天然水系及水公园,将滨河栈道、运动公园、骑行慢行步道等多种功能嵌套进入,打造家门口的滨水运动公园, 
 
 
   为周边居民茶余饭后提供一方放松身心的好去处,也彻底定下了项目高居住舒适度的主基调。 
 
 
   编辑 
 
  
  
 
 
 
   ☑️☑️保利建发印象青城售楼处电话:400-8377-020☑️☑️ 
 
 
   编辑 
 
  
  
 
 
☑️☑️保利建发印象青城售楼处电话:400-8377-020☑️☑️