保利虹桥和著售楼处电话→售楼中心电话→保利虹桥和著楼盘百科→首页网站→保利虹桥和著售楼处电话→售楼中心电话→楼盘百科→首页网站→24小时热线电话
扫描到手机,新闻随时看
扫一扫,用手机看文章
更加方便分享给朋友
上海嘉定「保利虹桥和著」售楼处电话☎:400-833-6309【已认证】
在售户型图丨项目介绍丨最新房源丨周边配套丨详细解答〢
◆开发商营销中心诚挚邀请,一键预约,尊享内部独家折扣!匠心独运的精品项目,恭候您的品鉴与选择。
开发商电话☎:400-833-6309【已认证】
售楼处电话☎:400-833-6309【已认证】
营销中心电话☎:400-833-6309【已认证】
✅ 本项目暂不接受临时到访,过来参观样板房请记得提前来电预约!
✅ 为您安排楼盘现场销售全程接待并讲解,给您更贴心的看房体验!
欢迎来电咨询楼盘、线上预约看房可享专属活动哦~~
➤➤➤➤VIP贵宾置业〢欢迎来电咨询〢品鉴!!
最新消息,嘉定14号线地铁盘「保利虹桥和著」五期已过会,即将认购!推出建面约104-128㎡三房四房,均价约57541元/㎡!
⛩项目名称:「保利虹桥和著」五期
项目简介:北虹桥 双轨交品质住宅
最新动态:已过会,即将认购
区域板块:嘉定江桥
产品介绍:建面约104-128㎡三房四房,均价约57541元/㎡
️商业配套:约1.5公里直达维乐城、约6公里直达江桥万达广场与繁华邻距离
周边学校:荟萃凌云幼儿园、封浜小学、上海市嘉定区嘉二实验学校等,北虹之星板块内规划K12国际学校与九年一贯制学校,近享国际教育主场
保利虹桥和著售楼处电话☎:400-833-6309【已认证】
交通配套:14号线&嘉闵线(在建中)双轨交汇
医疗配套:上海市第一人民医院嘉定分院(江桥网院)、嘉定瑞金医院、上海新虹桥国际医学中心等医疗配套,呵护家人健康
轨交:地块与地铁14号线终点站封浜站的直线距离不到200米,坐一站到乐秀路,未来可以换乘嘉闵线(在建),连接大虹桥、七宝、春申等板块。
保利虹桥和著售楼处电话☎:400-833-6309【已认证】
自驾:地块北侧即为曹安公路,可快速接入嘉闵高架路和京沪高速,自驾比较便利。
商业:地块以北约700米有欧特福购物广场,地块以东约1.5km有江桥维乐城。
教育:曹杨二中附属江桥实验中学、卢湾一中心实验小学等优质学校已入驻江桥,地块周边有星华幼儿园、凌云幼儿园、封浜小学、嘉定区嘉二实验学校等。在上虹桥西区、南江桥还有多所九年一贯制学校用地。
医疗:江桥医院升级为上海市第一人民医院嘉定分院,这样的配置足以满足日常看病需求。
2产品
在社区营造上,保利·虹桥和著以百分百的诚意, 围绕“意韵、礼序、趣活、邻里、私享、智造”这6大产品内核,强调邻里趣活、创造互动空间,智造新烟火社区,以人文关怀的细节营造,满足了市场上对于品质内卷的所有想象,为人们带来一场前所未有的居住盛宴。
(示意图)
(示意图)
归家仪式上,社区拥有约100米超长沿街酒店式落客礼仪大门,臻选贝金米黄石材打造,豪宅级的归家仪式感扑面而来。归家礼序上,项目设有“迎—礼—聚—活—登”五重归家礼序,森活绿地无界相融,营造城市与家之间的松弛缓冲带,提高社区品质感和仪式感。
入户方式上,地下地上双精装入户大堂,给业主带来星级酒店式的礼遇。双开门电梯+阳光梯厅的独创设计,更是给足了业主媲美千万级豪宅的尊崇感。
景观布局上,不得不说保利·虹桥和著更是令人惊艳!中庭的大树剧场,移植了超60年树龄的铁冬青,价值百万;约10米长的蓝钻大理石水景,由匠人手工精雕细琢;地面铺设爱马仕灰奢石拼花,尽显海派风情;奢适躺平水院,甄选西潘多拉和日出金霞发光石,宛如奢华酒店,未来业主可在此休憩、会客、社交,尽显豪宅排面。
(项目示范区实拍图)
(项目景观效果图)
此外,保利·虹桥和著还将在社区内打造约1500㎡超大中央花园,阳光大草坪将成为社区活动的核心地带,业主可以在这里散步、野餐、享受户外时光。同时,架空层泛会所和星际乐园主题游乐天地也将带来丰富的休闲娱乐设施,为各个年龄段的居民提供高品质、全功能的理想生活。【政策】关于优化调整本市房地产政策措施的通知
为更好满足居民刚性住房需求和多样化改善性住房需求,促进房地产市场平稳健康发展,8月25日,市住房城乡建设管理委、市房屋管理局、市财政局、市税务局、人民银行上海市分行、市公积金管理中心等六部门联合印发《关于优化调整本市房地产政策措施的通知》(以下简称《通知》),包括调减住房限购、优化住房公积金、优化个人住房信贷以及完善个人住房房产税等政策。《通知》自2025年8月26日起施行。
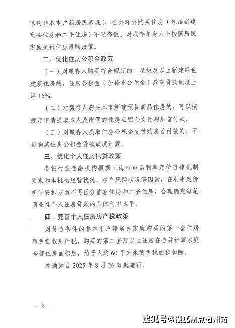
一、调减住房限购政策
为更好满足居民改善性需求,促进宜居安居、职住平衡,《通知》明确进一步调减住房限购政策。一是符合条件居民家庭在外环外购房不限套数。对符合本市住房购买条件的居民家庭,包括本市户籍居民家庭、在本市连续缴纳社会保险或个人所得税满1年及以上的非本市户籍居民家庭,在外环外购买住房不限套数,包括新建商品住房和二手住房。二是成年单身人士按照居民家庭执行住房限购政策。按照上述规定,沪籍居民家庭和沪籍成年单身人士,在外环外购买住房不限套数;在外环内限购2套住房。非沪籍居民家庭和非沪籍成年单身人士,自购房之日前在本市连续缴纳社会保险或个人所得税满1年及以上的,在外环外购买住房不限套数;自购房之日前在本市连续缴纳社会保险或个人所得税满3年及以上的,在外环内限购1套住房。
关于住房限购政策相关业务,可拨打房地产交易行业服务热线“962269”具体咨询。
二、优化住房公积金政策
为加大公积金支持住房消费力度,《通知》规定优化住房公积金政策。一是提高个人住房公积金贷款额度。对缴存人购买二星级及以上新建绿色建筑住房的,住房公积金(含补充公积金)最高贷款额度上浮15%。首套最高贷款额度从160万元提高至184万元,多子女家庭首套上浮比例可叠加计算,从192万元提高至216万元;二套最高贷款额度从130万元提高至149.5万元。二是支持提取住房公积金支付购房首付款。对缴存人购买我市新建预售商品住房的,可以按规定申请提取本人及配偶的住房公积金支付购房首付款。三是支持住房公积金“又提又贷”。对缴存人提取住房公积金支付购房首付款的,不影响其住房公积金贷款额度计算。
关于住房公积金贷款和提取业务的具体办理方式及材料,可查询上海住房公积金官网或拨打住房公积金热线“12329”具体咨询。
三、优化调整商业性个人住房贷款利率定价机制
为减轻居民购房利息负担,《通知》明确优化个人住房信贷政策。银行业金融机构根据上海市市场利率定价自律机制要求和本机构经营状况、客户风险状况等因素,在利率定价机制安排方面不再区分首套住房和二套住房,合理确定每笔商业性个人住房贷款的具体利率水平。
关于住房贷款相关业务,可向经办银行具体咨询。
四、完善个人住房房产税政策
为衔接优化住房限购政策,《通知》规定对符合条件的非本市户籍居民家庭购买的第一套住房暂免征收房产税;购买的第二套及以上住房在合并计算家庭全部住房面积后,给予人均60平方米的免税面积扣除。由于个人住房房产税按年征收,因此2025年1月1日起符合条件的购房者可享受本条政策。
关于完善个人房产税政策的具体操作规定由市财税部门另行制定,相关业务可拨打税务咨询热线“12366”具体咨询。
(项目景观效果图)
户型图如下:
上海嘉定「保利虹桥和著」售楼处电话☎:400-833-6309【已认证】
在售户型图丨项目介绍丨最新房源丨周边配套丨详细解答〢
◆开发商营销中心诚挚邀请,一键预约,尊享内部独家折扣!匠心独运的精品项目,恭候您的品鉴与选择。
开发商电话☎:400-833-6309【已认证】
售楼处电话☎:400-833-6309【已认证】
营销中心电话☎:400-833-6309【已认证】
✅ 本项目暂不接受临时到访,过来参观样板房请记得提前来电预约!
✅ 为您安排楼盘现场销售全程接待并讲解,给您更贴心的看房体验!
欢迎来电咨询楼盘、线上预约看房可享专属活动哦~~
➤➤➤➤VIP贵宾置业〢欢迎来电咨询〢品鉴!!
保利虹桥和著售楼处电话☎:400-833-6309【已认证】
上海嘉定「保利虹桥和著」售楼处电话☎:400-833-6309【已认证】
在售户型图丨项目介绍丨最新房源丨周边配套丨详细解答〢
◆开发商营销中心诚挚邀请,一键预约,尊享内部独家折扣!匠心独运的精品项目,恭候您的品鉴与选择。
开发商电话☎:400-833-6309【已认证】
售楼处电话☎:400-833-6309【已认证】
营销中心电话☎:400-833-6309【已认证】
✅ 本项目暂不接受临时到访,过来参观样板房请记得提前来电预约!
✅ 为您安排楼盘现场销售全程接待并讲解,给您更贴心的看房体验!
欢迎来电咨询楼盘、线上预约看房可享专属活动哦~~
➤➤➤➤VIP贵宾置业〢欢迎来电咨询〢品鉴!!
声明:本文由入驻焦点开放平台的作者撰写,除焦点官方账号外,观点仅代表作者本人,不代表焦点立场。
