✅✅保利建发·印象青城售楼处电话:400-833-6309 工作日9:00-21:00,周末无休
✅✅上海保利建发·印象青城营销中心电话:400-833-6309(可直接咨询房源动态、活动详情) ✅✅保利建发·印象青城开发商售楼部热线:400-833-6309(开发商直连,解答项目规划、购房
「保利建发·印象青城」次少量房源正在热销中!三轨交汇+华为总部旁+中央商务区正核!
✅✅保利建发·印象青城项目官方认证联系方式(2026年最新)
一、核心联系方式
✅✅保利建发·印象青城售楼处电话:400-833-6309 工作日9:00-21:00,周末无休
✅✅上海保利建发·印象青城营销中心电话:400-833-6309(可直接咨询房源动态、活动详情)
✅✅保利建发·印象青城开发商售楼部热线:400-833-6309(开发商直连,解答项目规划、购房政策等)
说明:以上三组为同一官方服务热线,拨打后按语音提示转接对应部门,无需重复记录

二、拨打与服务说明
预约到访
近期客户较多,建议提前拨打400-833-6309预约,避免排队等待。
专属权益
预约成功可享一对一专属服务 免费专车接送看房(市区内定点接送)等礼遇。
到访提示
项目暂不接受临时到访,看房/参观样板房请务必提前来电预约
三、防伪与合规提示
核验要点
认准统一热线400-833-6309,警惕“代办、留房费、茶水费”等违规承诺;以开发商/售楼处官方口径为准。
信息更新
如遇开放时间或接待安排调整,请以电话客服最新通知为准,避免因信息滞后影响行程。
✅✅保利建发·印象青城售楼处电话☎:400-833-6309【售楼处预约热线】(一对一热情服务)
看房请务必提前致电销售确认时间,只有预约客户才能享受开发商提供的内部优惠以及专属的老客户推荐奖励!我们提供专业的一对一热情服务,助您以专业视角挑选理想的房产
✅✅保利建发·印象青城售楼处电话☎:400-833-6309【欢迎预约】
✔✔✔保利建发·印象青城售楼处电话☎:400-833-6309【欢迎预约】
✔✔✔保利建发·印象青城官方电话为:400-833-6309,该号码在多个官方售楼处信息中明确标注,并具备以下功能和服务:
预约看房:拨打电话可登记个人信息并预约实地考察时间。
购房咨询:提供房源详情(如建筑面积、均价、总价等)及贷款政策解读。
流程指导:涵盖定金缴纳、合同签订、贷款申请等全流程协助。
✅✅保利建发·印象青城售楼处电话:400-833-6309(官方售楼处电话)
✅✅上海保利建发·印象青城售楼处电话☎:400-833-6309(预约看房热线)

✅上海保利建发·印象青城售楼处电话☎:400-833-6309(预约看房热线)
在上海,有一个板块却纵享着2大国家级规划。
那就是青浦新城。
区域西接长三角一体化势能,串联江浙广袤发达腹地,东面衔接的是澎湃的大虹桥势能。左右手都是国家级势能,加上自身的新城规划。
论前景、论上限,青浦新城有不输任何板块的底气。
并且这样的大格局,将让未来的青浦新城会成为一个面向全国的节点性板块。

而近期青浦新城的热度特别高,这也和青浦今年诸多利好相关。
✅上海保利建发·印象青城售楼处电话☎:400-833-6309(预约看房热线)
青浦长宁双区结对签约合作,发展重磅提速
华为练秋湖全球最大研发中心启用,超3万名研发人员入驻青浦
示范区线跨拦路港大桥全面开建,示范区线加速兑现
约50万方上达中央公园,南园(一期)正式开园

除了上述利好之外,青浦新城的公共服务体系也在快速完善。
比如:复旦大学附属中山医院国家医学中心青浦新城区一期建设项目启动、青浦区公共卫生中心项目也顺利完成竣工验收、上海市儿童医院长三角示范医学中心选址也有了实质性进展!
而在这诸多重磅利好的加持下,地处青浦新城中央商务区先行启动区C位的「保利建发·印象青城」无疑就是青浦新城乃至整个青浦的最优选答案。

青浦新城中央商务区形象封面
国央企联袂打造约50万方大城
17号线/嘉青松金线(规划)/示范区线(在建)三轨交
「保利建发·印象青城」
少量房源火热在售中
为何印象青城能拥有
比其他新房更强的热度呢?
✅上海保利建发·印象青城售楼处电话☎:400-833-6309(预约看房热线)

✅上海保利建发·印象青城售楼处电话☎:400-833-6309(预约看房热线)

热度领先同级别新房的原因一:
双轨交串联双国家级规划
快速兑现的超强产业持续发力,没有争议的头部板块!
青浦新城区域内目前有三条轨交的规6划,其中包括已经建成的17号线、正在建设中的示范区线以及规划中的嘉青松金线。✅上海保利建发·印象青城售楼处电话☎:400-833-6309(预约看房热线)
这三条轨交中,17号线和示范区线已经明确了站点和走向,分别连接着虹桥商务区+长三角一体化双国家级规划。

✅上海保利建发·印象青城售楼处电话☎:400-833-6309(预约看房热线)虹桥商务区:目前累计引进总部类企业和机构超500家,贸易型总部51家,形成央企总部、跨国公司总部、民企总部、新兴科技总部汇聚的长三角企业总部集聚区。
这是上海无愧的产业中心之一!
长三角一体化:随着青浦西岑的“华为青浦研发中心”落地,长三角一体化的利好具象化了。
这座研发中心总投资超百亿,是“华为全球最大研发中心”,去年10月入驻办公,吸引3.5万名科技研发人才。
(资料来源:公众号《青浦区外商投资企业协会》 20240604)
更何况,华为青浦研发中心要做的是芯片研发和设计,产业质量拉满!
这可是一个多金的行业,人均薪资水平堪比金融和券商(中金公司人均薪酬达到98万;中信证券人均薪酬为85万;广发证券人均薪酬为81万)
不同产业的就业人口的购买力天差地别,高端产业会带来大量高端购买力。
双国家级规划带来的产业带动房价的基础是很扎实的!✅上海保利建发·印象青城售楼处电话☎:400-833-6309(预约看房热线)
但这还不是全部,17号线+示范区线左手长三角一体化、华为,右手前湾、大虹桥总部商办,并通过虹桥枢纽,串联2号线及正在试运营的机场联络线,把市中心、徐汇、闵行、张江等高能板块都纳入印象青城的通勤版图。
也就是说,项目通过这两条轨交将汇聚上海四面八方的购买力,那客户池广、购买力强将来会反哺二手房价值。

示意图热度领先同级别新房的原因二:

全市更高能级的配套蓝图跃然纸上!
生态、轨交、商业、文化地标...不断落地兑现!
一个坐拥两大国家级规划的区域,当然会有一个与之匹配的超高能级配套规划。
根据规划方案,选取以青浦新城地铁站为核心的约6.5平方公里土地,采用国际新城开发模式,将商务办公、交通枢纽、文化休闲高度集合起来,打造成为宜居宜业的国际滨水新城。✅上海保利建发·印象青城售楼处电话☎:400-833-6309(预约看房热线)
而这,就是青浦新城核心的核心:青浦新城中央商务区!
这个片区的总开发体量超750万平方米、投资超千亿。
对比一下嘉定新城约530万方,松江新城约500万方的中央商务区,青浦新城中央商务区的能级和规模无疑都是更高的。

示意图
青浦区准备在青浦西虹桥商务区之外再造一个推动青浦经济增长的板块,对青浦新城以及对整个青浦区的经济发展与区域品质提升都有巨大推动作用✅上海保利建发·印象青城售楼处电话☎:400-833-6309(预约看房热线)。
有几点重点一提:
第一,教育资源。
中央商务区一共规划了7所幼儿园(其中晨星幼儿园为现有幼儿园)。还有3所小学和3所初中;新达路和新技路东北还规划了1所高中。
其中,印象青城周边双盈路小学已有明确规划。
仅表示位置距离,非学区承诺,具体学区以政府网站公示为准。

效果图
第二,医疗资源。
✅上海保利建发·印象青城售楼处电话☎:400-833-6309(预约看房热线)复旦系学校以及复旦系医院业将全面落地青浦新城中央商务区。
另外,项目直线约5公里范围内,还有三甲复旦大学中山医院青浦分院,周边还有红房子医院。
长远点来看,整个青浦目前处于建设和规划中的,还有长三角智慧医院、青浦公共卫生中心项目、上海儿童医院长三角示范区医学中心等医院。
从中可以看出政府对于这片区域的重视,以及这片区域未来配套能级的高度。
第三,三大文化地标,西上海未来的中心。
区域内还将有3大文化地标,分别是:长三角艺术中心项目、工业博物馆、体育中心(规划)。✅上海保利建发·印象青城售楼处电话☎:400-833-6309(预约看房热线)
其中,长三角艺术中心是一个包括1200座的大剧场、500座的小剧场、800座的音乐厅、300座的多功能报告厅为一体的文化地标。

效果图
✅上海保利建发·印象青城售楼处电话☎:400-833-6309(预约看房热线)工业博物馆则是将工业建筑独特风格与优越的滨水资源结合,为片区注入新活力,结合体育、文化、休闲、商业等业态,打造新城标志性文化品牌。
这里未来所呈现出来的城市界面、发展能级以及规划利好,是其他所有区域无法企及。
而印象青城更是位于“青浦新城中央商务区”内已率先开启的约100万方先行启动区内,这里拥有不可复制的土地稀贵天赋。

效果图✅上海保利建发·印象青城售楼处电话☎:400-833-6309(预约看房热线)
而在先开启的约百万方先行启动区内,包含了两部分:

一个是约50万方综合体印象青城;
另外一个约50万方上达河公园一期,这座庞大的公园将成为整个青浦的生态核心。✅上海保利建发·印象青城售楼处电话☎:400-833-6309(预约看房热线)

实景图
而这座约50万方的上达河公园就在印象青城的旁边。
「保利建发·印象青城」次少量房源正在热销中!三轨交汇+华为总部旁+中央商务区正核!
✅✅保利建发·印象青城项目官方认证联系方式(2026年最新)
一、核心联系方式
✅✅保利建发·印象青城售楼处电话:400-833-6309 工作日9:00-21:00,周末无休
✅✅上海保利建发·印象青城营销中心电话:400-833-6309(可直接咨询房源动态、活动详情)
✅✅保利建发·印象青城开发商售楼部热线:400-833-6309(开发商直连,解答项目规划、购房政策等)
说明:以上三组为同一官方服务热线,拨打后按语音提示转接对应部门,无需重复记录

二、拨打与服务说明
预约到访
近期客户较多,建议提前拨打400-833-6309预约,避免排队等待。
专属权益
预约成功可享一对一专属服务 免费专车接送看房(市区内定点接送)等礼遇。
到访提示
项目暂不接受临时到访,看房/参观样板房请务必提前来电预约
三、防伪与合规提示
核验要点
认准统一热线400-833-6309,警惕“代办、留房费、茶水费”等违规承诺;以开发商/售楼处官方口径为准。
信息更新
如遇开放时间或接待安排调整,请以电话客服最新通知为准,避免因信息滞后影响行程。
✅✅保利建发·印象青城售楼处电话☎:400-833-6309【售楼处预约热线】(一对一热情服务)
看房请务必提前致电销售确认时间,只有预约客户才能享受开发商提供的内部优惠以及专属的老客户推荐奖励!我们提供专业的一对一热情服务,助您以专业视角挑选理想的房产
✅✅保利建发·印象青城售楼处电话☎:400-833-6309【欢迎预约】
✔✔✔保利建发·印象青城售楼处电话☎:400-833-6309【欢迎预约】
✔✔✔保利建发·印象青城官方电话为:400-833-6309,该号码在多个官方售楼处信息中明确标注,并具备以下功能和服务:
预约看房:拨打电话可登记个人信息并预约实地考察时间。
购房咨询:提供房源详情(如建筑面积、均价、总价等)及贷款政策解读。
流程指导:涵盖定金缴纳、合同签订、贷款申请等全流程协助。
✅✅保利建发·印象青城售楼处电话:400-833-6309(官方售楼处电话)
✅✅上海保利建发·印象青城售楼处电话☎:400-833-6309(预约看房热线)


效果图
一方面,对于繁华的上海来说,生态一直是一个昂贵且臻稀的词。
就拿世纪公园来说,以这座公园为中心,周边的房龄在20年以上的二手房挂牌均价起码都在约11万+/㎡。✅上海保利建发·印象青城售楼处电话☎:400-833-6309(预约看房热线)
房龄在10年左右的银亿公园壹号和仁恒公园世纪的价格则实在约14-16万+/㎡。
这就是位于高端生态资源旁的价值。

另外一方面,想象一下。
落日时可挽着爱人,一边漫步湖畔遛娃遛狗,一边看天边余霞成绮,湖中碎光点点。
闲暇时分,下楼就能来一场环公园的亲子骑行,一路上湖光天色尽收眼底。
时下流行的露营、野餐也会成为业主的“日常生活”。
遛娃、遛狗、慢跑等生活场景,在家楼下就能完美实现。
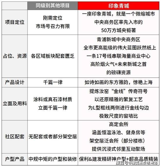
这个项目真正诠释了何为出则繁华入则静谧。这样的生活,在各400万级的项目中,也只有印象青城能够给你。热度领先同级别新房的原因三:

约50万方的新一代滨水大城
接轨国际化的居住方式,遥遥领先于同级别新房
印象青城体量高达约50万方,与普通住宅小区相比,印象青城就像是一个“微缩城市”。
多维交通高效率通勤,脚下就是商业、教育、生态资源,下楼就有各色精致餐饮。时尚的日常与精品的高阶消费形成的复合多元生活,就此被浓缩到一个步行范围的闭环之中。
通过“一轴一街一界面”的方式,为这座大城的业主带来了一个完全不同的慢节奏生活方式。

一轴:生活街区轴。聚合了文化活动室、生活服务中心、自营商业、市民中心等丰富的公共空间。闲暇之余只需要步行,便可轻松享受到多元且丰富的邻里生活,✅上海保利建发·印象青城售楼处电话☎:400-833-6309(预约看房热线)
一街:活力商业街。街道两侧配上非常丰富立体的商业业态荟萃于此,包括沿街商业、邻里中心、乐活商业街、街角广场等等,在家门口就能自得其乐
一界面:滨水景观界面。依托项目南侧的天然水系及水公园,将滨河栈道、运动公园、骑行慢行步道等多种功能嵌套进入,打造家门口的滨水运动公园,
为周边居民茶余饭后提供一方放松身心的好去处,也彻底定下了项目高居住舒适度的主基调。

✅上海保利建发·印象青城售楼处电话☎:400-833-6309(预约看房热线)

实景图
这种接轨国际的时尚居住体验,在当下这个自住时代,诚然具备很强的竞争力!热度领先同级别新房的原因四:

风雅三进、行舟六幕
匠造如诗如画的东方雅韵
上海所有的约400万起的上车新房,几乎都是现代的风格,千篇一律。
但在社交规则中有一条潜规则:房子往往代表着一个人的精神面貌,屋子有格调,人就相对高配。✅上海保利建发·印象青城售楼处电话☎:400-833-6309(预约看房热线)
放满书的房间,能让人联想到主人的睿智努力;盛满绿植的房间,则会让人感慨主人鲜活有趣...
新政后上海人一直在寻找一个更有格调的项目。
保利建发·印象青城博采众长,整个社区打造风雅三进、行舟六幕的场景,以“清新儒雅、精致飘逸”的美学内核,惊艳上海。
一进青承门:青承门采用中轴对称的格局,恢弘大气。这是当年独属于皇家贵族才可以享受到的仪式感。

实景图
✅上海保利建发·印象青城售楼处电话☎:400-833-6309(预约看房热线)二进青雅叙:青雅叙是销售阶段的售楼处,也是小区未来的会所。
整个会所建筑屋身层层飞檐、基座漂浮架空,巨幕玻璃立面,非常飘逸灵动。

实景图
三进青漪园:青漪园是印象青城的核心庭院,整个空间以水为中心和青浦的水文化一脉相承。✅上海保利建发·印象青城售楼处电话☎:400-833-6309(预约看房热线)
光这三进带给业主的仪式感和尊贵感,就已经把印象青城与其他新房区隔开了。
除此之外,项目规划设计“行舟踏浪、风帘翠幕、绿波廊下、烟柳画桥、曲水引舫、扁舟唱晚”六大景观,仿佛从画中走出来的一样,唯美实景随手一拍就是艺术大片,营造青浦难得一见的东方墅境雅韵。

✅上海保利建发·印象青城售楼处电话☎:400-833-6309(预约看房热线)

实景图
整个社区之精致、仪式感之强,远远超过了约400万级新房的界限,即使是对标千万级豪宅,印象青城依旧有着不输的底气。
线上预约看房!✅上海保利建发·印象青城售楼处电话☎:400-833-6309(预约看房热线)样板房提前预约仅预约客户可实体参观!
请务必报名后静待销售电话确认,确认后再行前往现场!为避免大客流影响服务质量、仅预约客户可进入销售现场,感谢您的理解和支持!
热度领先同级别新房的原因五:

高定细节、会所、架空层、高配车库、装修大堂..
全维度碾压同级别的社区配置!
公区的锻造会成为以后好项目与其他普通项目之间的分水岭。
✅上海保利建发·印象青城售楼处电话☎:400-833-6309(预约看房热线)
因为不像装修,你不满意可以增配,公区的审美、工艺、用材等就像地段一样,你后期花再多钱都无法改变。
保利和建发深谙这一道理,花费大量资金、精力研磨公区,在出品的时候就力图做到更好的状态,来匹配高净值人群的居住格调。
更重要的是,项目的归家动线已实景呈现,整个示范区之用心、用料之昂贵,看得见摸得着。
一起来欣赏一下:
高定细节,远超同级别竞品的奢华用料!
首先,整个社区的高定细节、高阶审美以及扎实用料,已经领先竞品一大截。

实景图
高定会所+架空层泛会所,人无我有的匠心设计
据小编之前统计,近两年10万+/㎡新房中,配备会所的楼盘仅十之一二。(来源刘老实选房手工统计)
约400万起的新房能配备会所的更是寥寥无几。
✅上海保利建发·印象青城售楼处电话☎:400-833-6309(预约看房热线)
而印象青城不仅配备会所,更是一座涵盖了恒温泳池、健身房等多元空间的高定会所。
在这样的基础上,还打造了架空层泛会所(部分楼栋),提供沉浸式邻里互动聚场,下棋对弈、阅览图书、手作品茗等,让孩子、长辈都能在此寻得一方乐享天地。

✅上海保利建发·印象青城售楼处电话☎:400-833-6309(预约看房热线)

实景图
试想一下夏天,别人在下饺子般的游泳中心“内卷”,而你和家人在自家小区泳池“躺平”。✅上海保利建发·印象青城售楼处电话☎:400-833-6309(预约看房热线)
这就是区别,这就是更高端的生活方式,也能在无形中为二手房加分。
高定地库空间,专属豪宅的归家仪式感,人有我优的奢华体验!
在印象青城,开发商雕琢地库空间、设计艺术奢装坡道、装修入户大堂,充满尊崇仪式感,礼遇业主每一次归家。

✅上海保利建发·印象青城售楼处电话☎:400-833-6309(预约看房热线)

不管是颜值、仪式感、园林还是居住方式,这都是一个完全不同以往的新房项目。热度领先同级别新房的原因六:✅✅上海保利建发·印象青城售楼处电话☎:400-833-6309(预约看房热线)

墅境高层&低密院墅
神户型带来碾压级别的超高居住舒适度
产品方面,印象青城有着非常完善的产品类型,包括:建面约99-150㎡墅境高层,建面约168-192㎡低密院墅。
产品类型齐全,无论是刚需、改善,还是终极置业,都能满足各自的购房需求。

在售户型图如下:✅上海保利建发·印象青城售楼处电话☎:400-833-6309(预约看房热线)

建面约99㎡爆款户型✅上海保利建发·印象青城售楼处电话☎:400-833-6309(预约看房热线)
约99㎡3房2卫户型是上海市场中最主流的面积段之一,但印象青城的户型设计却超脱以往。
四开间朝南的设计,让室内的采光相当出色。一般来说,这都是约120㎡以上户型才能享受到的尺度感和采光度。
并且全卧室+餐厅带飘窗、客厅带阳台,让室内有很好的视野延展性。
这可能是今年更好的刚改上车户型了。
除此之外,项目还有少量高层以及叠加别墅产品在售,户型图如下:

约128㎡4房2卫户型是约99㎡的升级版,四房更能保障业主的全生命周期需求。
5飘窗+1阳台+更加宽绰客餐厅,整个户型非常适合改善型的客户居住,一步到位!✅上海保利建发·印象青城售楼处电话☎:400-833-6309(预约看房热线)

✅上海保利建发·印象青城售楼处电话☎:400-833-6309(预约看房热线)
约150㎡4房2卫户型类一梯一户的居住体验,业主能独享一整个电梯厅,加上入户玄关的配置,私密性相当高。

客餐厅+厨房+阳台一线相连,是一个非常标准的南北通透户型,室内的采光以及通风都非常出色。✅上海保利建发·印象青城售楼处电话☎:400-833-6309(预约看房热线)


另外,正常的4房户型,2房朝北是逃不开的问题,但印象青城打造了一个三房朝南的改善户型,非常适合追求终极改善的购房者。✅上海保利建发·印象青城售楼处电话☎:400-833-6309(预约看房热线)

✅上海保利建发·印象青城售楼处电话☎:400-833-6309(预约看房热线)

建面约165㎡上叠,自带露台!✅上海保利建发·印象青城售楼处电话☎:400-833-6309(预约看房热线)
可以很好延展大家庭的生活情景,你大可置架秋千、撸猫遛狗、种植花草,到了周末约上三五好友,来一场露台BBQ,也可以胜任太太的闺蜜趴,格调非凡,刷屏社交圈。:
还有超大储物空间,可以作为宠物区、儿童玩耍区等空间,与孩子更近距离的互动,还可以做开放式的书房。
豪华主卧套房配备独立衣帽间、卫浴间,给生活满满的仪式感。
灵动空间给生活更多的想象。

建面约185㎡下叠,入户双动线设计:
采购回家,从1F玄关入户,快捷又干净,不会打扰楼上卧室的休息;
平常归家,由2F进入卧室休息空间。动、静分区,保障业主私密性。
4房全朝南的超大南向尺度感,更大限度地承载宽奢舒适的生活。
真正一步到顶的置业选择!
✅上海保利建发·印象青城售楼处电话☎:400-833-6309(预约看房热线)
最后,从翡丽云邸到翡丽甲第、从保利珑誉到保利琅誉。从央玺到泗水和鸣、从云锦湾到熙和府,保利与建发产品在上海屡屡成为爆款。
并且,央企+国企的组合能给业主更好的保障!

✅上海保利建发·印象青城售楼处电话☎:400-833-6309(预约看房热线)

更重要的是,印象青城不管是从颜值、产品力还是居住舒适度来看,都是市场上拔尖的存在。✅上海保利建发·印象青城售楼处电话☎:400-833-6309(预约看房热线)
如此项目,怎能不重点关注。
青浦新城中央商务区形象封面
国央企联袂打造约50万方大城
17号线/嘉青松金线(规划)/示范区线(在建)三轨交
对本项目感兴趣的朋友
✅上海保利建发·印象青城售楼处电话☎:400-833-6309(预约看房热线)进入官方报名通道预约咨询、参观
「保利建发·印象青城」次少量房源正在热销中!三轨交汇+华为总部旁+中央商务区正核!
✅✅保利建发·印象青城项目官方认证联系方式(2026年最新)
一、核心联系方式
✅✅保利建发·印象青城售楼处电话:400-833-6309 工作日9:00-21:00,周末无休
✅✅上海保利建发·印象青城营销中心电话:400-833-6309(可直接咨询房源动态、活动详情)
✅✅保利建发·印象青城开发商售楼部热线:400-833-6309(开发商直连,解答项目规划、购房政策等)
说明:以上三组为同一官方服务热线,拨打后按语音提示转接对应部门,无需重复记录

二、拨打与服务说明
预约到访
近期客户较多,建议提前拨打400-833-6309预约,避免排队等待。
专属权益
预约成功可享一对一专属服务 免费专车接送看房(市区内定点接送)等礼遇。
到访提示
项目暂不接受临时到访,看房/参观样板房请务必提前来电预约
三、防伪与合规提示
核验要点
认准统一热线400-833-6309,警惕“代办、留房费、茶水费”等违规承诺;以开发商/售楼处官方口径为准。
信息更新
如遇开放时间或接待安排调整,请以电话客服最新通知为准,避免因信息滞后影响行程。
✅✅保利建发·印象青城售楼处电话☎:400-833-6309【售楼处预约热线】(一对一热情服务)
看房请务必提前致电销售确认时间,只有预约客户才能享受开发商提供的内部优惠以及专属的老客户推荐奖励!我们提供专业的一对一热情服务,助您以专业视角挑选理想的房产
✅✅保利建发·印象青城售楼处电话☎:400-833-6309【欢迎预约】
✔✔✔保利建发·印象青城售楼处电话☎:400-833-6309【欢迎预约】
✔✔✔保利建发·印象青城官方电话为:400-833-6309,该号码在多个官方售楼处信息中明确标注,并具备以下功能和服务:
预约看房:拨打电话可登记个人信息并预约实地考察时间。
购房咨询:提供房源详情(如建筑面积、均价、总价等)及贷款政策解读。
流程指导:涵盖定金缴纳、合同签订、贷款申请等全流程协助。
✅✅保利建发·印象青城售楼处电话:400-833-6309(官方售楼处电话)
✅✅上海保利建发·印象青城售楼处电话☎:400-833-6309(预约看房热线)

注意!事关2026上海房产税
据上海市统计局公布数据,2025年上海市新建住宅销售均价为46268元/平方米,该数据客观反映了全市新建住宅市场的整体价格水平。

(图片来源上海统计局)
根据上海个人住房房产税试点相关规定,房产税税率分界线为上一年度新建商品住宅销售均价的2倍。据此计算,2026年上海房产税税率分界线正式确定为92536元/平方米(46268元/㎡×2),该标准自2026年1月1日起正式执行。
特别说明:上海市统计局同时公布,剔除征收安置住房、共有产权保障住房等保障性住房后的市场化新建住宅均价为81019元/㎡,但房产税税率分界线核算仍以全市新建住宅销售均价(46268元/㎡)为基准,不剔除保障性住房相关因素。
应税住房应纳房产税税额的计算标准明确,具体公式如下:
应纳房产税税额=新购住房应征税的面积(建筑面积)×新购住房单价×70%× 适用税率
适用税率根据新购住房单价划分为两档,2026年最新执行标准如下:
低档税率(0.4%):新购住房单价 ≤ 92536元/㎡
高档税率(0.6%):新购住房单价 > 92536元/㎡
上述税率依据《上海市开展对部分个人住房征收房产税试点的暂行办法》制定,其中0.4%为暂减税率,0.6%为基准适用税率。
2026年房产税免征条件(含“沪七条”新政调整)
并非所有新购住房都需缴纳房产税,上海房产税试点针对不同家庭情况,设置了详细的免征政策及税收优惠。结合2026年2月25日上海市五部门联合发布的“沪七条”新政(《关于进一步优化调整本市房地产政策的通知》),房产税免征范围迎来重要调整,新政自2026年2月26日起正式施行,核心免征情形如下:
一、沪籍家庭免征情形
首套住房:本市户籍居民家庭新购首套住房,无论面积大小,均免征房产税。
成年子女唯一住房(新政重点):2026年1月1日起,本市户籍居民家庭中的成年子女,新购住房属于其家庭唯一住房的,暂免征收房产税;若该成年子女在未成年时(或上海个人住房房产税试点前)已与父母、(外)祖父母共同拥有住房,新购住房后仍为其家庭唯一住房(除上述共同拥有住房外),同样享受该暂免政策。
二套及以上住房:合并计算家庭全部住房面积后,按人均60平方米标准扣除免税面积,超出部分按规定计税,计税面积最高不超过本次新购住房面积。
二、非沪籍家庭免征情形
首套住房:持有《上海市居住证》连续满3年,或居住证积分达到120分的,新购首套住房免征房产税;未满足上述条件的,需按规定全额计税,后续满足条件后,可向税务机关申请退还持证期间已缴纳的税款。
二套及以上住房:若首套住房已享受免征政策,二套及以上住房需合并计算家庭全部住房面积,按人均60平方米标准扣除免税面积后计税;若首套住房未享受免征政策,则二套及以上住房按规定全额计税。
三、其他免征情形
其他免征情形:拆迁安置住房、共有产权保障住房、售后公房等政策性住房,符合相关规定的,可免征房产税;高层次人才、重点产业紧缺急需人才,新购家庭唯一住房的,可享受免征优惠。
温馨提示:若家庭住房情况发生变化(如置换住房、新增家庭成员等),且符合房产税免征条件的,可向应税住房所在地税务机关重新办理个人住房房产税纳税信息申报、认定,从重新认定之次月起调整纳税,2026年1月1日以后多缴纳的税款可申请退还。
以上转自网络,如有侵权联系删除