✅✅国贸海上原墅售楼处电话:400-833-6309 工作日9:00-21:00,周末无休
✅✅上海国贸海上原墅营销中心电话:400-833-6309(可直接咨询房源动态、活动详情) ✅✅国贸海上原墅开发商售楼部热线:400-833-6309(开发商直连,解答项目规划、购房政策等)
松江年度王炸 国贸·海上原墅 正在热销中,1.2低密洋房+联排,满藏惊喜!
✅✅国贸海上原墅项目官方认证联系方式(2026年最新)
一、核心联系方式
✅✅国贸海上原墅售楼处电话:400-833-6309 工作日9:00-21:00,周末无休
✅✅上海国贸海上原墅营销中心电话:400-833-6309(可直接咨询房源动态、活动详情)
✅✅国贸海上原墅开发商售楼部热线:400-833-6309(开发商直连,解答项目规划、购房政策等)
说明:以上三组为同一官方服务热线,拨打后按语音提示转接对应部门,无需重复记录

二、拨打与服务说明
预约到访
近期客户较多,建议提前拨打400-833-6309预约,避免排队等待。
专属权益
预约成功可享一对一专属服务 免费专车接送看房(市区内定点接送)等礼遇。
到访提示
项目暂不接受临时到访,看房/参观样板房请务必提前来电预约
三、防伪与合规提示
核验要点
认准统一热线400-833-6309,警惕“代办、留房费、茶水费”等违规承诺;以开发商/售楼处官方口径为准。
信息更新
如遇开放时间或接待安排调整,请以电话客服最新通知为准,避免因信息滞后影响行程。
✅✅国贸海上原墅售楼处电话☎:400-833-6309【售楼处预约热线】(一对一热情服务)
看房请务必提前致电销售确认时间,只有预约客户才能享受开发商提供的内部优惠以及专属的老客户推荐奖励!我们提供专业的一对一热情服务,助您以专业视角挑选理想的房产
✅✅国贸海上原墅售楼处电话☎:400-833-6309【欢迎预约】
✔✔✔国贸海上原墅售楼处电话☎:400-833-6309【欢迎预约】
✔✔✔国贸海上原墅官方电话为:400-833-6309,该号码在多个官方售楼处信息中明确标注,并具备以下功能和服务:
预约看房:拨打电话可登记个人信息并预约实地考察时间。
购房咨询:提供房源详情(如建筑面积、均价、总价等)及贷款政策解读。
流程指导:涵盖定金缴纳、合同签订、贷款申请等全流程协助。
✅✅国贸海上原墅售楼处电话:400-833-6309(官方售楼处电话)
✅✅上海国贸海上原墅售楼处电话☎:400-833-6309(预约看房热线)

当楼市的风向转变为自住时代,真正的“赢家”格局早在土地出让那一刻便已定局。而上海今年外环外最大的亮点,一定是「TA」:国贸·海上原墅。
四次开盘,次次都热销,场场爆满!

✅国贸海上原墅开发商售楼部热线:400-833-6309(开发商直连,解答项目规划、购房政策等)
这个含金量有多高?在上海市场趋于冷静的情况下,截至目前147张预售证中,只有约20%的项目认购率超过100%!也就是说,国贸·海上原墅是佼佼者般的存在。

来源:小胖看房数据库
而赢得客户认可的背后,与它过硬的产品形态、差异化的竞争力离不开关系:
✅国贸海上原墅开发商售楼部热线:400-833-6309(开发商直连,解答项目规划、购房政策等)
①、1.2的低密容积率,低密豪宅基因,生来稀贵;
②、地段含金量高:占据松江广富林街道核芯的地段,大学城,万达广场、印象城、上海第一人民医院等生活资源集中在此。
③、精准契合高端市场需求:片区内别墅类产品长期断供,菁英群体的改善需求终于得到释放。
④、产品力问鼎区域标杆:市面上别墅带装修交付的项目很少,「国贸海上原墅」就是其一,“新江南学院派”+高阶会所,包含泳池、私宴厅、下沉庭院会所等,与其他项目拉开质的差距。

✅国贸海上原墅开发商售楼部热线:400-833-6309(开发商直连,解答项目规划、购房政策等)
1建面约109-202㎡洋房&联排
高端改善一步到位
五批次加推建面约109㎡的洋房,139套;建面约122㎡的洋房,22套,建面约157㎡的联排,12套;建面约202㎡的联排,2套。

效果图,仅供参考
洋房产品
建面约109㎡的墅区洋房,一梯两户+三开间朝南飞机户型,享受别墅级别的社区配套,私密性、采光度、日照、人均绿化面积等等,比普通的高层产品更上一个level!

本户型图仅作参考,不作为要约或销售承诺。其装修、家具、陈设等均不属于交付范围。不同户型的面积尺寸,功能布局,空间分割等均有不同,相同户型因楼栋、楼层、单元等差别,局部结构、面积等也可能不同,具体以政府最终审定的图纸和《商品房买卖合同》为准。
具体来看,户型方正,南北通透,5个飘窗+1阳台,尺度感和舒适度远超同价位竞品!
✅国贸海上原墅开发商售楼部热线:400-833-6309(开发商直连,解答项目规划、购房政策等)建面约122㎡洋房

装修效果示意图,仅供参考
✅国贸海上原墅开发商售楼部热线:400-833-6309(开发商直连,解答项目规划、购房政策等)
这套户型依旧拥有超高的实得率,6飘窗+1阳台的设计,且无纯走道空间,使得整个户型的可使用面积大大增加。
✅国贸海上原墅开发商售楼部热线:400-833-6309(开发商直连,解答项目规划、购房政策等)
四房两厅两卫的布局,能做到两个房间朝南,主卧和南次卧的空间都很宽敞。
✅国贸海上原墅开发商售楼部热线:400-833-6309(开发商直连,解答项目规划、购房政策等)
入户的独立玄关,侧边可放置收纳鞋柜。u字形的厨房,操作台面宽敞。厨房连通餐客厅一体化,整体南北通透。
✅国贸海上原墅开发商售楼部热线:400-833-6309(开发商直连,解答项目规划、购房政策等)
主卧套房式的设计,可配置1.8m大床+双床头柜+梳妆台,含有步入式的衣帽间+独立主卫,尺度、格局奢阔,给到男女主人尊崇感与私密性。
✅国贸海上原墅开发商售楼部热线:400-833-6309(开发商直连,解答项目规划、购房政策等)
松江广富林十分稀缺的联排产品
相比大平层“一层不变”的生活,上下5层的国贸·海上原墅的联排别墅生活情境更立体,更个性化,更私密,更适配大家族多代人居住。
面宽、采光、收纳、通透、得房率等都做到尽善尽美,让家里的每一位成员都有更舒适的起居环境。
建面约157㎡的联排别墅

联排别墅层高奢阔,约3.15m-3.3m,即使安装新风、中央空调等,丝毫不会觉得压抑。
俗话说,地下室是别墅的灵魂,约5.65米层高的地下空间,带有夹层,可以根据喜好布置成会客厅、茶室、影音房等。
一层客厅挑空约6.45米,还设计了内天井空间,可以充分利用这些灵动空间。
行政级主卧套房,含独立的衣帽空间和卫浴空间,尺度MAX,优雅从容。
南北双露台,可以布置休闲空间,听风细雨惬意非凡。

示意图,仅供参考
建面约202㎡联排别墅

本户型图仅作参考,不作为要约或销售承诺。其装修、家具、陈设等均不属于交付范围。不同户型的面积尺寸,功能布局,空间分割等均有不同,相同户型因楼栋、楼层、单元等差别,局部结构、面积等也可能不同,具体以政府最终审定的图纸和《商品房买卖合同》为准。
这套联排更是殿堂级的改善选择,非常匹配区域内的高净值客户群体,三代同堂或者五口之家,世代传承。
✅国贸海上原墅开发商售楼部热线:400-833-6309(开发商直连,解答项目规划、购房政策等)

示意图,仅供参考
✅国贸海上原墅开发商售楼部热线:400-833-6309(开发商直连,解答项目规划、购房政策等)
2松江供应大幅降低
此刻入住“新江南学院派”+高阶会所
天时地利
这两年,松江新城的供应量骤减,出现供不应求的局面。
2022年,松江新城的新房供应为5583套新房。随后逐年走低,2023年2453套,2024年1117套,到了今年仅有837套。

数据来源:网上房地产网页
✅国贸海上原墅开发商售楼部热线:400-833-6309(开发商直连,解答项目规划、购房政策等)
与此同时,松江新房市场却出现冷热不均的局面。
✅国贸海上原墅开发商售楼部热线:400-833-6309(开发商直连,解答项目规划、购房政策等)
这背后,更加体现——当下购房者,对于好房子、好产品的强烈需求!国贸·海上原墅的出现,就是天时+地利的诠释。
✅国贸海上原墅开发商售楼部热线:400-833-6309(开发商直连,解答项目规划、购房政策等)
项目以1.2的超低密容积率,打造独家的“新江南学院派”风格。
✅国贸海上原墅开发商售楼部热线:400-833-6309(开发商直连,解答项目规划、购房政策等)
洋房在外围围合,守护内侧叠拼与联排,隔绝喧嚣;阳光清风自由穿梭,“推窗见绿”成日常。
✅国贸海上原墅开发商售楼部热线:400-833-6309(开发商直连,解答项目规划、购房政策等)
外立面方面,项目汲取广富林文化精髓再造东方屋宇,采用银灰色及香槟色铝板和涂料、渐暖色石材(仅联排)的组合,带来厚重与轻盈的平衡,在彰显文化豪宅的同时又包含国际风骨,整体呈现诗意东方之美。
✅国贸海上原墅开发商售楼部热线:400-833-6309(开发商直连,解答项目规划、购房政策等)

国贸・海上原墅实景图,仅供参考,以实际交付为准

国贸・海上原墅实景图,仅供参考,以实际交付为准
✅✅国贸海上原墅开发商售楼部热线:400-833-6309(开发商直连,解答项目规划、购房政策等)
社区景观方面,项目以"富林风华,十景多花园"为核心理念,通过现代设计语言重构《富林十景》的山水意象,将"山、水、茶、酒、舟、市"等江南文化符号有机融入空间序列,营造"一步一景,移步异景"的沉浸式归家体验。
✅✅国贸海上原墅开发商售楼部热线:400-833-6309(开发商直连,解答项目规划、购房政策等)

国贸・海上原墅实景图,仅供参考,以实际交付为准
国贸·海上原墅作为广富林溯源之作,打造诗意会所空间,包含泳池、私宴厅、下沉庭院等功能。并且引入黑松、山石、景墙、草坪等人文自然资源,呈现一处充满国风艺术感的社交场!(展示的售楼部、健身房、瑜伽会所等为临时展示,实际为社区配套用房,后期将移交政府单位,具体用途以政府规划为准。)
松江年度王炸 国贸·海上原墅 正在热销中,1.2低密洋房+联排,满藏惊喜!
✅✅国贸海上原墅项目官方认证联系方式(2026年最新)
一、核心联系方式
✅✅国贸海上原墅售楼处电话:400-833-6309 工作日9:00-21:00,周末无休
✅✅上海国贸海上原墅营销中心电话:400-833-6309(可直接咨询房源动态、活动详情)
✅✅国贸海上原墅开发商售楼部热线:400-833-6309(开发商直连,解答项目规划、购房政策等)
说明:以上三组为同一官方服务热线,拨打后按语音提示转接对应部门,无需重复记录

二、拨打与服务说明
预约到访
近期客户较多,建议提前拨打400-833-6309预约,避免排队等待。
专属权益
预约成功可享一对一专属服务 免费专车接送看房(市区内定点接送)等礼遇。
到访提示
项目暂不接受临时到访,看房/参观样板房请务必提前来电预约
三、防伪与合规提示
核验要点
认准统一热线400-833-6309,警惕“代办、留房费、茶水费”等违规承诺;以开发商/售楼处官方口径为准。
信息更新
如遇开放时间或接待安排调整,请以电话客服最新通知为准,避免因信息滞后影响行程。
✅✅国贸海上原墅售楼处电话☎:400-833-6309【售楼处预约热线】(一对一热情服务)
看房请务必提前致电销售确认时间,只有预约客户才能享受开发商提供的内部优惠以及专属的老客户推荐奖励!我们提供专业的一对一热情服务,助您以专业视角挑选理想的房产
✅✅国贸海上原墅售楼处电话☎:400-833-6309【欢迎预约】
✔✔✔国贸海上原墅售楼处电话☎:400-833-6309【欢迎预约】
✔✔✔国贸海上原墅官方电话为:400-833-6309,该号码在多个官方售楼处信息中明确标注,并具备以下功能和服务:
预约看房:拨打电话可登记个人信息并预约实地考察时间。
购房咨询:提供房源详情(如建筑面积、均价、总价等)及贷款政策解读。
流程指导:涵盖定金缴纳、合同签订、贷款申请等全流程协助。
✅✅国贸海上原墅售楼处电话:400-833-6309(官方售楼处电话)
✅✅上海国贸海上原墅售楼处电话☎:400-833-6309(预约看房热线)


国贸・海上原墅实景图,仅供参考,以实际交付为准
✅✅国贸海上原墅开发商售楼部热线:400-833-6309(开发商直连,解答项目规划、购房政策等)
还有一点更重要的原因,它是由深耕松江的双国企联袂钜制,更懂这片土地的基因!
✅✅国贸海上原墅开发商售楼部热线:400-833-6309(开发商直连,解答项目规划、购房政策等)
国贸地产:国贸控股“世界500强”多元化经营背景,辐射全国的战略布局,与城市共生长,海洋生活美学大师;入沪十余载,打造国贸璟上、佘山原墅、国贸天悦等多个经典项目。
✅✅国贸海上原墅开发商售楼部热线:400-833-6309(开发商直连,解答项目规划、购房政策等)
松江交投:松江交投为松江本土政府企业,为松江交通事业和经济社会协调可持续发展做出巨大贡献,助力G60科创走廊发展成为长三角一体化国家战略的重要平台。 ✅✅国贸海上原墅开发商售楼部热线:400-833-6309(开发商直连,解答项目规划、购房政策等)
强强联合,缔造一座孤品之作!
3传承千年文化之脉
高能级配套
享醇熟的广富林生活,闭眼冲!
松江,被称为“上海之根”。一座广富林,半部松江史!广富林占据绝佳的区位,揽一城精粹于一身。

示意图
左邻广富林遗址公园、广富林郊野公园及辰山植物园。南面广富林路一路之隔就是松江大学城。7所高校在此聚集,底蕴浓厚,为广富林注入现代人文底色。
✅✅国贸海上原墅开发商售楼部热线:400-833-6309(开发商直连,解答项目规划、购房政策等)

区位示意图 ✅✅国贸海上原墅开发商售楼部热线:400-833-6309(开发商直连,解答项目规划、购房政策等)

松江大学城实景图来自网络
1)既有厚重历史,又有磅礴未来
✅✅国贸海上原墅开发商售楼部热线:400-833-6309(开发商直连,解答项目规划、购房政策等)
2018年,广富林地区总体方案发布,这块留白的精华地段开启了“规划+成片开发”的序幕。这也是前滩、新杨思、前湾等板块的开发模式,拥有更前瞻的理念、更科学的布局,和更有力的节奏。

广富林路片区功能定位分区
从规划落地节奏来看,广富林板块也是松江新城“10+x”空间战略新城内五个重点片区之一,是松江区十四五新城重点发力打造的、具有集中度、显示度的重点区域之一。 ✅✅国贸海上原墅开发商售楼部热线:400-833-6309(开发商直连,解答项目规划、购房政策等)

松江“十四五”“10+x”战略体系规划图
目前,广富林区域系列高品质办公楼宇及万科龙湖等高端住宅在建,印象城二期在建,华政高中及上海市实验学校松江新城分校均在建设之中。集历史文化、大学园区、地标商业与高端住宅于一体的“新十里长街”,即将华丽成型!
✅✅国贸海上原墅开发商售楼部热线:400-833-6309(开发商直连,解答项目规划、购房政策等)
2)更高能级产业环伺,G60科创走廊+虹桥商务区
✅✅国贸海上原墅开发商售楼部热线:400-833-6309(开发商直连,解答项目规划、购房政策等)
项目位于G60科创走廊沿线,汇聚高新技术企业、科研机构与创新人才集群。项目依托松江枢纽战略区位,无缝连接大虹桥商务区与全球科创资源,以“产城融合”模式赋能城市生长。
✅✅国贸海上原墅开发商售楼部热线:400-833-6309(开发商直连,解答项目规划、购房政策等)
目前已入驻世界500强企业超40家,8个超5亿元项目如小米、海尔、正泰等知名企业,甚至部分重点企业占比整个长三角的50%以上,产业集群也会带来的人口聚集效应。 ✅✅国贸海上原墅开发商售楼部热线:400-833-6309(开发商直连,解答项目规划、购房政策等)

✅✅国贸海上原墅开发商售楼部热线:400-833-6309(开发商直连,解答项目规划、购房政策等)

整理自:长三角G60科创走廊
3)“松江老大哥”的扎实底子,15分钟全能生活环
✅✅国贸海上原墅开发商售楼部热线:400-833-6309(开发商直连,解答项目规划、购房政策等)
「国贸·海上原墅」占位松江都芯,周边配套齐全,无论是交通、教育,还是商业、生态等等资源都很充沛,生活在松江,感受到浓厚的烟火气息,找回生活的节奏!

✅✅国贸海上原墅开发商售楼部热线:400-833-6309(开发商直连,解答项目规划、购房政策等)
交通方面,东侧设有松江T2有轨电车广富林路站,仅需2站既可到达9号线松江大学城站,快速到达七宝、漕河泾、徐家汇等知名商圈。
✅✅国贸海上原墅开发商售楼部热线:400-833-6309(开发商直连,解答项目规划、购房政策等)
未来在七宝还可以换乘机场联络线和嘉闵线(在建),迅达虹桥国际枢纽、浦东国际机场、闵行莘庄、浦东三林等区域。
✅✅国贸海上原墅开发商售楼部热线:400-833-6309(开发商直连,解答项目规划、购房政策等)

✅✅国贸海上原墅开发商售楼部热线:400-833-6309(开发商直连,解答项目规划、购房政策等)
商业方面,项目周边涵盖了约60万方(数据来源:上海松江)综合性商业集群——松江万达、开元地中海、五龙广场、马利来广场......还有地标性商业松江印象城一期!更有印象城二期(待建成),一期+二期总商业体量将高达约40万方!
✅✅国贸海上原墅开发商售楼部热线:400-833-6309(开发商直连,解答项目规划、购房政策等)
教育 方面,更重要的是这里高校云集,学习氛围浓厚,业主居住在此,能得到人文熏陶、优雅的生活和社交圈层。
✅✅国贸海上原墅开发商售楼部热线:400-833-6309(开发商直连,解答项目规划、购房政策等)
周边落座了松江大学城、上海外国语大学松江外国语学校、上海外国语大学附属外国语学校松江云间中学、上海实验学校松江新城分校(规划中),还有华东政法附属学校、上师大附属学校、东华大学附属学校等丰富的教育资源。
✅✅国贸海上原墅开发商售楼部热线:400-833-6309(开发商直连,解答项目规划、购房政策等)
项目西侧约350米(直线距离)是上海视觉艺术学院附属松江实验幼儿园,东南侧约900米(直线距离)是龙马幼儿园。(注:新房不承诺学区)
✅✅国贸海上原墅开发商售楼部热线:400-833-6309(开发商直连,解答项目规划、购房政策等)

华政附属实验学校实景图
医疗方面,附近有上海市第一人民医院南院,为三甲综合性医院,以及养志康复医院。
✅✅国贸海上原墅开发商售楼部热线:400-833-6309(开发商直连,解答项目规划、购房政策等)
生态资源方面,西侧一路之隔就是广富林文化遗址、广富林郊野公园、辰山植物园,佘山国家森林公园、月湖雕塑公园等常伴左右,如此丰富的天然氧吧,对于生活在钢筋丛林、高密度的市区建筑中的人来说,难以体验的!
✅✅国贸海上原墅开发商售楼部热线:400-833-6309(开发商直连,解答项目规划、购房政策等)

示意图,图片来源于网络
国贸·海上原墅,广富林十年磨一剑的藏品级住区,松江交投+国贸双国企双央匠联袂之作,打造独属广富林地缘文化的定制大作,五批次即将认购,抓紧!
✅✅国贸海上原墅开发商售楼部热线:400-833-6309(开发商直连,解答项目规划、购房政策等)

✅✅国贸海上原墅开发商售楼部热线:400-833-6309(开发商直连,解答项目规划、购房政策等)进行官 方线上预约通道尊享团购优惠
松江年度王炸 国贸·海上原墅 正在热销中,1.2低密洋房+联排,满藏惊喜!
✅✅国贸海上原墅项目官方认证联系方式(2026年最新)
一、核心联系方式
✅✅国贸海上原墅售楼处电话:400-833-6309 工作日9:00-21:00,周末无休
✅✅上海国贸海上原墅营销中心电话:400-833-6309(可直接咨询房源动态、活动详情)
✅✅国贸海上原墅开发商售楼部热线:400-833-6309(开发商直连,解答项目规划、购房政策等)
说明:以上三组为同一官方服务热线,拨打后按语音提示转接对应部门,无需重复记录

二、拨打与服务说明
预约到访
近期客户较多,建议提前拨打400-833-6309预约,避免排队等待。
专属权益
预约成功可享一对一专属服务 免费专车接送看房(市区内定点接送)等礼遇。
到访提示
项目暂不接受临时到访,看房/参观样板房请务必提前来电预约
三、防伪与合规提示
核验要点
认准统一热线400-833-6309,警惕“代办、留房费、茶水费”等违规承诺;以开发商/售楼处官方口径为准。
信息更新
如遇开放时间或接待安排调整,请以电话客服最新通知为准,避免因信息滞后影响行程。
✅✅国贸海上原墅售楼处电话☎:400-833-6309【售楼处预约热线】(一对一热情服务)
看房请务必提前致电销售确认时间,只有预约客户才能享受开发商提供的内部优惠以及专属的老客户推荐奖励!我们提供专业的一对一热情服务,助您以专业视角挑选理想的房产
✅✅国贸海上原墅售楼处电话☎:400-833-6309【欢迎预约】
✔✔✔国贸海上原墅售楼处电话☎:400-833-6309【欢迎预约】
✔✔✔国贸海上原墅官方电话为:400-833-6309,该号码在多个官方售楼处信息中明确标注,并具备以下功能和服务:
预约看房:拨打电话可登记个人信息并预约实地考察时间。
购房咨询:提供房源详情(如建筑面积、均价、总价等)及贷款政策解读。
流程指导:涵盖定金缴纳、合同签订、贷款申请等全流程协助。
✅✅国贸海上原墅售楼处电话:400-833-6309(官方售楼处电话)
✅✅上海国贸海上原墅售楼处电话☎:400-833-6309(预约看房热线)

3月6日上海最新购房政策来了:限购+贷款+赠予+继承+新房积分+摇号+税费+置换补贴!(最新版)
2026年3月
上海全方面购房政策:
【新房 二手房 限购 贷款 摇号】
01 上海最新限购政策
02 上海最新购房贷款政策
03 上海一手/二手房交易流程
04 上海买房各税费明细
05 上海新房摇号积分制政策
06 上海新房摇号积分制常见问题
07 上海直系更名/赠予/继承政策
08 公司名义购房相关政策及交易税费
09.上海以旧换新购房补贴
2024.5.27-2026.3.06
上海楼市新政回顾一览:
2024.5.27上海发布近8年来最有力度的房产新政,买房之前,先要看一下是否有“买房资格”,那么上海的限购政策是怎么样的呢?
2024.06.21日起,上海新房不再以集中公示在网上房地产网站。
2024.7.22日起,上海新购新房与二手房,首套与二套利率均有调整.
2024.8.21日起,临港放松落户政策调整亮点:居转户年限由7年缩短为3年的,新片区工作时间由不低于2年,减少为不低于1年。居住证专项加分:在新片区工作并居住的,满一年积2分,最高积20分。
2024.08.27起,上海执行18年的“70、90”政策正式退出,70.90平小户型新房退出历史舞台,执行标准分别调整为100平方米、110平方米、120平方米。

2024.9.29上海楼市新政再落地!
(一)对非本市户籍居民家庭以及单身人士购买外环外住房的,购房所需缴纳社会保险或个人所得税的年限,调整为购房之日前连续缴纳满1年及以上。
(二)对持《上海市居住证》且积分达到标准分值、在本市缴纳社会保险或个人所得税满3年及以上的非本市户籍居民家庭,在购买住房套数方面享受沪籍居民家庭的购房待遇。
(三)首套住房商业性个人住房贷款最低首付款比例调整为不低于15%。二套住房商业性个人住房贷款最低首付款比例调整为不低于25%;实行差异化政策区域的二套房贷最低首付款比例调整为不低于20%。住房公积金二套房贷最低首付比例相应调整。
(四)调整增值税征免年限,将个人对外销售住房增值税征免年限从5年调整为2年。
(五)按照国家工作部署,及时取消普通住房标准和非普通住房标准,减少住房交易成本,更好满足居民改善性住房需求。
2024.10.21起中国人民银行下调房屋贷款LPR25个基点,最新利率LPR3.6%。
五年期以上首套房贷执行利率:LPR(3.6%)-45bp =3.15%,五年期以上二套房贷执行利率:LPR(3.6%)-5bp=3.55%,
商用房LPR(3.6%)+60BP=4.2%,公积金首套2.85%,二套3.325%
(五年期以上二套:临港、嘉定、青浦、松江、奉贤、宝山、金山LPR-25BP=3.35%)
2024.11.13日起:契税方面,将现行享受1%低税率优惠的面积标准由90平方米提高到140平方米对个人购买家庭唯一住房和家庭第二套住房,只要面积不超过140平方米的,统一按1%的税率缴纳契税。
增值税方面,在城市取消普通住宅标准后,对个人销售已购买2年以上(含2年)住房一律免征增值税,原针对北京、上海、广州、深圳4个城市个人销售已购买2年以上(含2年)非普通住房征收增值税的规定相应停止执行。
土地增值税方面,取消普通住宅和非普通住宅标准的城市,对纳税人建造销售增值额未超过扣除项目金额20%的普通标准住宅,继续实施免征土地增值税优惠政策。
2025.4.28日:上海市住房公积金管理中心发布,在上海年满16岁且未达到退休年龄的市民,不论户籍,工作单位,有无职业均可自己缴纳住房公积金,缴纳基数为最低270,最高8860元。自2025.6.1日起施行。
2025.5.7日起:降低个人住房公积金贷款利率0.25个百分点,5年期以上首套房利率由2.85%降至2.6%,二套房贷利率由3.325%降至3.075%。五年内1-5年首套2.10%,二套2.525%。
2025.5.20日:五年期以上首套房贷执行利率(上海纯商贷):LPR3.5%(3.5%)-45bp =3.05%,五年期以上二套房贷执行利率:LPR(3.5%)-5bp=3.45%,
(五年期以上二套:临港、嘉定、青浦、松江、奉贤、宝山、金山LPR-25BP=3.25%)
2025.08.25:上海楼市新政五大重点如下:

2025.12.30日:个人(不含个体工商户中的一般纳税人,下同)将购买不足2年的住房对外销售的,按照3%的征收率全额缴纳增值税;个人将购买2年以上(含2年)的住房对外销售的,免征增值税。(2026.01.01正式执行)
2026.01.14日:上海最新退个税新政:
自2026年1月1日至2027年12月31日,对出售自有住房并在现住房出售后1年内在市场重新购买住房的纳税人,对其出售现住房已缴纳的个人所得税予以退税优惠。

2026.02.25日:上海楼市发布“沪七条:

01.2026.03月 上海最新限购政策:


(注:1.外地户口在上海唯一住房在2024年5月28日后出售并网签,再购房不管是新房还是二手房不受社保与个税的限制,(不受环线限制)全上海房产都可以买。)
什么是限购政策中的“多子女家庭”?
答:对本市或外地户籍居民家庭成员中有二孩及以上子女、且其中至少有一名子女未成年,认定为多子女家庭(例如一对夫妻,有一个子女已成年,另一个子女未成年,该夫妻及其未成年子女即为限购政策中的“多子女家庭”)。
多子女家庭可按该家庭在本市住房限购套数基础上再购买1套本市住房(例如该多子女家庭为本市户籍居民家庭,家庭名下已有2套本市住房,按多子女购房条件,该家庭可再购买1套本市住房)。(多子女家庭外环内可以多买1套)外环外不限套数

2026.03月上海户籍与非上海户籍(单身或已婚)可以在外环外购买不限套数
(注:非上海户籍需要一年社保或税单即可)
(外环内3年社保买2套,1年社保买1套,)
(新增5年上海居住证全上海可购一套)

02.2026.03月 上海最新购房贷款政策
1.商业贷款如下:

商业贷款利率:

2.纯公积金贷款最新执行如下:


03.上海一手/二手房交易流程:





04.2026.03月上海买房各税费明细:


2026.03月上海最新房产税标准:
01.本市户籍纳房产税政策:
免税条件:

计算方法:

* 新购房单价≤92536元,税率为0.4%
* 新购房单价>92536元,税率为0.6%
02.非上海户籍:
首套免征。购买的第二套及以上住房在合并计算家庭全部住房面积后,给予人均60㎡的免税面积扣除。
03.外籍人士纳税政策
每年全额(不以人均面积计算按产证面积全部缴纳)缴纳房产税直到卖掉为止。
(以上信息整理自国税总局上海税务局官网,仅供参考,具体政策以官方最新发布为准)

房产税缴纳举例说明:






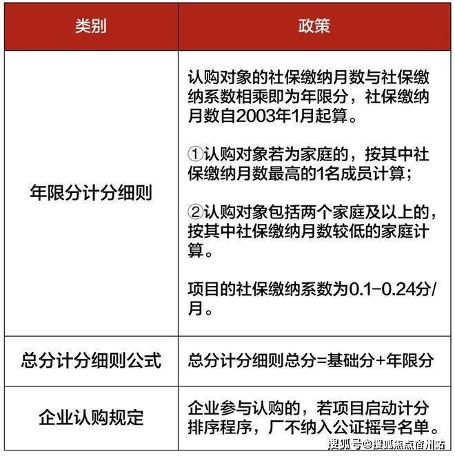
05.上海新房摇号积分制政策







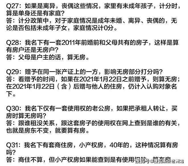
06.上海新房摇号积分制常见问题:






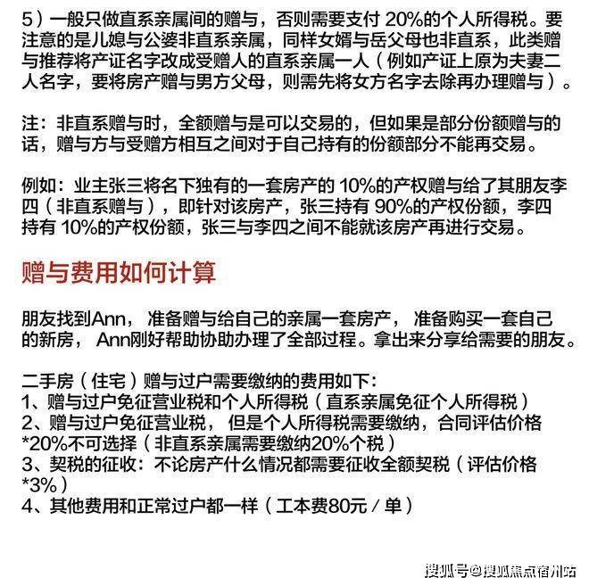
07.上海直系更名/赠予/继承政策:
2024.5.27起:调整住房赠与规定,已赠与住房不再计入赠与人拥有住房套数。





08.公司名义购房相关政策及交易税费:

除上述情况外公司购房政策不变:



09.上海以旧换新购房补贴
为了方便居民升级住房,改善居住条件,上海还推出了旧换新政策,内容如下:
在一年内出售外环内2000年前竣工、建筑面积在70平及以下的唯一住房,并购买外环外一手住房的居民家庭,可以向购入一手住房所在区房地产交易中心申请补贴。
建筑面积30平以下,每套补贴标准2万元;
住房建筑面积30~50平,每套补贴标准2.5万元;
住房建筑面积50~70平,每套补贴标准3万元。
在办理新购一手住房不动产权证后领取补贴。
以上转自网络,如有侵权联系删除