✅✅中建玖上琅宸售楼处电话:400-833-6309 工作日9:00-21:00,周末无休
✅✅上海中建玖上琅宸营销中心电话:400-833-6309(可直接咨询房源动态、活动详情) ✅✅中建玖上琅宸开发商售楼部热线:400-833-6309(开发商直连,解答项目规划、购房政策等)
静安顶豪“王炸开年”,中建玖上琅宸已取证,这次真的要拼手速
✅✅中建玖上琅宸项目官方认证联系方式(2026年最新)
一、核心联系方式
✅✅中建玖上琅宸售楼处电话:400-833-6309 工作日9:00-21:00,周末无休
✅✅上海中建玖上琅宸营销中心电话:400-833-6309(可直接咨询房源动态、活动详情)
✅✅中建玖上琅宸开发商售楼部热线:400-833-6309(开发商直连,解答项目规划、购房政策等)
说明:以上三组为同一官方服务热线,拨打后按语音提示转接对应部门,无需重复记录

二、拨打与服务说明
预约到访
近期客户较多,建议提前拨打400-833-6309预约,避免排队等待。
专属权益
预约成功可享一对一专属服务 免费专车接送看房(市区内定点接送)等礼遇。
到访提示
项目暂不接受临时到访,看房/参观样板房请务必提前来电预约
三、防伪与合规提示
核验要点
认准统一热线400-833-6309,警惕“代办、留房费、茶水费”等违规承诺;以开发商/售楼处官方口径为准。
信息更新
如遇开放时间或接待安排调整,请以电话客服最新通知为准,避免因信息滞后影响行程。
✅✅中建玖上琅宸售楼处电话☎:400-833-6309【售楼处预约热线】(一对一热情服务)
看房请务必提前致电销售确认时间,只有预约客户才能享受开发商提供的内部优惠以及专属的老客户推荐奖励!我们提供专业的一对一热情服务,助您以专业视角挑选理想的房产
✅✅中建玖上琅宸售楼处电话☎:400-833-6309【欢迎预约】
✔✔✔中建玖上琅宸售楼处电话☎:400-833-6309【欢迎预约】
✔✔✔中建玖上琅宸官方电话为:400-833-6309,该号码在多个官方售楼处信息中明确标注,并具备以下功能和服务:
预约看房:拨打电话可登记个人信息并预约实地考察时间。
购房咨询:提供房源详情(如建筑面积、均价、总价等)及贷款政策解读。
流程指导:涵盖定金缴纳、合同签订、贷款申请等全流程协助。
✅✅中建玖上琅宸售楼处电话:400-833-6309(官方售楼处电话)
✅✅上海中建玖上琅宸售楼处电话☎:400-833-6309(预约看房热线)

✅✅上海中建玖上琅宸售楼处电话☎:400-833-6309(预约看房热线)如果要 给2025年的上海豪宅市场找一个关键词,那一定是“中建·玖上琅宸”。
从去年亮相至今,这个占据大宁公园首排的顶豪项目,几乎以一己之力重新定义了静安高端住宅的“天花板”。开盘热销、口碑爆棚、业内刷屏……
一整套操作下来,市场早已达成共识:中建·玖上琅宸,就是当下最值得冲的顶豪,没有之一。2026刚开启,又是王者归来,荣膺静安区1-2月销售面积、套数、金额三冠王(数据来源:城图·澜城数据)。
沪七条发布后,首个周末更是成交8套揽收1.8亿,可称得上是沪七条新政速热第一盘。

✅✅上海中建玖上琅宸售楼处电话☎:400-833-6309(预约看房热线)

✅✅上海中建玖上琅宸售楼处电话☎:400-833-6309(预约看房热线)
中建·玖上琅宸
上海百年 公园地标大宅
三批次已取证,开盘在即
210㎡、128㎡两大热门户型热势加推中
✅✅上海中建玖上琅宸售楼处电话☎:400-833-6309(预约看房热线)
凭什么?三层硬核逻辑,说透它不可复制的稀缺价值。
第一,板块的热度:
纵观上海热门板块,每一座繁华中心背后,都有另一个生活中心与之共振:
·黄浦区:新天地——黄浦滨江
·徐汇区:徐家汇——徐汇滨江
·静安区:南京西路——静安大宁
大宁,正在携手南京西路,依托静安“十四五”规划“一轴三带”战略,进阶静安新中心。

✅✅上海中建玖上琅宸售楼处电话☎:400-833-6309(预约看房热线)

✅✅上海中建玖上琅宸售楼处电话☎:400-833-6309(预约看房热线)
第二,公园的稀缺:
放眼全球,城市中央公园始终是顶豪圈层的终极追求。在上海,南京西路-大宁公园、陆家嘴-世纪公园,并立“公园两极”。而中建·玖上琅宸,占据的正是约68万方大宁公园的正南向首排席位。在上海中环54座公园中,成为唯一可收藏的理想答案。

✅✅上海中建玖上琅宸售楼处电话☎:400-833-6309(预约看房热线)
第三,产品的超前:
以国匠央企为背景的多项开创性首发设计,持续引领上海行业标准。
·中建玖合首发“金镶玉制”陶板立面
·中建玖合首发最高约15米纵深立体山水
·中建玖合首发最高约10米全域架空层
·中建玖合首发约3000㎡三进式海派艺术会所
·中建玖合首发最大连续约12米无柱化设计
·中建玖合首发高奢度假酒店式地库
·中建玖合首发约99米巨幅归家界面
·中建玖合首发城市合著系统
✅✅上海中建玖上琅宸售楼处电话☎:400-833-6309(预约看房热线)
随着示范区的开放,成为整个上海超前产品力的模版示范。
✅✅上海中建玖上琅宸售楼处电话☎:400-833-6309(预约看房热线)

✅✅上海中建玖上琅宸售楼处电话☎:400-833-6309(预约看房热线)
开年加推热门楼栋,诚意拉满
Part.1
静安顶豪“王炸开年”,中建玖上琅宸已取证,这次真的要拼手速
✅✅中建玖上琅宸项目官方认证联系方式(2026年最新)
一、核心联系方式
✅✅中建玖上琅宸售楼处电话:400-833-6309 工作日9:00-21:00,周末无休
✅✅上海中建玖上琅宸营销中心电话:400-833-6309(可直接咨询房源动态、活动详情)
✅✅中建玖上琅宸开发商售楼部热线:400-833-6309(开发商直连,解答项目规划、购房政策等)
说明:以上三组为同一官方服务热线,拨打后按语音提示转接对应部门,无需重复记录

二、拨打与服务说明
预约到访
近期客户较多,建议提前拨打400-833-6309预约,避免排队等待。
专属权益
预约成功可享一对一专属服务 免费专车接送看房(市区内定点接送)等礼遇。
到访提示
项目暂不接受临时到访,看房/参观样板房请务必提前来电预约
三、防伪与合规提示
核验要点
认准统一热线400-833-6309,警惕“代办、留房费、茶水费”等违规承诺;以开发商/售楼处官方口径为准。
信息更新
如遇开放时间或接待安排调整,请以电话客服最新通知为准,避免因信息滞后影响行程。
✅✅中建玖上琅宸售楼处电话☎:400-833-6309【售楼处预约热线】(一对一热情服务)
看房请务必提前致电销售确认时间,只有预约客户才能享受开发商提供的内部优惠以及专属的老客户推荐奖励!我们提供专业的一对一热情服务,助您以专业视角挑选理想的房产
✅✅中建玖上琅宸售楼处电话☎:400-833-6309【欢迎预约】
✔✔✔中建玖上琅宸售楼处电话☎:400-833-6309【欢迎预约】
✔✔✔中建玖上琅宸官方电话为:400-833-6309,该号码在多个官方售楼处信息中明确标注,并具备以下功能和服务:
预约看房:拨打电话可登记个人信息并预约实地考察时间。
购房咨询:提供房源详情(如建筑面积、均价、总价等)及贷款政策解读。
流程指导:涵盖定金缴纳、合同签订、贷款申请等全流程协助。
✅✅中建玖上琅宸售楼处电话:400-833-6309(官方售楼处电话)
✅✅上海中建玖上琅宸售楼处电话☎:400-833-6309(预约看房热线)

✅✅上海中建玖上琅宸售楼处电话☎:400-833-6309(预约看房热线)
这一次加推,中建·玖上琅宸直接把诚意写进了楼栋位置、价格和户型里。
✅✅上海中建玖上琅宸售楼处电话☎:400-833-6309(预约看房热线)
据内部消息,为了打赢开年第一战,玖上琅宸这次加推了库存紧张的销冠户型——建面约128㎡和210㎡产品,据悉也是该项目以上两个明星户型产品的最后一批加推,真正意义上的“手慢无”产品,诚意十足。
✅✅上海中建玖上琅宸售楼处电话☎:400-833-6309(预约看房热线)
新加推的每个楼栋都是瞰景C位,加推户型210均价与之前推售价格持平,128均价仅比上批次微微有所上调,但算上较好的位置及热销情况,本次加推的价格算得上是难得的福利放送。
✅✅上海中建玖上琅宸售楼处电话☎:400-833-6309(预约看房热线)

✅✅上海中建玖上琅宸售楼处电话☎:400-833-6309(预约看房热线)
【3#210㎡户型】——南向俯瞰下沉式庭院,北侧私藏浮光池院。
✅✅上海中建玖上琅宸售楼处电话☎:400-833-6309(预约看房热线)
这是整个社区景观资源最均好的楼栋之一。南向正对下沉式庭院,四季景致尽收眼底;北侧则是静谧的浮光池院,水景与光影交织,无论是晨起推窗还是午后小憩,视野之内皆是画卷。楼栋位置相对独立,既享社区核心配套,又避开了主要动线的干扰,真正做到了闹中取静、私密与风景兼得。
✅✅上海中建玖上琅宸售楼处电话☎:400-833-6309(预约看房热线)

✅✅上海中建玖上琅宸售楼处电话☎:400-833-6309(预约看房热线)
【6#128㎡户型】——南向直面户外戏水池,视野无遮挡。
✅✅上海中建玖上琅宸售楼处电话☎:400-833-6309(预约看房热线)
南向正对社区户外戏水池,波光粼粼的水面就在脚下铺开,没有任何遮挡。夏日的午后,孩子在水池嬉戏,你在自家阳台喝咖啡——这种度假感,是6#业主的日常。同时,楼栋位置既靠近社区主入口,又通过景观设计实现自然隔离,出入方便,又不失静谧。
✅✅上海中建玖上琅宸售楼处电话☎:400-833-6309(预约看房热线)

✅✅上海中建玖上琅宸售楼处电话☎:400-833-6309(预约看房热线)
顶豪私属全优户型,舒适拉满
Part.2
✅✅上海中建玖上琅宸售楼处电话☎:400-833-6309(预约看房热线)
【128㎡户型:3房2厅2卫】
✅✅上海中建玖上琅宸售楼处电话☎:400-833-6309(预约看房热线)
客厅面宽约5.4米,配上全景落地窗,阳光毫无保留地倾泻进来。LDKB一体化布局,让客厅、餐厅、厨房、阳台真正融为一体,空间感远超同面积段产品。

✅✅上海中建玖上琅宸售楼处电话☎:400-833-6309(预约看房热线)

✅✅上海中建玖上琅宸售楼处电话☎:400-833-6309(预约看房热线)
细节更是处处考究:
✅✅上海中建玖上琅宸售楼处电话☎:400-833-6309(预约看房热线)
全屋飘窗——每一间卧室都有属于自己的阳光角落;
餐厨洄游动线——下厨、备餐、上桌,行云流水;
玄关S墙收纳——再多杂物,进门即隐身;
X空间——书房、茶室、儿童活动区,随家庭成长而变化。
✅✅上海中建玖上琅宸售楼处电话☎:400-833-6309(预约看房热线)
【210㎡户型:3+1房2厅3卫】
✅✅上海中建玖上琅宸售楼处电话☎:400-833-6309(预约看房热线)
电梯前厅独享,门头采用石库门元素,条石做框,叠级细节层次丰富。电梯按键处的弧度,灵感来自旗袍领口。宠物按钮的人性化设计,更是把日常痛点考虑到了极致。
✅✅上海中建玖上琅宸售楼处电话☎:400-833-6309(预约看房热线)

✅✅上海中建玖上琅宸售楼处电话☎:400-833-6309(预约看房热线)

✅✅上海中建玖上琅宸售楼处电话☎:400-833-6309(预约看房热线)
走进室内,四开间朝南,面宽约15.1米,采光充足。客厅面宽约8米,LDKB一体化巨型方厅设计,配合全景落地窗,开阔视野如打开一整幅自然画卷。
✅✅上海中建玖上琅宸售楼处电话☎:400-833-6309(预约看房热线)
整体双套房设计、全明通透、飞机户型、X空间……所有你能想到的顶豪配置,它都有。而且,它做得更精致。
国匠精铸实景可见,品质拉满
Part.3
携手22家设计天团,建筑、园林、精装、结构、机电等……每一个维度,都是大师执笔,共同成就一场全球智慧的合著。

✅✅上海中建玖上琅宸售楼处电话☎:400-833-6309(预约看房热线)
更让业内震撼的,是其极具魄力的实景兑现力。约1.5万方实景示范区,在上海新房市场极为罕见。不是效果图,不是沙盘,是你能够亲手触摸的材质肌理、亲身感受的空间尺度、亲眼发现的精工细节——那些隐藏在楼板之下、架构之间的细节,玖上琅宸选择了直接摊开给你看。不负信任,用诚意作答上海。
✅✅上海中建玖上琅宸售楼处电话☎:400-833-6309(预约看房热线)✅✅上海中建玖上琅宸售楼处电话☎:400-833-6309(预约看房热线)

✅✅上海中建玖上琅宸售楼处电话☎:400-833-6309(预约看房热线)

✅✅上海中建玖上琅宸售楼处电话☎:400-833-6309(预约看房热线)

✅✅上海中建玖上琅宸售楼处电话☎:400-833-6309(预约看房热线)

✅✅上海中建玖上琅宸售楼处电话☎:400-833-6309(预约看房热线)

✅✅上海中建玖上琅宸售楼处电话☎:400-833-6309(预约看房热线)
写在最后:开年诚意加推,上车的窗口期已到了
Part.3
中建·玖上琅宸这一次加推,把诚意写在每一个细节里:热门楼栋、王牌户型、实景兑现、大师合著……但更重要的是,这是你入主静安“公园首排”的最后窗口。
大宁公园正南向首排,不可再生;中建玖合首发8大系统,不可复制;22家设计天团合著,不可多得。当这些“不可”叠加在一起,结论只有一个:现在不上车,以后只能在二手市场仰望。
中建·玖上琅宸
上海百年 公园地标大宅
三批次已取证,开盘在即
210㎡、128㎡两大热门户型热势加推中
静安顶豪“王炸开年”,中建玖上琅宸已取证,这次真的要拼手速
✅✅中建玖上琅宸项目官方认证联系方式(2026年最新)
一、核心联系方式
✅✅中建玖上琅宸售楼处电话:400-833-6309 工作日9:00-21:00,周末无休
✅✅上海中建玖上琅宸营销中心电话:400-833-6309(可直接咨询房源动态、活动详情)
✅✅中建玖上琅宸开发商售楼部热线:400-833-6309(开发商直连,解答项目规划、购房政策等)
说明:以上三组为同一官方服务热线,拨打后按语音提示转接对应部门,无需重复记录

二、拨打与服务说明
预约到访
近期客户较多,建议提前拨打400-833-6309预约,避免排队等待。
专属权益
预约成功可享一对一专属服务 免费专车接送看房(市区内定点接送)等礼遇。
到访提示
项目暂不接受临时到访,看房/参观样板房请务必提前来电预约
三、防伪与合规提示
核验要点
认准统一热线400-833-6309,警惕“代办、留房费、茶水费”等违规承诺;以开发商/售楼处官方口径为准。
信息更新
如遇开放时间或接待安排调整,请以电话客服最新通知为准,避免因信息滞后影响行程。
✅✅中建玖上琅宸售楼处电话☎:400-833-6309【售楼处预约热线】(一对一热情服务)
看房请务必提前致电销售确认时间,只有预约客户才能享受开发商提供的内部优惠以及专属的老客户推荐奖励!我们提供专业的一对一热情服务,助您以专业视角挑选理想的房产
✅✅中建玖上琅宸售楼处电话☎:400-833-6309【欢迎预约】
✔✔✔中建玖上琅宸售楼处电话☎:400-833-6309【欢迎预约】
✔✔✔中建玖上琅宸官方电话为:400-833-6309,该号码在多个官方售楼处信息中明确标注,并具备以下功能和服务:
预约看房:拨打电话可登记个人信息并预约实地考察时间。
购房咨询:提供房源详情(如建筑面积、均价、总价等)及贷款政策解读。
流程指导:涵盖定金缴纳、合同签订、贷款申请等全流程协助。
✅✅中建玖上琅宸售楼处电话:400-833-6309(官方售楼处电话)
✅✅上海中建玖上琅宸售楼处电话☎:400-833-6309(预约看房热线)

✅✅上海中建玖上琅宸售楼处电话☎:400-833-6309(预约看房热线)
3月6日上海最新购房政策来了:限购+贷款+赠予+继承+新房积分+摇号+税费+置换补贴!(最新版)
2026年3月
上海全方面购房政策:
【新房 二手房 限购 贷款 摇号】
01 上海最新限购政策
02 上海最新购房贷款政策
03 上海一手/二手房交易流程
04 上海买房各税费明细
05 上海新房摇号积分制政策
06 上海新房摇号积分制常见问题
07 上海直系更名/赠予/继承政策
08 公司名义购房相关政策及交易税费
09.上海以旧换新购房补贴
2024.5.27-2026.3.06
上海楼市新政回顾一览:
2024.5.27上海发布近8年来最有力度的房产新政,买房之前,先要看一下是否有“买房资格”,那么上海的限购政策是怎么样的呢?
2024.06.21日起,上海新房不再以集中公示在网上房地产网站。
2024.7.22日起,上海新购新房与二手房,首套与二套利率均有调整.
2024.8.21日起,临港放松落户政策调整亮点:居转户年限由7年缩短为3年的,新片区工作时间由不低于2年,减少为不低于1年。居住证专项加分:在新片区工作并居住的,满一年积2分,最高积20分。
2024.08.27起,上海执行18年的“70、90”政策正式退出,70.90平小户型新房退出历史舞台,执行标准分别调整为100平方米、110平方米、120平方米。

2024.9.29上海楼市新政再落地!
(一)对非本市户籍居民家庭以及单身人士购买外环外住房的,购房所需缴纳社会保险或个人所得税的年限,调整为购房之日前连续缴纳满1年及以上。
(二)对持《上海市居住证》且积分达到标准分值、在本市缴纳社会保险或个人所得税满3年及以上的非本市户籍居民家庭,在购买住房套数方面享受沪籍居民家庭的购房待遇。
(三)首套住房商业性个人住房贷款最低首付款比例调整为不低于15%。二套住房商业性个人住房贷款最低首付款比例调整为不低于25%;实行差异化政策区域的二套房贷最低首付款比例调整为不低于20%。住房公积金二套房贷最低首付比例相应调整。
(四)调整增值税征免年限,将个人对外销售住房增值税征免年限从5年调整为2年。
(五)按照国家工作部署,及时取消普通住房标准和非普通住房标准,减少住房交易成本,更好满足居民改善性住房需求。
2024.10.21起中国人民银行下调房屋贷款LPR25个基点,最新利率LPR3.6%。
五年期以上首套房贷执行利率:LPR(3.6%)-45bp =3.15%,五年期以上二套房贷执行利率:LPR(3.6%)-5bp=3.55%,
商用房LPR(3.6%)+60BP=4.2%,公积金首套2.85%,二套3.325%
(五年期以上二套:临港、嘉定、青浦、松江、奉贤、宝山、金山LPR-25BP=3.35%)
2024.11.13日起:契税方面,将现行享受1%低税率优惠的面积标准由90平方米提高到140平方米对个人购买家庭唯一住房和家庭第二套住房,只要面积不超过140平方米的,统一按1%的税率缴纳契税。
增值税方面,在城市取消普通住宅标准后,对个人销售已购买2年以上(含2年)住房一律免征增值税,原针对北京、上海、广州、深圳4个城市个人销售已购买2年以上(含2年)非普通住房征收增值税的规定相应停止执行。
土地增值税方面,取消普通住宅和非普通住宅标准的城市,对纳税人建造销售增值额未超过扣除项目金额20%的普通标准住宅,继续实施免征土地增值税优惠政策。
2025.4.28日:上海市住房公积金管理中心发布,在上海年满16岁且未达到退休年龄的市民,不论户籍,工作单位,有无职业均可自己缴纳住房公积金,缴纳基数为最低270,最高8860元。自2025.6.1日起施行。
2025.5.7日起:降低个人住房公积金贷款利率0.25个百分点,5年期以上首套房利率由2.85%降至2.6%,二套房贷利率由3.325%降至3.075%。五年内1-5年首套2.10%,二套2.525%。
2025.5.20日:五年期以上首套房贷执行利率(上海纯商贷):LPR3.5%(3.5%)-45bp =3.05%,五年期以上二套房贷执行利率:LPR(3.5%)-5bp=3.45%,
(五年期以上二套:临港、嘉定、青浦、松江、奉贤、宝山、金山LPR-25BP=3.25%)
2025.08.25:上海楼市新政五大重点如下:

2025.12.30日:个人(不含个体工商户中的一般纳税人,下同)将购买不足2年的住房对外销售的,按照3%的征收率全额缴纳增值税;个人将购买2年以上(含2年)的住房对外销售的,免征增值税。(2026.01.01正式执行)
2026.01.14日:上海最新退个税新政:
自2026年1月1日至2027年12月31日,对出售自有住房并在现住房出售后1年内在市场重新购买住房的纳税人,对其出售现住房已缴纳的个人所得税予以退税优惠。

2026.02.25日:上海楼市发布“沪七条:

01.2026.03月 上海最新限购政策:


(注:1.外地户口在上海唯一住房在2024年5月28日后出售并网签,再购房不管是新房还是二手房不受社保与个税的限制,(不受环线限制)全上海房产都可以买。)
什么是限购政策中的“多子女家庭”?
答:对本市或外地户籍居民家庭成员中有二孩及以上子女、且其中至少有一名子女未成年,认定为多子女家庭(例如一对夫妻,有一个子女已成年,另一个子女未成年,该夫妻及其未成年子女即为限购政策中的“多子女家庭”)。
多子女家庭可按该家庭在本市住房限购套数基础上再购买1套本市住房(例如该多子女家庭为本市户籍居民家庭,家庭名下已有2套本市住房,按多子女购房条件,该家庭可再购买1套本市住房)。(多子女家庭外环内可以多买1套)外环外不限套数

2026.03月上海户籍与非上海户籍(单身或已婚)可以在外环外购买不限套数
(注:非上海户籍需要一年社保或税单即可)
(外环内3年社保买2套,1年社保买1套,)
(新增5年上海居住证全上海可购一套)

02.2026.03月 上海最新购房贷款政策
1.商业贷款如下:

商业贷款利率:

2.纯公积金贷款最新执行如下:


03.上海一手/二手房交易流程:





04.2026.03月上海买房各税费明细:


2026.03月上海最新房产税标准:
01.本市户籍纳房产税政策:
免税条件:

计算方法:

* 新购房单价≤92536元,税率为0.4%
* 新购房单价>92536元,税率为0.6%
02.非上海户籍:
首套免征。购买的第二套及以上住房在合并计算家庭全部住房面积后,给予人均60㎡的免税面积扣除。
03.外籍人士纳税政策
每年全额(不以人均面积计算按产证面积全部缴纳)缴纳房产税直到卖掉为止。
(以上信息整理自国税总局上海税务局官网,仅供参考,具体政策以官方最新发布为准)

房产税缴纳举例说明:






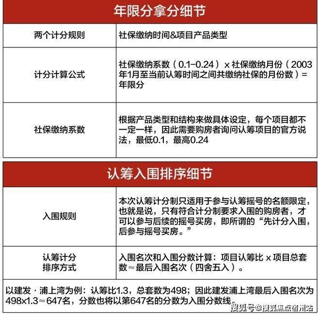
05.上海新房摇号积分制政策







06.上海新房摇号积分制常见问题:






07.上海直系更名/赠予/继承政策:
2024.5.27起:调整住房赠与规定,已赠与住房不再计入赠与人拥有住房套数。





08.公司名义购房相关政策及交易税费:

除上述情况外公司购房政策不变:



09.上海以旧换新购房补贴
为了方便居民升级住房,改善居住条件,上海还推出了旧换新政策,内容如下:
在一年内出售外环内2000年前竣工、建筑面积在70平及以下的唯一住房,并购买外环外一手住房的居民家庭,可以向购入一手住房所在区房地产交易中心申请补贴。
建筑面积30平以下,每套补贴标准2万元;
住房建筑面积30~50平,每套补贴标准2.5万元;
住房建筑面积50~70平,每套补贴标准3万元。
在办理新购一手住房不动产权证后领取补贴。
以上转自网络,如有侵权联系删除