保利建发印象青城(售楼处) 官方 - 保利建发印象青城销售中心 - 环境 - 户型 - 价格 - 地址 -楼盘详情 - 配套 - 电话 - 交房时间 - 配套 - 电话 - 交房时间

搜狐焦点宿州站 2026-02-08 14:12:52
用手机看
扫描到手机,新闻随时看

扫一扫,用手机看文章
更加方便分享给朋友

☑️☑️保利建发印象青城售楼处电话:400-8377-020☑️☑️

哈喽各位正在上海看房的朋友!我是曹伟伟,在青浦楼市摸爬滚打5年,见过无数购房者踩坑,也见证过真正的好项目靠实力圈粉——今天必须给大家掏心窝子推荐一个闭眼入的宝藏盘:保利|建发·印象青城!

☑️☑️保利建发印象青城售楼处电话:400-8377-020☑️☑️

从23年首开售罄到现在加推持续热销,稳居青浦改善成交TOP1,这热度真不是吹的!作为天天泡在项目上的置业顾问,我太清楚它为啥能让华为工程师、虹桥白领、本地改善家庭抢着买——下面这十大核心卖点,每一个都戳中买房人的痛点,看完你就知道为啥它是“青浦置业天花板”!

☑️☑️保利建发印象青城售楼处电话:400-8377-020☑️☑️

一、青浦新城核心C位,政策红利直接砸脸!

☑️☑️保利建发印象青城售楼处电话:400-8377-020☑️☑️

买房先看板块,这是铁律!印象青城坐落在青浦新城核心腹地,要知道这里可是上海“五个新城”中唯一连接长三角一体化示范区的节点,战略定位直接拉满!最让人心动的是新版人才政策:非沪籍本科/中级职称+社保3年+1年劳动合同,就能个人买房!不用等5年社保,不用被迫结婚,单人就能在上海安家,还有人才专属购房折扣,这波福利错过真的拍大腿!

现在青浦新城产业爆发,华为研发中心、网易文创园都落地了,近半年人才引进量暴涨40%,未来房子不管是自住还是保值,都稳得一批!对比上海其他新城,青浦现在还是价格洼地,2026年青浦新房均价4.7万/㎡,比闵行、嘉定低不少,趁现在入手,就是抄底价值爆发前的黄金窗口期!

二、双轨交汇+主干道环绕,通勤根本不用愁!

☑️☑️保利建发印象青城售楼处电话:400-8377-020☑️☑️

在上海买房,通勤幸福感太重要了!印象青城的交通配套直接“王炸”:距离地铁17号线青浦新城站仅900米,步行10分钟直达,40分钟就能到徐家汇、人民广场,换乘2号线、10号线逛遍上海核心商圈!我有个客户在虹桥上班,每天地铁通勤25分钟,比住在市区还方便!

自驾的朋友更爽,紧邻崧泽大道、沪青平公路、沈海高速,25分钟到虹桥商务区,50分钟直达陆家嘴!更惊喜的是规划中的地铁25号线、示范区线都要在周边设站,未来通车后,不管是去长三角周边城市,还是市区通勤,都能再提速,交通红利直接叠满!

三、央企+国企双强联合,交付品质双保障!

☑️☑️保利建发印象青城售楼处电话:400-8377-020☑️☑️

现在买房,最怕的就是烂尾、减配!印象青城由央企保利置业+国企建发房产联手打造,这俩都是房地产圈的“实力派”——保利深耕30多年,工程质量过硬;建发以“钻石人生”为理念,高端住宅口碑爆棚,尤其擅长东方美学设计!

双强联手就是给购房者吃定心丸:资金实力雄厚,开发流程规范,不用担心烂尾;建筑标准严苛,钢筋混凝土框架结构抗震性强,外墙真石漆+石材干挂,质感和防水保温都在线;南北向三玻两腔玻璃,隔音隔热效果实测超棒,住在路边也能安安静静!我带客户去看实体样板间,大家都说明显感觉比同价位楼盘用料扎实,买得放心!

四、东方美学园林,回家就是逛公园!

☑️☑️保利建发印象青城售楼处电话:400-8377-020☑️☑️

现在改善家庭买房,越来越看重居住环境!印象青城把东方美学玩到了极致,“一轴、一街、一界面”的布局,采用儒家三进门仪,仪式感直接拉满!社区里有约2万方的东方园林,小桥流水、亭台楼阁样样有,种了香樟、桂花、樱花、红枫,四季有花有景,走在里面就像逛江南园林!

☑️☑️保利建发印象青城售楼处电话:400-8377-020☑️☑️

我经常带客户在社区散步,清晨有老人在绿道晨跑,午后有业主在亭子里喝茶看书,傍晚孩子们在滨水景观带玩耍,那种“推窗见景、出门入园”的感觉,真的是钢筋水泥城市里的难得惬意!而且社区无障碍设计到位,扶手、坡道都有,老人小孩出行安全又方便,细节太戳人了!

五、99-170㎡全能户型

☑️☑️保利建发印象青城售楼处电话:400-8377-020☑️☑️

户型是房子的灵魂,印象青城的户型设计真的“长在刚需改善的审美上”!从99㎡三房到170㎡四房,不管是三口之家、二胎家庭,还是三代同堂,都能找到合适的房子,而且所有户型都遵循“全明通透、动静分区”原则,没有一点面积浪费!

重点说下爆款99㎡三房,南向总面宽约11.4米,客厅约5.1米宽,摆上沙发、茶几,再留个亲子游戏区,空间完全够用!主卧是豪华套间,带独立卫生间和飘窗,独立卫生间干湿分离,还配了智能马桶;两个次卧都带飘窗,小的能当儿童房,大的能当长辈房,实用性拉满!我有个客户本来想买120㎡以上的,看完99㎡直接定了,说“小面积能有这空间感,完全超出预期”!

☑️☑️保利建发印象青城售楼处电话:400-8377-020☑️☑️

170㎡四房更适合改善家庭,主卧豪华套间配270°大观景窗,宽景客厅能划分出办公区,U型厨房洗切炒动线合理,预留了超多收纳空间,三代人同住也能互不打扰,私密性和舒适度都在线!

六、全龄教育配套,从幼儿园读到高中!

☑️☑️保利建发印象青城售楼处电话:400-8377-020☑️☑️

家里有孩子的,教育配套绝对是重中之重!印象青城周边3公里内,从幼儿园到高中全覆盖——青浦区实验幼儿园、青浦实验小学、实验中学、上海师大附属青浦实验学校,都是公办优质校,教学质量有口皆碑,步行或短途自驾就能到,不用早起赶车接送,孩子上学轻松,家长也省心!

如果想选民办,周边还有上海协和双语学校、宋庆龄学校,多元化选择满足不同家庭需求。我带过不少年轻夫妻看房,一听说教育配套这么全,当场就拍板:“以后孩子上学不用愁,这房买得值!”

七、商业医疗全覆盖,生活便利度拉满!

住得舒服,离不开完善的生活配套!印象青城自带特色商业街区,以后楼下就有精品商超、特色餐饮、亲子游乐、健身休闲,日常买菜、逛街、吃饭都不用跑远,下楼就能解决!

如果想逛大型商场,4.5公里外就是青浦万达茂,里面有购物中心、主题乐园、IMAX影院,周末带家人逛街、看电影、吃大餐,一站式搞定;周边还有吾悦广场、怀盛399商业广场,业态超丰富!

医疗方面更安心,距离复旦大学附属中山医院青浦院区(三甲)仅3公里,医疗设备先进,诊疗水平高,平时有个头疼脑热,或者长辈需要就医,都能快速抵达;周边还有青浦区中医医院、社区卫生服务中心,基础医疗需求随时能满足,健康有保障!

☑️☑️保利建发印象青城售楼处电话:400-8377-020☑️☑️

八、双公园环绕,天然氧吧就在家门口!

☑️☑️保利建发印象青城售楼处电话:400-8377-020☑️☑️

现在大家越来越注重健康,生态环境太重要了!印象青城东侧就是智慧湖公园和上达河中央公园,总占地89.29公顷,相当于125个足球场大小,就是个“天然氧吧”!

每天早上可以去公园晨跑、打太极,呼吸新鲜空气;周末带孩子放风筝、野餐,陪长辈在湖边散步聊天,感受大自然的宁静;傍晚饭后全家逛公园,吹吹晚风,缓解一天的疲惫。我有个客户是程序员,平时久坐办公室,他说“就冲这两个公园,也得买这儿,以后终于有地方放松了”!

九、400万级上车央企红盘,性价比直接封神!

☑️☑️保利建发印象青城售楼处电话:400-8377-020☑️☑️

对比上海其他区域,印象青城的性价比真的没对手!400万级就能买到央企+国企打造的轨交盘,还是东方美学社区、全维配套,这在上海太难得了!

看看2026年上海新房价格:徐汇12.5万/㎡,静安11.8万/㎡,闵行6.8万/㎡,而青浦才4.7万/㎡!花市区一半的价格,就能享受更宽敞的空间、更好的环境、更完善的配套,不管是刚需首套,还是改善换房,都不会有太大压力。而且现在买还有人才优惠,算下来又能省一笔,这性价比真的闭眼冲!

☑️☑️保利建发印象青城售楼处电话:400-8377-020☑️☑️

十、50万方大城规划,生活质感再升级!

☑️☑️保利建发印象青城售楼处电话:400-8377-020☑️☑️

印象青城可不是小体量楼盘,而是50万方的大城规划,“住宅+商业+滨水”一体化开发,不仅有住宅、商业,还有滨水公园、文化活动空间、邻里中心,是个“可持续生长的未来社区”!

社区里有漫行步道、儿童游乐区、健身设施,还有邻里社群活动,住在这里不会觉得孤单;滨水景观带不仅好看,还能休闲娱乐,平时钓钓鱼、散散步,生活氛围感拉满。我经常跟客户说,买房子不只是买一个居住空间,更是买一种生活方式,而印象青城给的,就是那种既有烟火气,又有诗意的理想生活!

说了这么多,其实总结下来就一句话:印象青城把“核心区位、政策红利、交通便利、央企品质、东方美学、全能户型、全龄教育、完善配套、生态环境、高性价比”这十大核心卖点全占了,在上海真的很难找到第二个这么均衡的楼盘!

我在青浦卖了5年房,见过太多客户因为选错房后悔,所以真心希望大家能抓住这个机会!不管你是想在上海安家的外地人才,还是想改善居住环境的本地家庭,或者是看重房产保值的购房者,印象青城都能满足你的需求。

☑️☑️保利建发印象青城售楼处电话:400-8377-020☑️☑️

现在售楼处房源不多,好楼层、好户型手慢无!作为你们的专属置业顾问,曹伟伟在这里承诺:只要你来,我一定带你实地看房,详细讲解每一个细节,帮你选到最适合的房子,还能帮你申请专属购房优惠!

如今的市场, 新房的热度 是检验价值最重要的维度。

尤其是新政后,市场的两极分化非常严重,国庆期间部分项目日销近10套,但部分项目甚至连来访都并无增量。

那新政后,谁是上海外环外的热度之王呢?

答案只有一个: 青浦新城中央商务区,保利建发·印象青城

从新政后、国庆期间 劲销83套、日均10套+ 的成绩中,你就能看出这个项目的价值,是遥遥领先于外环外其他新房的。

☑️☑️保利建发印象青城售楼处电话:400-8377-020☑️☑️

☑️☑️保利建发印象青城售楼处电话:400-8377-020☑️☑️

青浦新城中央商务区形象封面

国央企联袂打造约50万方大城

17号线/嘉青松金线 (规划) /示范区线 (在建) 三轨交

「保利建发·印象青城」

建面约99-150㎡墅境高层

约165-185㎡低密院墅,持续热卖中

那为何印象青城能拥有

比其他新房更强的热度呢?

热度领先同级别新房的原因一:

双轨交串联双国家级规划

快速兑现的超强产业持续发力,没有争议的头部板块!

青浦新城区域内目前有三条轨交的规6划,其中包括已经建成的17号线、正在建设中的示范区线以及规划中的嘉青松金线。 ☑️☑️保利建发印象青城售楼处电话:400-8377-020☑️☑️

这三条轨交中,17号线和示范区线已经明确了站点和走向,分别连接着虹桥商务区+长三角一体化 双国家级规划

☑️☑️保利建发印象青城售楼处电话:400-8377-020☑️☑️

虹桥商务区: 目前累计引进总部类企业和机构超500家,贸易型总部51家,形成央企总部、跨国公司总部、民企总部、新兴科技总部汇聚的长三角企业总部集聚区。

这是上海无愧的产业中心之一!

长三角一体化: 随着青浦西岑的“华为青浦研发中心”落地,长三角一体化的利好具象化了。

这座研发中心总投资超百亿,是“华为全球最大研发中心”,预计今年10月将入驻办公, 吸引3.5万名科技研发人才

(资料来源:公众号《青浦区外商投资企业协会》 20240604)

更何况,华为青浦研发中心要做的是芯片研发和设计,产业质量拉满!

这可是一个多金的行业,人均薪资水平堪比金融和券商(中金公司人均薪酬达到98万;中信证券人均薪酬为85万;广发证券人均薪酬为81万)

不同产业的就业人口的购买力天差地别,高端产业会带来大量高端购买力。

双国家级规划带来的产业带动房价的基础是很扎实的!

但这还不是全部, 17号线+示范区线(在建) 左手长三角一体化、华为,右手前湾、大虹桥总部商办 ,并通过虹桥枢纽,串联2号线及正在试运营的机场联络线, 把市中心、徐汇、闵行、张江等高能板块都纳入印象青城的通勤版图。

也就是说,项目通过这两条轨交将汇聚上海四面八方的购买力,那客户池广、购买力强将来会反哺二手房价值。

☑️☑️保利建发印象青城售楼处电话:400-8377-020☑️☑️

示意图

热度领先同级别新房的原因二:

全市更高能级的配套蓝图跃然纸上!

生态、轨交、商业、文化地标...不断落地兑现!

一个坐拥两大国家级规划的区域,当然会有一个与之匹配的超高能级配套规划。

根据规划方案,选取以青浦新城地铁站为核心的约6.5平方公里土地, 采用国际新城开发模式,将商务办公、交通枢纽、文化休闲高度集合起来 ,打造成为宜居宜业的国际滨水新城。

而这,就是青浦新城核心的核心: 青浦新城中央商务区!

这个片区的总开发体量超750万平方米、投资超千亿。

对比一下嘉定新城约530万方,松江新城约500万方的中央商务区,青浦新城中央商务区的能级和规模无疑都是更高的。

☑️☑️保利建发印象青城售楼处电话:400-8377-020☑️☑️

示意图

青浦区准备在青浦西虹桥商务区之外再造一个推动青浦经济增长的板块, 对青浦新城以及对整个青浦区的经济发展与区域品质提升都有巨大推动作用。

有几点重点一提:

第一,教育资源。

中央商务区一共规划了7所幼儿园(其中晨星幼儿园为现有幼儿园)。还有3所小学和3所初中;新达路和新技路东北还规划了1所高中。

其中,印象青城周边双盈路小学已有明确规划。

仅表示位置距离,非学区承诺,具体学区以政府网站公示为准。

☑️☑️保利建发印象青城售楼处电话:400-8377-020☑️☑️

效果图

第二,医疗资源。

复旦系学校以及复旦系医院业将全面落地 青浦新城中央商务区。

另外,项目直线约5公里范围内,还有三甲复旦大学中山医院青浦分院,周边还有红房子医院。

长远点来看,整个青浦目前处于建设和规划中的,还有长三角智慧医院、青浦公共卫生中心项目、上海儿童医院长三角示范区医学中心等医院。

从中可以看出政府对于这片区域的重视,以及这片区域未来配套能级的高度。

第三,三大文化地标,西上海未来的中心。

区域内还将有3大文化地标,分别是:长三角艺术中心项目、工业博物馆、体育中心(规划)。

其中, 长三角艺术中心 是一个包括1200座的大剧场、500座的小剧场、800座的音乐厅、300座的多功能报告厅为一体的文化地标。

☑️☑️保利建发印象青城售楼处电话:400-8377-020☑️☑️

效果图

工业博物馆 则是将工业建筑独特风格与优越的滨水资源结合,为片区注入新活力,结合体育、文化、休闲、商业等业态,打造新城标志性文化品牌。

这里未来所呈现出来的城市界面、发展能级以及规划利好,是其他所有区域无法企及。

而印象青城更是位于“青浦新城中央商务区”内已率先开启的约100万方先行启动区内,这里拥有不可复制的土地稀贵天赋。

☑️☑️保利建发印象青城售楼处电话:400-8377-020☑️☑️

效果图

而在先开启的约百万方先行启动区内,包含了两部分:

☑️☑️保利建发印象青城售楼处电话:400-8377-020☑️☑️

一个是约50万方综合体印象青城;

另外一个约50万方上达河公园一期,这座庞大的公园将成为整个青浦的生态核心。

实景图

而这座约50万方的上达河公园就在印象青城的旁边。

☑️☑️保利建发印象青城售楼处电话:400-8377-020☑️☑️

效果图

一方面,对于繁华的上海来说,生态一直是一个昂贵且臻稀的词。

就拿世纪公园来说,以这座公园为中心,周边的房龄在20年以上的二手房挂牌均价起码都在约11万+/㎡。

房龄在10年左右的银亿公园壹号和仁恒公园世纪的价格则实在约14-16万+/㎡。

这就是位于高端生态资源旁的价值。

另外一方面,想象一下。

落日时可挽着爱人,一边漫步湖畔遛娃遛狗,一边看天边余霞成绮,湖中碎光点点。

闲暇时分,下楼就能来一场环公园的亲子骑行,一路上湖光天色尽收眼底。

时下流行的露营、野餐也会成为业主的“日常生活”。

遛娃、遛狗、慢跑等生活场景,在家楼下就能完美实现。

这个项目真正诠释了何为出则繁华入则静谧。这样的生活,在各400万级的项目中,也只有印象青城能够给你。

☑️☑️保利建发印象青城售楼处电话:400-8377-020☑️☑️

热度领先同级别新房的原因三:

约50万方的新一代滨水大城

接轨国际化的居住方式,遥遥领先于同级别新房

印象青城体量高达约50万方, 与普通住宅小区相比,印象青城就像是一个“微缩城市”。

多维交通高效率通勤,脚下就是商业、教育、生态资源,下楼就有各色精致餐饮。时尚的日常与精品的高阶消费形成的复合多元生活,就此被浓缩到一个步行范围的闭环之中。

通过“一轴一街一界面”的方式,为这座大城的业主带来了一个完全不同的慢节奏生活方式。

☑️☑️保利建发印象青城售楼处电话:400-8377-020☑️☑️

一轴:生活街区轴。 聚合了文化活动室、生活服务中心、自营商业、市民中心等丰富的公共空间。闲暇之余只需要步行,便可轻松享受到多元且丰富的邻里生活,

一街:活力商业街。 街道两侧配上非常丰富立体的商业业态荟萃于此,包括沿街商业、邻里中心、乐活商业街、街角广场等等,在家门口就能自得其乐

一界面:滨水景观界面。 依托项目南侧的天然水系及水公园,将滨河栈道、运动公园、骑行慢行步道等多种功能嵌套进入,打造家门口的滨水运动公园,

为周边居民茶余饭后提供一方放松身心的好去处,也彻底定下了项目高居住舒适度的主基调。

☑️☑️保利建发印象青城售楼处电话:400-8377-020☑️☑️

实景图

这种接轨国际的时尚居住体验,在当下这个自住时代,诚然具备很强的竞争力!

热度领先同级别新房的原因四:

风雅三进、行舟六幕

匠造如诗如画的东方雅韵

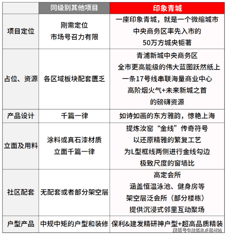
上海所有的约400万起的上车新房,几乎都是现代的风格,千篇一律。

但在社交规则中有一条潜规则:房子往往代表着一个人的精神面貌,屋子有 格调 ,人就相对 高配

放满书的房间,能让人联想到主人的睿智努力;盛满绿植的房间,则会让人感慨主人鲜活有趣...

新政后上海人一直在寻找一个更有格调的项目。

保利建发·印象青城博采众长,整个社区打造风雅三进、行舟六幕的场景,以“清新儒雅、精致飘逸”的美学内核,惊艳上海。

一进青承门: 青承门采用中轴对称的格局,恢弘大气。这是当年独属于皇家贵族才可以享受到的仪式感。

☑️☑️保利建发印象青城售楼处电话:400-8377-020☑️☑️

实景图

二进青雅叙: 青雅叙是销售阶段的售楼处,也是小区未来的会所。

整个会所建筑屋身层层飞檐、基座漂浮架空,巨幕玻璃立面,非常飘逸灵动。

☑️☑️保利建发印象青城售楼处电话:400-8377-020☑️☑️

实景图

三进青漪园: 青漪园是印象青城的核心庭院,整个空间以水为中心和青浦的水文化一脉相承。

光这三进带给业主的仪式感和尊贵感,就已经把印象青城与其他新房区隔开了。

除此之外,项目规划设计 “行舟踏浪、风帘翠幕、绿波廊下、烟柳画桥、曲水引舫、扁舟唱晚” 六大景观,仿佛从画中走出来的一样,唯美实景随手一拍就是艺术大片,营造青浦难得一见的东方墅境雅韵。

☑️☑️保利建发印象青城售楼处电话:400-8377-020☑️☑️

实景图

整个社区之精致、仪式感之强,远远超过了约400万级新房的界限,即使是对标千万级豪宅,印象青城依旧有着不输的底气。

声明:本文由入驻焦点开放平台的作者撰写,除焦点官方账号外,观点仅代表作者本人,不代表焦点立场。