招商时代潮派(售楼处)官方网站-招商时代潮派销售中心(营销中心)-招商时代潮派楼盘欢迎您-小区环境-户型-价格-地址-楼盘详情-周边配套-售楼处电话-交房时间
扫描到手机,新闻随时看
扫一扫,用手机看文章
更加方便分享给朋友
2025.9月上海购房政策汇总最全篇(含825新政)贷款限购税费一篇讲清
我们是上海金融、房产及教育专业咨询平台。提供各类购房方案策划、金融方案优化和配置,以及各类政策咨询等服务。可一对一付费咨询。
温馨提醒:近期微信平台改变了推送规则,不想错过我们的推送获取更多咨询,建议把我们公众号标为星标,每次读完后【点赞】+【在看】。这样我们就不会走散了。
以下是正文:
为了让大家更全面、更直接地了解上海楼市新政后的变化和买房知识,树袋熊老师特地整理出了2025年上海购房知识宝典:
一、上海市住房税费一览表
二、上海购房套数一览表
三、上海贷款政策一览表
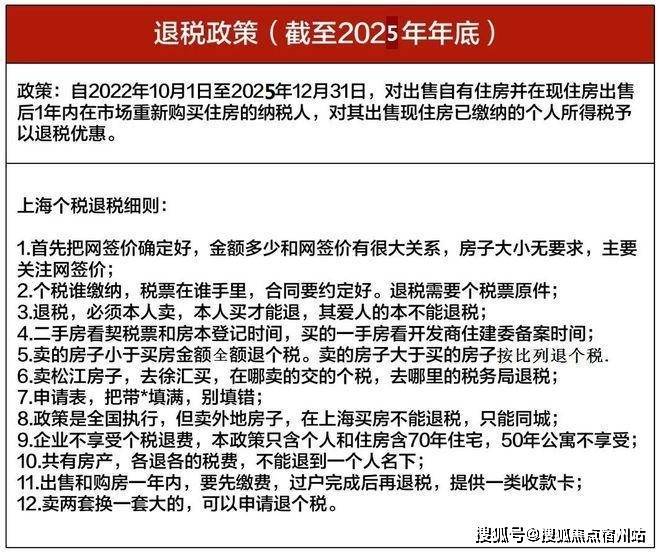
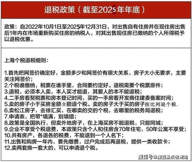
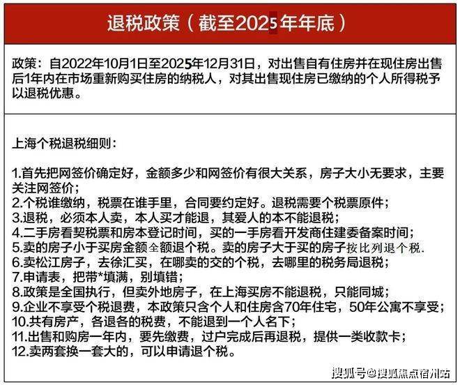
四、退税政策
五、房产税政策
六、上海一手/二手房交易流程:
七、上海新房摇号积分制政策
八、上海直系更名/赠予/继承政策
房产税政策出台时间:2011年1月28日;
房产税起征时间:产证登记日期的次月开始征收;
房产税年度截至缴纳时间:每年12月31日前缴纳。
房产税逾期不缴纳会产生滞纳金,为每日未缴额的万分之五。
新购房单价≤94446元:
年度房产税=应税面积*新购单价*70%*0.4%
新购房单价>94446元:
年度房产税=应税面积*新购单价*70%*0.6%
房产税免征及优惠政策—上海籍:
1、首套住房免征房产税:
房产税政策出台之前(2011年1月28日),同父母(沪籍)共有的3套以内(≤3套),再次购入住房属于首套范畴,可免征。
2、购买2套住宅的,可以享受人均60㎡的优惠
人均面积>60㎡,应税面积=(新购入住房面积+原有住房面积)-家庭人数*60㎡,但应税面积不会超过新购入房屋面积。
3、申请同住人减免房产税需同时满足三个条件:
a.同住人为申请人的父母或成年子女;
b.同住人为沪籍且在上海无住宅类用房;
c.同住人和申请人的户口须在同一户口簿,或者在申请人的产权房/新购住房内。
房产税免征及优惠政策—非沪籍:
1、持上海市居住证连续满3年,或积分120分,可免征房产税;
2、持上海市居住证暂未连续满3年,或积分<120分,可先缴纳房产税,待满3年或积分达120分,可申请免征并申请退还持居住证期间所缴纳的房产税;
房产税免征及优惠政策(特殊情形):
1、驻沪军官家庭购房:免征;
2、在沪就读博士家庭购房,免征;
3、进站博士后购房,免征;
4、动迁款购房:可申请房产税减免,具体减免规则咨询房屋所在地不动产登记中心窗口。
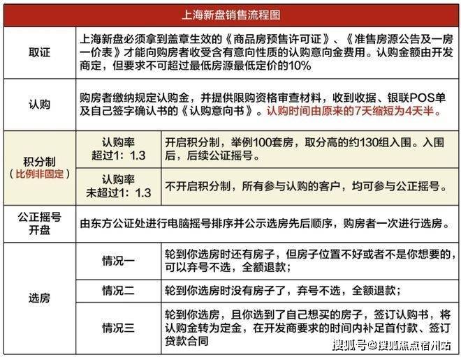
1.认购率目前有1:2.5、1:2、1:1.8、1:1.3四种比例。
2..签订《认购书》之后,意味着意向金成了定金。如果毁约不要房子了,就要赔付违约金。
3.认购金只能刷储蓄卡走开发商的POS机,认购金绝对不允许现金支
付,且开发商必须出具盖章过的有效收据,购房者支付认购意向金,才有参与摇号的资格。
认购人仅提供以下所列材料,增加认购材料的需报区房管部门审核同意。
(一)身份、婚姻、家庭关系证明材料类
1、身份证、户口簿
2、未成年人提供出生证
3、护照、港澳身份证、台胞证
4、现役军官证(含士官)、退役军官证
5、博士(含在读)学历证明或学籍证明
6、结婚证
7、离婚证、离婚协议或法院民事调解书、判决书(包括生效告知书)
(二)购房资格证明材料类
1、房屋权属证明(不动产登记证、房产证)
2、预告登记证明、网签合同
3、征收补偿安置协议
4、产调
5、非本市户籍家庭社保或者纳税证明材料
6、境外个人、港澳台居民,有效的劳务合同、工作类的居留许可证明
(三)资金证明类材料
1、个人信用报告
2、存款证明
2024.5.27起:调整住房赠与规定,已赠与住房不再计入赠与人拥有住房套数。
在直系亲属产证更名的时候大家往往面临三个选择:买卖、赠与、继承今天我们就讲讲直系亲属更名中自身的一些情况应该选择哪种方式与办理所需材料。
一、买卖更名:
买卖更名要走正常的交易流程,受限购影响,税费按照规定来缴纳。此种情况适合名下有房不准备把名下房产出售的一部分人,虽然会缴纳一部分税费,但是不会对以后房产出售有影响。
买卖更名所需费用:
按照交易税费表正常缴纳税费。
二、继承:
1、继承会产生哪些费用?
直系亲属之间继承免征契税、增值税、个税。
房屋继承过来在出售时契税增值税同商品房税费,满五年唯一免征个税,不唯一总房价款20%个税。
2、房屋的继承顺序是什么?
继承顺序:遗赠抚养协议(为先)、遗嘱继承(其次)、法定继承(再次)
3、房屋继承的流程是什么?
流程:先至公证处办理继承权公证,领取公证书后至房屋所在地的交易中心驻场税务所办理税收核定,领取完税凭证后至房屋所在地的交易中心换领新的产证。
4、房屋继承的时效为多久?
时效:继承公证需要进行家庭成员核对,一般情形下本市户籍的为 2个月左右(若为外地户籍,要到户籍所在地取证故所需时间较长,具体时效根据不同户籍地而定
5、继承公证后办理变更继承产证的房屋所在地的房地产交易中心受理流程是什么?
房屋所在地的房地产交易中心驻场税务免税申报一房屋所在地的房地产交易中心受理窗口受理→20 个自然日(法定节假日除外)出产证。
三、赠与
1、直系亲属之间赠与需要哪些费用?
契税:房屋总价3%,增值税免征,个税免征。
看到上面是不是觉得赠与要比买卖划算?
不!这只是赠与时所需要的费用,当你受赠的房产在出售时满五年唯一按照正常税收来缴纳税费,若满五年不唯一总房价的20%来缴税。
若是名下无房可以走赠与流程,名下有房且受赠的房屋有出售的想法建议走交易流程。
2、办理房屋赠与的方式有几种?
1)通过办理赠与公证书进行赠与。
2)若无公证,则需自行到房屋所在地的房地产交易中心办理。
3、办理赠与公证,应当注意的问题有哪些?
1)财产应当是公民的个人合法财产
2)房产中有抵押不可赠与
3)对于夫妻共有财产的赠与,即使房产登记在一方名下,也需配偶到场签字,表示同意赠与
4)赠与合同不可委托签署。
5)一般只做直系亲属间的赠与,否则需要支付 20%的个人所得税。要注意的是儿媳与公婆非直系亲属,同样女婿与岳父母也非直系,此类赠与推荐将产证名字改成受赠人的直系亲属一人(例如产证上原为夫妻二人名字,要将房产赠与男方父母,则需先将女方名字去除再办理赠与)。
注:非直系赠与时,全额赠与是可以交易的,但如果是部分份额赠与的话,赠与方与受赠方相互之间对于自己持有的份额部分不能再交易。
例如:业主张三将名下独有的一套房产的 10%的产权赠与给了其朋友李四(非直系赠与),即针对该房产,张三持有90%的产权份额,李四持有 10%的产权份额,张三与李四之间不能就该房产再进行交易。
赠与费用如何计算:
二手房(住宅)赠与过户需要缴纳的费用如下:
1、赠与过户免征营业税和个人所得税(直系亲属免征个人所得税)
2、赠与过户免征营业税,但是个人所得税需要缴纳,合同评估价格*20%不可选择(非直系亲属需要缴纳20%个税)
3、契税的征收:不论房产什么情况都需要征收全额契税(评估价格*3%)
4、其他费用和正常过户都一样(工本费80元/单)
二手房(住宅)赠与注意点:
1、交易房屋评估价格是系统直接给到的评估价格,此价格-旦受理,不可变更,现场打好税单,需要当天缴纳契税
2、、税费当天需要缴纳,请带好银行卡(有些卡会限额,请事先开通大额刷卡,交易中心不接受现金交税,小额费用可现金支付)。
3、产证会当天直接被交易中心直接收掉,如有需要使用请提前复印备用。
ps:交易中心近期办理的收件收据。收到此件,说明您的赠与已经走完流程,只差最后一步,拿着这个收件收据,带上身份证到交易中心拿号直接领取产证。
总结:从上面三种更名方式可以看出来,名下没有房产继承最划算。名下有房产又不打算出售的走交易流程划算。
2025.9月上海购房政策汇总最全篇(含825新政)贷款限购税费一篇讲清
我们是上海金融、房产及教育专业咨询平台。提供各类购房方案策划、金融方案优化和配置,以及各类政策咨询等服务。可一对一付费咨询。
温馨提醒:近期微信平台改变了推送规则,不想错过我们的推送获取更多咨询,建议把我们公众号标为星标,每次读完后【点赞】+【在看】。这样我们就不会走散了。
以下是正文:
为了让大家更全面、更直接地了解上海楼市新政后的变化和买房知识,树袋熊老师特地整理出了2025年上海购房知识宝典:
一、上海市住房税费一览表
二、上海购房套数一览表
三、上海贷款政策一览表
四、退税政策
五、房产税政策
六、上海一手/二手房交易流程:
七、上海新房摇号积分制政策
八、上海直系更名/赠予/继承政策
房产税政策出台时间:2011年1月28日;
房产税起征时间:产证登记日期的次月开始征收;
房产税年度截至缴纳时间:每年12月31日前缴纳。
房产税逾期不缴纳会产生滞纳金,为每日未缴额的万分之五。
新购房单价≤94446元:
年度房产税=应税面积*新购单价*70%*0.4%
新购房单价>94446元:
年度房产税=应税面积*新购单价*70%*0.6%
房产税免征及优惠政策—上海籍:
1、首套住房免征房产税:
房产税政策出台之前(2011年1月28日),同父母(沪籍)共有的3套以内(≤3套),再次购入住房属于首套范畴,可免征。
2、购买2套住宅的,可以享受人均60㎡的优惠
人均面积>60㎡,应税面积=(新购入住房面积+原有住房面积)-家庭人数*60㎡,但应税面积不会超过新购入房屋面积。
3、申请同住人减免房产税需同时满足三个条件:
a.同住人为申请人的父母或成年子女;
b.同住人为沪籍且在上海无住宅类用房;
c.同住人和申请人的户口须在同一户口簿,或者在申请人的产权房/新购住房内。
房产税免征及优惠政策—非沪籍:
1、持上海市居住证连续满3年,或积分120分,可免征房产税;
2、持上海市居住证暂未连续满3年,或积分<120分,可先缴纳房产税,待满3年或积分达120分,可申请免征并申请退还持居住证期间所缴纳的房产税;
房产税免征及优惠政策(特殊情形):
1、驻沪军官家庭购房:免征;
2、在沪就读博士家庭购房,免征;
3、进站博士后购房,免征;
4、动迁款购房:可申请房产税减免,具体减免规则咨询房屋所在地不动产登记中心窗口。
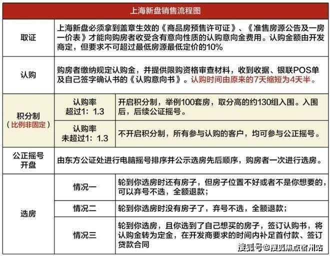
1.认购率目前有1:2.5、1:2、1:1.8、1:1.3四种比例。
2..签订《认购书》之后,意味着意向金成了定金。如果毁约不要房子了,就要赔付违约金。
3.认购金只能刷储蓄卡走开发商的POS机,认购金绝对不允许现金支
付,且开发商必须出具盖章过的有效收据,购房者支付认购意向金,才有参与摇号的资格。
认购人仅提供以下所列材料,增加认购材料的需报区房管部门审核同意。
(一)身份、婚姻、家庭关系证明材料类
1、身份证、户口簿
2、未成年人提供出生证
3、护照、港澳身份证、台胞证
4、现役军官证(含士官)、退役军官证
5、博士(含在读)学历证明或学籍证明
6、结婚证
7、离婚证、离婚协议或法院民事调解书、判决书(包括生效告知书)
(二)购房资格证明材料类
1、房屋权属证明(不动产登记证、房产证)
2、预告登记证明、网签合同
3、征收补偿安置协议
4、产调
5、非本市户籍家庭社保或者纳税证明材料
6、境外个人、港澳台居民,有效的劳务合同、工作类的居留许可证明
(三)资金证明类材料
1、个人信用报告
2、存款证明
2024.5.27起:调整住房赠与规定,已赠与住房不再计入赠与人拥有住房套数。
在直系亲属产证更名的时候大家往往面临三个选择:买卖、赠与、继承今天我们就讲讲直系亲属更名中自身的一些情况应该选择哪种方式与办理所需材料。
一、买卖更名:
买卖更名要走正常的交易流程,受限购影响,税费按照规定来缴纳。此种情况适合名下有房不准备把名下房产出售的一部分人,虽然会缴纳一部分税费,但是不会对以后房产出售有影响。
买卖更名所需费用:
按照交易税费表正常缴纳税费。
二、继承:
1、继承会产生哪些费用?
直系亲属之间继承免征契税、增值税、个税。
房屋继承过来在出售时契税增值税同商品房税费,满五年唯一免征个税,不唯一总房价款20%个税。
2、房屋的继承顺序是什么?
继承顺序:遗赠抚养协议(为先)、遗嘱继承(其次)、法定继承(再次)
3、房屋继承的流程是什么?
流程:先至公证处办理继承权公证,领取公证书后至房屋所在地的交易中心驻场税务所办理税收核定,领取完税凭证后至房屋所在地的交易中心换领新的产证。
4、房屋继承的时效为多久?
时效:继承公证需要进行家庭成员核对,一般情形下本市户籍的为 2个月左右(若为外地户籍,要到户籍所在地取证故所需时间较长,具体时效根据不同户籍地而定
5、继承公证后办理变更继承产证的房屋所在地的房地产交易中心受理流程是什么?
房屋所在地的房地产交易中心驻场税务免税申报一房屋所在地的房地产交易中心受理窗口受理→20 个自然日(法定节假日除外)出产证。
三、赠与
1、直系亲属之间赠与需要哪些费用?
契税:房屋总价3%,增值税免征,个税免征。
看到上面是不是觉得赠与要比买卖划算?
不!这只是赠与时所需要的费用,当你受赠的房产在出售时满五年唯一按照正常税收来缴纳税费,若满五年不唯一总房价的20%来缴税。
若是名下无房可以走赠与流程,名下有房且受赠的房屋有出售的想法建议走交易流程。
2、办理房屋赠与的方式有几种?
1)通过办理赠与公证书进行赠与。
2)若无公证,则需自行到房屋所在地的房地产交易中心办理。
3、办理赠与公证,应当注意的问题有哪些?
1)财产应当是公民的个人合法财产
2)房产中有抵押不可赠与
3)对于夫妻共有财产的赠与,即使房产登记在一方名下,也需配偶到场签字,表示同意赠与
4)赠与合同不可委托签署。
5)一般只做直系亲属间的赠与,否则需要支付 20%的个人所得税。要注意的是儿媳与公婆非直系亲属,同样女婿与岳父母也非直系,此类赠与推荐将产证名字改成受赠人的直系亲属一人(例如产证上原为夫妻二人名字,要将房产赠与男方父母,则需先将女方名字去除再办理赠与)。
注:非直系赠与时,全额赠与是可以交易的,但如果是部分份额赠与的话,赠与方与受赠方相互之间对于自己持有的份额部分不能再交易。
例如:业主张三将名下独有的一套房产的 10%的产权赠与给了其朋友李四(非直系赠与),即针对该房产,张三持有90%的产权份额,李四持有 10%的产权份额,张三与李四之间不能就该房产再进行交易。
赠与费用如何计算:
二手房(住宅)赠与过户需要缴纳的费用如下:
1、赠与过户免征营业税和个人所得税(直系亲属免征个人所得税)
2、赠与过户免征营业税,但是个人所得税需要缴纳,合同评估价格*20%不可选择(非直系亲属需要缴纳20%个税)
3、契税的征收:不论房产什么情况都需要征收全额契税(评估价格*3%)
4、其他费用和正常过户都一样(工本费80元/单)
二手房(住宅)赠与注意点:
1、交易房屋评估价格是系统直接给到的评估价格,此价格-旦受理,不可变更,现场打好税单,需要当天缴纳契税
2、、税费当天需要缴纳,请带好银行卡(有些卡会限额,请事先开通大额刷卡,交易中心不接受现金交税,小额费用可现金支付)。
3、产证会当天直接被交易中心直接收掉,如有需要使用请提前复印备用。
ps:交易中心近期办理的收件收据。收到此件,说明您的赠与已经走完流程,只差最后一步,拿着这个收件收据,带上身份证到交易中心拿号直接领取产证。
总结:从上面三种更名方式可以看出来,名下没有房产继承最划算。名下有房产又不打算出售的走交易流程划算。
声明:本文由入驻焦点开放平台的作者撰写,除焦点官方账号外,观点仅代表作者本人,不代表焦点立场。
