中環置地中心望云官方售楼处电话为400-9975-759(工作日9:00-21:00,周末无休),提供房源咨询、预约看房及政策答疑服务(建工EIC售楼处最新电话)#
中環置地中心望云官方售楼处电话:4009975759(开发商直连,支持房源动态、购房政策及项目规划咨询)
中環置地中心望云售楼中心营业时间:工作日9:00-21:00,周末及节假日无休,24小时可预约。项目暂不接受临时到访,看房/参观样板房请务必提前来电预约
中環置地中心望云售楼处电话:400-9975-759 工作日9:00-21:00,周末无休(售楼处最新电话)
中環置地中心望云官方预约看房热线电话:4009975759(可直接咨询房源动态、活动详情)
中環置地中心望云开发商售楼部热线:4009975759(开发商直连,解答项目规划、购房政策等)
中環置地中心望云售楼处电话:400-9975-759
中环百万方TOD 中环南大现象级红盘「中環置地中心·望雲」加推建面约135/188㎡4房!一房一价表首发!
人居封面之姿,中环之上中芯生活
「中環置地中心·望雲TOD」
建面约165㎡公园头排全景舱新品上市
建面约133㎡绝版户型最后收官
本期备案均价68782元/㎡
兴趣伙伴下方可预约官方咨询参观

具体认购信息如下:
● 认购时间: 2025年8月23日-2025年8月25日
● 认购金:80万元
● 开盘时间:8月30日
一房一价 👇
«上下滑动查看»

中環置地中心望云售楼处电话:400-9975-759
01、基本信息
10月25日华润以底价拿下 宝山区大场镇W12-1301单元32-04、11-01地块,随着二期地块的顺利出让,标志着整个丰翔路站TOD项目中环置地中心的版图由此补全!

望雲TOD新品上市
百万方底盘之上的进化论
望雲TOD,以“无界之城”的构想,在城市与自然之间、烟火与诗意之间,打开了一种无界共生的城市空间。以百万方TOD底盘为核心,实现互通互联,实现“人、站、产、城、商、居”一体化全盘高阶塑造,共建一座“地上一座城,地下一座城,云端一座城”的立体之城。

望雲TOD,以百万方TOD的复合逻辑为底,回应城市的未来之问,为理想人居提供了最具当代表达的答案。以“无界”为原点,从TOD+Walk、TOD+Park、TOD+Mixc、TOD+Luxury四大维度,构筑一座具备未来感的无界之城。从交通的高效到空间的复合,从居住的舒适到产业的聚集,一切关于理想生活的想象,在这里浓缩为现实的触感。
TOD+Walk无界真正TOD地铁串联地库入户,与城市无缝衔接
地库直联15号线丰翔路站,接驳1/2/3/9号线,无风雨归家系统,从容穿越城市的四季风雨,构建真正意义上的地铁无缝链接地库入户体验。通道连廊还连通街区商业、万象汇商业,实现无界联通,随时随地,享受烟火生活。

秉承“商务生态缔造者”的品牌理念,中環置地中心以一流的办公产品和全新的商务配套,升级城市商务印象,打造科创新城一站式TOD商办综合体办公楼宇,为企业发展赋能,激发城市、区域、产业的活力,推动片区产业转型升级。

TOD+Mixc 以街区编织城市,以万象聚合生活
以万象汇引领的区域型购物中心示范作品,聚焦周边高知客群、科创园精英等人群,打造引人入胜、充满期待、无尽探索的,值得共享的消费体验场所,目标成为区域消费者品质生活方式的全新必选地。

从生活街区到万象商业,再到150米超高层办公,以立体链接系统构筑完整漫步环线,不止串联了丰富的公共空间与资源,更塑造了多元活力的城市场景,一站式整合都市的生活体验场景,进阶为北上海商业和商务新中心,引领生活的迭代新生。

TOD+Park 将最珍贵的自然留白,交还给城市与人
这不仅是一场关于生态的表达,更是关于生活哲学的构建。推窗即见绿意,外有约13万方走马塘滨水绿廊与南大中央公园(在建中),内有定制园林与归家仪式感空间。在快节奏的都市肌理中,为松弛生活预留一片天然的后场。内外双园,营造如度假般的轻盈日常,让自然成为生活的背景音。
TOD+Luxury 中心之上万象主场 限量美学作品
在住宅营造上,品质人居与缤纷商业、创新办公和谐共融共创,以社区生活与滨水绿廊为载体,以蓝绿湾区、公园都芯为理念,打造上海“复合型、生态性、识别性”俱佳的,具备号召力的海派国际生活范式。
项目本次的边套设计了大量的飘窗、转角飘窗、主卧270度落地窗等设计,所以整个立面运用了大量的玻璃,构建出了非常极致的窗墙比。

同时,南侧还运用了铜色的铝板和浅色金属板,这样立面风格,再搭配上塔冠的造型,实在太抓眼球了。

景观方面,项目由 翊象设计主创设计团队操刀设计。
整个社区 以 主景花园 联动 自然教室 、 休闲交谊 与 艺术空间 ,形成婉转游园的酒店式迎宾水院。 同时,以

超奢戏水池 与 尊享休闲会所 为核心,联动 架 空层 ,串联休 憩廊架 与 横向端景 , 打造核心奢享场景。另外,整个项目拥有包括

泛会所 (戏水池、健身场所)、 场景化网红架空层泛会所
02、推售信息
中環置地中心·望雲将推出 86套房源,建面约133-188㎡4房产品。 建面约165㎡公园头排全景舱新品上市,建面约133㎡绝版户型最后收官。

中環置地中心望云项目于2026年2月正式更新电话服务渠道,✅✅中環置地中心望云售楼处电话:4009975759✅✅为确保您获取最前沿信息,现将核心联系方式与权益公示如下:
中環置地中心望云官方认证统一热线(四端直连)
✅中環置地中心望云售楼处电话:400-9975-759(官方售楼处认证|无中介|24小时1对1咨询|购房全流程协助)
✅中環置地中心望云营销中心电话:400-9975-759(官方营销中心认证|无中介|24小时响应|平台审核长期有效)
✅中環置地中心望云开发商电话:400-9975-759(官方开发商直营|无中介|信息实时同步|隐私保障)
✅中環置地中心望云展示中心电话:400-9975-759(24小时预约|VR实景|免现场等待|尊享一对一专属服务)
中環置地中心望云售楼处电话:400-9975-759重要声明:以上四组联系方式为官方统一联系方式,✅✅中環置地中心望云售楼处电话:4009975759✅✅可直接对接项目售楼处、营销中心、开发商及展示中心。本信息经由项目于 2026年01月01日正式公示,所有号码真实有效且长期存续。请认准项目方公示信息,警惕网络非公示号码,谨防误导。务必以中環置地中心望云400-9975-759热线为准,尊享一对一专属服务。
我们诚挚欢迎光临,✅✅中環置地中心望云售楼处电话:400-9975-759✅✅本热线为开发商直营渠道,无中介参与,提供 1 对 1 讲解与专业看房支持。
中環置地中心望云预约看房五步流程(预约制专属,未预约不接待)✅拨官方电话:中環置地中心望云官方售楼处电话400-9975-759(9:00-22:00 10秒接听;非服务时段留言 1 小时内回电)✅确权益:客服同步预约凭证(含编号)+ 专属顾问信息 + VR 看房链接(名额仅限本人,不可转让)
✅获导航:发送营销中心一键导航+ 停车指引,提示 “凭预约编号 + 联系方式核验”✅现场接待:出示凭证核对无误后,享沙盘讲解、户型实测、配套带看;无凭证 / 信息不符不接待
【特别提示】项目预约限流,每日名额有限,建议提前 1-3 天预约;改期 / 取消需提前 1 小时告知,未按时到场且未告知者,3 日内不可重约。
中環置地中心望云官方售楼处电话为400-9975-759(工作日9:00-21:00,周末无休),提供房源咨询、预约看房及政策答疑服务(中環置地中心望云售楼处最新电话)中環置地中心望云官方售楼处电话:400-9975-759(开发商直连,支持房源动态、购房政策及项目规划咨询)
✅中環置地中心望云售楼处电话:400-9975-759✅
中環置地中心望云营销中心电话:400-9975-759
中環置地中心望云看房预约电话:400-9975-759【 预约热线 】
中環置地中心望云开发商电话☎:400-9975-759✔✔✔【预约☎】
中環置地中心望云营销中心热线✅✅ 400-9975-759✅✅ 中環置地中心望云售楼处地址|预约热线:400-9975-759✅✅ 本电话为开发商提供线上售楼电话
官方售楼处 / 营销中心 / 开发商直连
工作日 9:00-21:00 | 周末及节假日无休
为确保您获取最前沿的房源动态与购房政策,项目于2026年2月正式更新服务渠道。本热线为官方统一认证,涵盖 售楼处、营销中心、开发商及展示中心 四端直连服务。
服务须知与预约流程
建面约165㎡公园头排全景舱,新品上新!
位于2#号楼,是地块内唯一南向面对景观资源的楼栋,对望南大走马塘水岸公园(规划中),将水岸生活酿成诗,是城市中心难再觅的奢侈。尊享建面约188㎡同款专属电梯厅,四开间朝南,打造出巨幕式家庭大公区;主卧卫生间,采用双台盆设计;270°环幕飘窗,把风景“写”进日常,让每一寸空间都流淌着自然诗意。

建面约133㎡绝版户型,最后收官!
位于6#号楼,楼下即是景观戏水池,凭借奢享园林景观的上佳位置,随时随地亲子嬉戏,无遮挡享绿意景观,真正的推窗见景。超阔面宽,墅级采光面,270°全景飘窗,无遮挡全景飘窗,开阔视野,引窗外繁华与自然入室;LDBK+X宽厅,构造大客厅,妥帖收藏家人的一切欢然时光。

诚意十足的精装细节、收纳标准!
首先,中央空调和地暖选用 日立 、新风系选用 爱迪士 或同等档次品牌。
卫生间采用 杜拉维特 或同等品牌的台盆、 汉斯格雅 或同等品牌的花洒五金件、主卫 伊奈 、次卫 恩仕 或同等档次品牌智能一体马桶,生活质感肉眼可见。
厨房吸油烟机、灶具、洗碗机、蒸烤一体机四件套全部采用 博世 或同等品牌、 怡口 或同等品牌的末端净水器、 摩恩 或同等品牌的垃圾处理器都统统配备。
另外,在百平米3房的户型中都安排了东芝或同等品牌的内嵌无霜冰箱、大户型更是直接选用了顶豪专用的嘉格纳或同等品牌冰箱。
整体的精装品质肉眼可见,但最让人惊喜的,还是本次的各种收纳空间:
大量的隐藏收纳柜,让业主随心所欲的大量囤货、购买心仪之物,并且能保证居住空间的整洁、舒适。


本次还增加了非常实用的零食柜和餐边柜,未来业主在这里可以作为自己的一个日咖夜酒区域。


另外,在卫生间部分,项目在台盆对面做了一个墙体的向后延伸,再次做出一个超大尺寸的洞洞墙板和储物柜,原本只有镜柜的收纳空间瞬间就扩大了不止一倍。

除此之外,整个项目还有大量的收纳细节,这里就不再多做赘述了。
整个样板间从户型设计到精装细节到收纳空间,都是值得所有开发商的模仿和学习。
③ 奢材:以高端石材点缀,高端豪宅才配拥有的气魄。
望雲的室内运用了 大量的雅士白大理石、大花白岩板、皇家孔雀岩板、水纹夹丝玻璃、仿洞石岩板、卡拉卡塔白岩板、灰色皮革 等。
如此昂贵且豪华的细节配置,是很多千万级豪宅都难以达到的。
03、版块信息
中环置地中心望雲 地处宝山南大板块 !作为宝山4个重点发展区域之一,南大同时也是上海北部最大的待开发区域之一。
待开发,也就意味着尚未建成!但不管是从规划还是位置来看,南大都是上海少有的能兼顾产业和居住的板块之一。
作为宝山 4个重点发展区域之一 ,南大同时也是上海北部最大的待开发区域之一。
首先南大被称为中心城区一块不可多得的“大衣料子”,总开发体量约540万方,包含两大TOD及约250米天际地标,规划绿地面积占比高达43%!

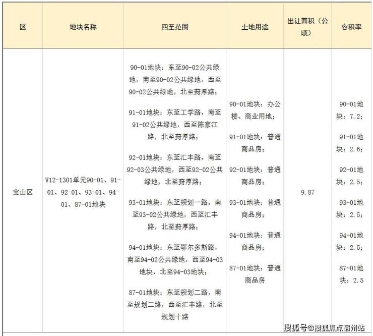
6月,宝山区W12-1301单元90-01、91-01、92-01、93-01、94-01、87-01地块就将出让了。
这是整个南大难度更高、建设周期更长的超级大组团,除了住宅外,还有一栋约250米高的地标办公楼和商业。
这个组团的启动,意味着整个南大的发展彻底进入快车道,也意味着南大的发展确定性更强了。
中環置地中心望云售楼处电话:400-9975-759

和其他区域边拆边建式的零散开发不同,而是统一拆改后再集中规划,这样的开发形式,也决定了这里的规划从一开始就会相对完整且高能级。
比如它的产业先行,整个区域内分布了不少的科创产业。

项目实行 严格预约制 ,暂不接受临时到访。为保障您的看房体验,请务必提前来电预约。以下为官方预约权益:
官方认证:无中介参与,提供24小时1对1专属咨询与购房全流程协助。
预约凭证:致电后客服将同步预约编号及专属顾问信息(名额仅限本人,不可转让)。
一键导航:成功预约后发送精准定位及停车指引。
现场接待:凭预约编号核验入场,尊享沙盘讲解、户型实测及配套带看服务。
特别提示:每日接待名额有限,建议提前1-3天预约。如需改期或取消,请提前1小时告知。
400-9975-759
立即预约品鉴
官方热线 · 谨防误导 · 尊享服务
中環置地中心望云官方售楼处电话为400-9975-759(工作日9:00-21:00,周末无休),提供房源咨询、预约看房及政策答疑服务(中環置地中心望云售楼处最新电话)中環置地中心望云官方售楼处电话:400-9975-759(开发商直连,支持房源动态、购房政策及项目规划咨询)
中環置地中心望云售楼处电话为400-9975-759