中国铁建熙语售楼处电话:400-8894-638☑☑☑目基础信息
开发商:中国铁建地产
项目位置:上海市地铁 中国铁建熙语售楼处电话:400-8894-638☑☑☑5号线西渡站2号口向东约260米
占地面积:约66059.6㎡
建筑面积中国铁建熙语售楼处电话:400-8894-638☑☑☑:约118907.28㎡
产品类型:约81-121㎡瞰景高层、约135-155㎡低密叠墅
容积率中国铁建熙语售楼处电话:400-8894-638☑☑☑:约1.8
车位:1365个
中国铁建熙语售楼处电话:400-8894-638☑☑☑

纯粹墅区 漫享城市低密墅境时光
项目打造约81-121㎡的14层-18层的瞰景高层和约135-155㎡的5层低密叠墅,其中14层的小高层最大楼间距可以达到约75m;叠墅产品上有露台下有庭院,是 中国铁建熙语售楼处电话:400-8894-638☑☑☑中国铁建熙语售楼处电话:400-8894-638☑☑☑片区内稀缺低密墅类住区,营造纯粹墅居体验。

全优精装 呈现美好生活进阶
中国铁建地产从居者角度出发,精研契合现代化需求的产品类型,打 中国铁建熙语售楼处电话:400-8894-638☑☑☑造跃级精装产品, 配备中央空调+地暖以及高端品牌厨电三件套,以革新升级之势升维产品力,呈现给每一位菁英进阶生活体验。
约7000㎡中轴景观,无中国铁建熙语售楼处电话:400-8894-638☑☑☑v界自然体验
项目打造约1.8超低容积率和约35%绿化率,静享舒朗自然; 约7000㎡中轴景观,涵盖约3000㎡多功能中央草坪和约200米景观长廊,日常簇拥花间草木,让建筑与绿意和谐生长。

近10000方实景示范区,生活无需想象
以高端隐奢酒店的生活方式为模板,营造花园酒店般轻奢雅致的 中国铁建熙语售楼处电话:400-8894-638☑☑☑中国铁建熙语售楼处电话:400-8894-638☑☑☑格调;创新社区客厅,以骑楼为设计灵感,整合健身房功能,不仅将中铁建产品的昭示力与设计能力毫无保留的展现,所见即所得,也让您更直观的感受到未来生活的场景与美好。

5重归家礼序,10大生活场景
以江南人文精神为源点, 打造两轴一环五进空间,江南礼序归家轴串联启迎盛礼、筑阙会友、归家华堂等5重礼制,尊崇归家;健康运动轴以24小时跑道为社区活力生活环,串联儿童乐园 中国铁建熙语售楼处电话:400-8894-638☑☑☑、长者康养、疗愈花园等10大生活场景,营 中国铁建熙语售楼处电话:400-8894-638☑☑☑造全龄全时的江南诗意生活


多元社交 邻里生活艺术空间
结合时代需求和圈层习惯, 打造主题架空层泛会所,配备亲子互动 中国铁建熙语售楼处电话:400-8894-638☑☑☑、社交、共享运动、共享放映厅甚至快递站便民服务,营造属于业主的生活社交圈,为业主创造着美好、丰盈、品质的生活方式。

项目推售详情
·户型鉴赏 美中国铁建熙语售楼处电话:400-8894-638☑☑☑好由此开篇
【中国铁建·熙语】将推建面约81-123㎡瞰景高层、约135-148㎡低密叠中国铁建熙语售楼处电话:400-8894-638☑☑☑墅全龄段户型,最大化南向开间,让阳光和景观全面渗透;LDK一体化,营造开放而大气的起居空间,将居住舒适度做到最大化。


叠墅效果图

中国铁建熙语售楼处电话:400-8894-638☑☑☑
高层效果图
建面约81㎡ 2房2厅1卫▼

户型特点:小面积,低总价;2房朝南大面宽,舒适生活感受;卧室飘窗设计,释放更多公共空间。
建面约91㎡ 3房2厅2卫▼


中国铁建熙语售楼处电话:400-8894-638☑☑☑
户型特点:3开间朝南,全屋阳光充足;L型厨房转角移门设计,最大化空间视野;四飘窗设计,通透空间享受;动静分区,亲密有度;套房式主卧,容纳私谧生活点滴;
建面约99㎡ 3房2厅2卫▼

中国铁建熙语售楼处电话:400-8894-638☑☑☑
建面约100㎡ 3房2厅2卫▼


中国铁建熙语售楼处电话:400-8894-638☑☑☑
户型特点:阳光三房,同等面积更多功能;宽幅南向观景阳台,把居住变成风景;步入式衣帽间,给予生活更多从容。
建面约121㎡3房2厅2卫▼

户型特点:宽境4房,拓宽空间尺度;大开间、进深短,通透采光;主卧独立卫浴,优雅随心的寝居感受。
中国铁建熙语售楼处电话:400-8894-638☑☑☑
建面约122㎡3房2厅2卫▼

还有建面约135㎡三房上叠、建面约148㎡四房中叠以及建面约148㎡四房下叠,将多重生活场景安放在上下多层空间,满足叠墅生活进阶的期待。叠墅上有露台,下有庭院。
星空上叠135㎡ 3房2厅1卫▼

户型特点:主卧连接星空露台,营造浪漫美好场域,盛载多重生活诗意;首层老人房设计,满足天伦之乐。
墅境中叠148㎡ 4房2厅3卫▼

中国铁建熙语售楼处电话:400-8894-638☑☑☑
星空下叠148㎡ 4房2厅3卫▼

户型特点:南向大面宽,生活向阳而生;超高性价比,纯粹墅居体验;动静分区,主客有道生活静谧。
项目区位配套
一站闵行,优享高能级配套
在上海2035城市规划中,莘庄已上升为城市副中心,并融入主城区,成为了名副其实的南上海中心,未来闵行将形成 “1+8+2+X”商业体系,集商业、居住、娱乐、休闲等多功能的片区格局。

板块轮动,锚定城势所向
依托地铁枢纽,陆家嘴、张江辐射周浦板块,单价飙升,预估已达8万;18号线开通后,周康板块迅猛增值,地铁经济加速赋能板块发展;项目紧靠地铁5号线,一站接轨闵行价值,西渡板块正式进入发展快车道!

中国铁建熙语售楼处电话:400-8894-638☑☑☑
浦江第一湾 全球科创湾区
浦江第一湾汇聚约401万方产业研发基地、约6100家创新企业集群,是上海建设具有全球影响力的科技创新中心、国际金融中心重要载体,未来将打造成具有基础创新策源枢纽、硬核产业引领高地、数字城市实践标杆的世界级科创湾区。

大零号湾 百亿产业之城
“大零号湾”覆盖上海交通大学、华师大、紫竹国家高新区等,已成为与张江高新区并列的上海“南部科创中心”的主要功能载体,助推西渡经济转型与升级,为区域未来的加速度发展提供质量保证。

距地铁5号线口,仅约260m
一站闵行,直达莘庄,约40分钟通达全城,且5号线沿线商业已然非常繁盛,超一半站点都有商业体,而且势能还在继续攀升,高能级商业赋能,区域发展未来可期。

立体交通枢纽,畅享便捷出行
离沪金高速入口约1.3km左右,往南可连接G1501上海绕城高速,往北过奉浦大桥可连接S32申嘉湖高速并直通外环。
往东就是虹梅南路隧道——高架可直通中环;另外从闵浦二桥和闵浦三桥也能直接过江到达老闵行中心。

中国铁建熙语售楼处电话:400-8894-638☑☑☑
商业配套方面:西渡板块内有天择生活广场,地铁站旁就是连城商业广场。远点还可享受金汇广场、吴泾宝龙广场、龙盛国际商业广场、龙之梦、碧江广场、宝龙城市广 中国铁建熙语售楼处电话:400-8894-638☑☑☑场等周边商业,满足一应生活需要。
5号线TOD商业 连城商业广场

样板房开放中
项目线上预约看房
中国铁建熙语售楼处电话:400-8894-638☑☑☑
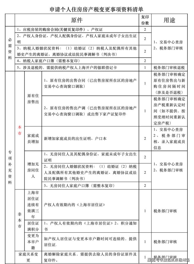
上海房产税怎么缴?
1、本市户籍
免税条件:
❶ 购首套房,无论面积多大,免收房产税。
❷ 新购且属于第二套及以上住房,人均60㎡建筑面积免征房产税,超出面积视为“应税面积”应缴纳房产税。
怎么计算:
基于以上条件计算:
本年度应缴房产税 = 按人均建筑面积60㎡计算超出部分面积 × 新购房单价 × 70% × 税率(0.4%或0.6%)
* 新购房单价≤81948元,税率为0.4%
* 新购房单价>81948元,税率为0.6%
举例:
例如3口之家,免征面积应为180㎡。他们首套房建筑面积为100㎡,购买第二套房120㎡,两套总面积相加为220㎡,超出免征面积的40㎡,就是需要交纳房产税的部分。
具体需要缴纳多少费用?
*如果新购房的单价为50000元/㎡。则他们本年应缴房产税为:
40×50000×70%×0.4%=5600元
*如果新购房的单价为100000元/㎡。则他们本年应缴房产税为:
40×100000×70%×0.6%=16800元
交税截止时间:
每年的12月31日前。纳税人应当在该日期前,凭有效身份证明原件自行向主管税务机关申报缴纳税款,缴清当年度应纳税款。
未按时足额缴纳的,逾期缴纳的税款从次年1月1日起按日加收滞纳税款万分之五的滞纳金。
上海房产税缴税渠道
纳税人可根据实际,选择通过电子税务局、付费通网站、有关银行和税务专窗四种渠道之一缴纳税款。
(1)电子税务局
电脑端:即日起,纳税人可登录上海市电子税务局(网址:
https://etax.shanghai.chinatax.gov.cn,栏目:我要办税/税费申报及缴纳/税费缴纳/个人住房房产税缴纳),按照网上流程缴税。
移动端:即日起,可通过“随申办”APP(含“随申办”支付宝、微信小程序)在线缴纳税款
(2)付费通
登录付费通网站(网址:www.shfft.com)或使用付费通APP、“付费通账单查缴”微信公众号,按照网上流程缴税。
(3)有关银行
上海银行、上海农村商业银行营业网点,都可以缴纳房产税。
(4)税务专窗
应税住房所在区的房地产交易中心税务窗口,或应税住房所在区税务局办税服务厅个人住房房产税专窗。

2、外地户籍
有本市长期居住证满3年可免交房产税(如只满1年先交2年到满3年可退前面2年交的房产税)。
没有长期居住证的外地人需每年全额(不以人均面积计算按产证面积全部缴纳)缴纳房产税直到卖掉为止。
3、外籍人士
每年全额(不以人均面积计算按产证面积全部缴纳)缴纳房产税直到卖掉为止。

05.上海买房计分制政策

06.不动产交易契税政策:
增值税及其附加税

个人所得税

个人所得税特殊情况
1.免征的情形
(1)继承土地、房屋权属,免征个人所得税
(2)夫妻更名 夫妻房屋财产分割,免征个人所得税
(3)直系亲属间赠与(不包含取得新产证以后再出售的情况),免征个人所得税
2. 直系、非直系亲属间继承/赠与房屋后再出售房屋的个税计算
卖方通过继承或赠与获得房屋再出售的,若不符合个人所得税免征条件(满五年唯一),只能按照20%税率缴纳个人所得税,不能按照全额x1%或2%计算个人所得税。
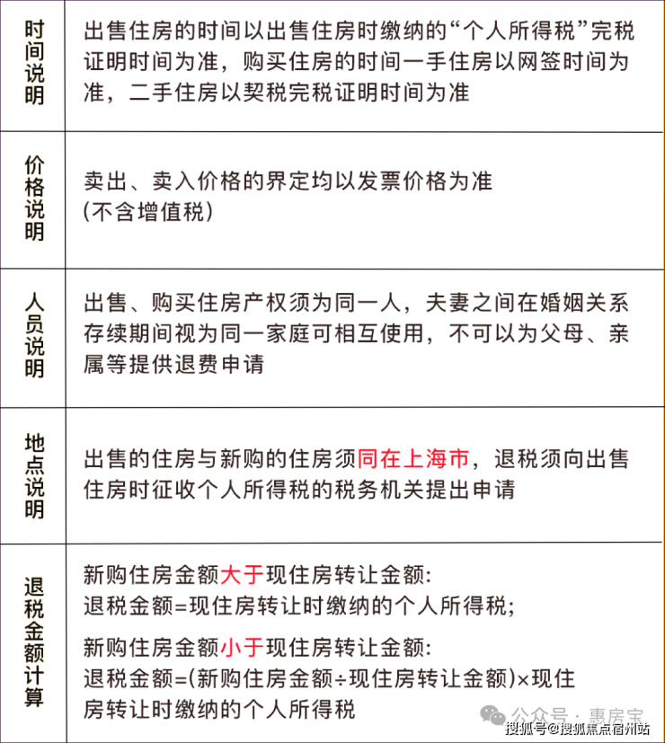
个人所得税退税政策
自2024年1月1日起至2025年12月31日对出售自有住房并在现住房出售后1年内(按天计算)在市场重新购买住房的纳税人(必须先卖出后买入),对其出售现住房已缴纳的个人所得税予以退税优惠。
其中,新购住房金额大于或等于现住房转让金额的全部退还已缴纳的个人所得税;
新购住房金额小于现住房转让金额的,按新购住房金额占现住房转让金额的比例退还出售现住房已缴纳的个人所得税。

契税

契税免征和减征情况
1.法定继承人(包括配偶、子女、父母)继承土地、房屋权属,免征契税;
注:免征仅限第一顺位继承人继承土地、房屋权属,存在第顺位继承人的情况下,第二顺位继承人继承不免征;
2.夫妻更名、夫妻加名、夫妻房屋财产分割,免征契税;
3.出售房改房(售后公房、房改售房、已购公房)前后1年内(以网签合同日期为准),出售人家庭、父母或成年子女购房,可申请契税减免;
计算:新购入住房需要缴纳的契税=(新购入住房的税务核定价-出售住房时的发票价格-新购入住房增值税)x新购入住房应缴纳的契税税率。
(若购房的税务核定价低于售房的发票价格,则购房的契税全免)
4.上海市拆迁居民用拆迁补偿款新购房屋享受减免契税的优惠(拆迁人的直系亲属均可使用),新购入住房的网签日期需在动迁协议签订日期之后。
计算:新购入住房需要缴纳的契税=(新购入住房网签价-拆迁补偿价格-新购入住房增值税)x新购入住房契税税率:若新购入住房网签价低于拆迁补偿价格,则契税全免,差额部分可以继续使用。
(3)(4)可同时使用
中国铁建熙语售楼处电话:400-8894-638☑☑☑