新品涵盖建筑面积约84-101㎡瞰景高层和建筑面积约91-144㎡ 低密叠墅(复式住宅),多元产品类型能够满足大部分家庭的置业需求。 大华梧桐樾售楼处电话:400-8894-638☑☑☑

大华梧桐樾售楼处电话:400-8894-638☑☑☑
建筑面积约84-101㎡瞰景高层,方正格局,正向朝南,采光性和通风性都非常优秀;动静分离、干湿分离更是不在话下;而且推窗便能看见高尔夫绿洲,视野极为优越!

大华梧桐樾售楼处电话:400-8894-638☑☑☑
建筑面积约91-144㎡ 低密叠墅(复式住宅),则为改善置业者提供了新的选择。庭前一方天地、巨幕宽厅、星空露台、地下空间,称得上是城市墅居的理想范本!

以下为叠墅主力户型图:


大华梧桐樾售楼处电话:400-8894-638☑☑☑
叠墅产品分为4F、6F层叠加, 主力产品建面约 约122-133㎡上叠,132㎡大平层,131-145㎡下叠。
大尺度厅堂、星空露台、地下空间,满足业主们对“有天有地有星空”别墅居家体验的幻想!
无论是板块的高能级与产业发展,亦或城市生态环境资源,与周边触手可及的繁华设施,再加上产品本身的硬核实力,在大虹桥生活圈,都是不容忽视的存在!
一个用刚需价格买到堪比改善的优质低密全新盘——「大华·梧桐樾」,总价仅约300万起,上车还有机会,不要错过!
部分叠墅实拍图



大华梧桐樾售楼处电话:400-8894-638☑☑☑

01.
大华为何选择这里?
距离虹桥主城区仅5公里
同济大学附属嘉定实验学校约300米
安亭直线距离人民广场约25公里, 同等距离的板块,安亭性价比显露无疑。
老闵行的新房均价已经5.9W+,浦东新场的新房均价已经5.5W+,赵巷和泗泾的新房均价也已经突破5W+。

区位示意图
如果对标大虹桥的话,安亭更将更具优势!
通过百度地图测距我们发现: 安亭距离虹桥主城区直线距离仅约5公里,但总价仅约300万级!

大华梧桐樾售楼处电话:400-8894-638☑☑☑
区位示意图
并且 9年制同济大学附属嘉定实验学校距离项目直线距离 约300米。
300万总价=高端学区房?!
不仅如此,3km范围内,东方瑞仕幼儿园、安亭小学、安亭中学、12年制华师大双语学校(幼儿园、小学、初中、高中)、同济大学(嘉定校区)覆盖,环同济人文环境。

刚需选择这里,孩子的所有年龄段教育都不用操心了。
02.
大华为何选择这里?
14号线也要来了、周边约300万㎡绿化
轨交方面,作为 上海的“西门户”,20年以来,不论是对于产业的发展,亦或是对于人才的导入,安亭的繁荣富强,肯定离不开轨交的支撑。
对内,轨交11号线的四座地铁站(含上海赛车场)可直达徐家汇等重要CBD商圈, 轨交14号线横亘安亭境内的规划建议,也已提上日程;
对外,安亭北站与安亭西站的两座高铁枢纽,快速抵达上海虹桥与上海火车站,做到“融苏接通”。

示意图 大华梧桐樾售楼处电话:400-8894-638☑☑☑
不仅轨交有新站点, 大华之所以会看中这里,还有其 稀缺的环境!
项目对面就是约12万方奥林匹克公园、约120万㎡颖奕高尔夫球场、约77万方的上海汽车博览公园、中央绿轴滨江公园、波恩风情音乐谷公园以及掌形湖等 , 整个绿化面积将近达到约 300万㎡ , 完全可谓是理想的自然栖居地,真正的享受到如森林秘境般的生活住区!

汽车城核心区JDC3-1101单元控制性详细规划
拍
其中汽车博览公园面积达到 了约77万方!
什么概念?
这相当于2个长风公园,4个中山公园的大小 。
真正的把家搬进公园里!

颖奕高尔夫球场航 大华梧桐樾售楼处电话:400-8894-638☑☑☑
其低总价上车优质静谧环境的亮点,使得大华梧桐樾认购期间项目售楼处几乎每天都是高朋满座,认购客户络绎不绝,场面堪称火爆!

实景图
03.
大华为何选择这里?
安亭有着不输张江和漕河泾的重磅产业发展
众所周知,产业对房价的带动作用毋庸置疑,如张江、紫竹、漕河泾、市北等产业园区,同样靠着产业发展为主的板块,房价一直屹立不倒并且涨幅惊人!
以张江万科翡翠公园为例, 2019年二手房成交价为7.87-8.07万/㎡,2022年最新成交价已经涨至13.27-13.59万/㎡!

数据来源:贝壳
这是因为,成熟的产业,不仅能够持续导入更多的精英,同时也将带动板块的消费和城市基建,也让更多的年轻人愿意置业生活于此。
作为世界级汽车产业中心核心承载区,安亭坐拥堪称GDP支柱的核心产业。

区位示意图
如今的国际汽车城, “产城融合”的形态基本形成,越来越多的创新性企业汇聚于此,已经发展成为引领汽车发展的中心区域。
大众、上汽、蔚来汽车等知名汽车企业的总部都坐落于此,这里聚集了300多家汽车企业+7个国家级公共服务平台+100多家研发机构+5万多名研发人才以及约15000名高级汽车工程师。

大华梧桐樾售楼处电话:400-8894-638☑☑☑
安亭航拍图
未来的“汽车城”,亦将以国际视野,积极探索5G智能汽车,新能源汽车等未来出行方式,伴随着一代又一代汽车人的努力,未来这里一定会成为 “产城人”完美融合的新城区。
就行业发展来说,新能源汽车这一行业许多的细分概念,诸如:节能环保,不但市场迫切需要,而且没有不利因素,明显还有很多上升空间;
从大的方向来看,大力推动产业振兴,持续发展实体经济,才是未来发展的宏伟蓝图,汽车产业赫然位列于此。

汽车产业园实景图
大华梧桐樾售楼处电话:400-8894-638☑☑☑
大华择址 于此,旨在打造超越汽车城以往作品的、前所未有的高端墅居产品, 为安亭再造一座“品质之城”!
最关键的是,上车如此一套大虹桥的墅质高层,总价仅约300万起!
总价300万起上车虹桥北静谧墅区
毗邻同济附属实验中小学
『大华梧桐樾』
建面约91~150㎡高层/叠加
均价41166元/㎡
正在火爆认购中
大华梧桐樾售楼处电话:400-8894-638☑☑☑
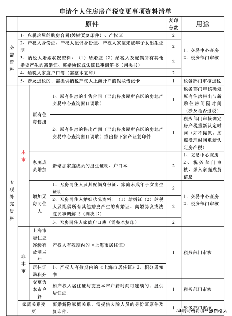
上海房产税怎么缴?
1、本市户籍
免税条件:
❶ 购首套房,无论面积多大,免收房产税。
❷ 新购且属于第二套及以上住房,人均60㎡建筑面积免征房产税,超出面积视为“应税面积”应缴纳房产税。
怎么计算:
基于以上条件计算:
本年度应缴房产税 = 按人均建筑面积60㎡计算超出部分面积 × 新购房单价 × 70% × 税率(0.4%或0.6%)
* 新购房单价≤81948元,税率为0.4%
* 新购房单价>81948元,税率为0.6%
举例:
例如3口之家,免征面积应为180㎡。他们首套房建筑面积为100㎡,购买第二套房120㎡,两套总面积相加为220㎡,超出免征面积的40㎡,就是需要交纳房产税的部分。
具体需要缴纳多少费用?
*如果新购房的单价为50000元/㎡。则他们本年应缴房产税为:
40×50000×70%×0.4%=5600元
*如果新购房的单价为100000元/㎡。则他们本年应缴房产税为:
40×100000×70%×0.6%=16800元
交税截止时间:
每年的12月31日前。纳税人应当在该日期前,凭有效身份证明原件自行向主管税务机关申报缴纳税款,缴清当年度应纳税款。
未按时足额缴纳的,逾期缴纳的税款从次年1月1日起按日加收滞纳税款万分之五的滞纳金。
上海房产税缴税渠道
纳税人可根据实际,选择通过电子税务局、付费通网站、有关银行和税务专窗四种渠道之一缴纳税款。
(1)电子税务局
电脑端:即日起,纳税人可登录上海市电子税务局(网址:
https://etax.shanghai.chinatax.gov.cn,栏目:我要办税/税费申报及缴纳/税费缴纳/个人住房房产税缴纳),按照网上流程缴税。
移动端:即日起,可通过“随申办”APP(含“随申办”支付宝、微信小程序)在线缴纳税款
(2)付费通
登录付费通网站(网址:www.shfft.com)或使用付费通APP、“付费通账单查缴”微信公众号,按照网上流程缴税。
(3)有关银行
上海银行、上海农村商业银行营业网点,都可以缴纳房产税。
(4)税务专窗
应税住房所在区的房地产交易中心税务窗口,或应税住房所在区税务局办税服务厅个人住房房产税专窗。

2、外地户籍
有本市长期居住证满3年可免交房产税(如只满1年先交2年到满3年可退前面2年交的房产税)。
没有长期居住证的外地人需每年全额(不以人均面积计算按产证面积全部缴纳)缴纳房产税直到卖掉为止。
3、外籍人士
每年全额(不以人均面积计算按产证面积全部缴纳)缴纳房产税直到卖掉为止。

05.上海买房计分制政策

06.不动产交易契税政策:
增值税及其附加税

个人所得税

个人所得税特殊情况
1.免征的情形
(1)继承土地、房屋权属,免征个人所得税
(2)夫妻更名 夫妻房屋财产分割,免征个人所得税
(3)直系亲属间赠与(不包含取得新产证以后再出售的情况),免征个人所得税
2. 直系、非直系亲属间继承/赠与房屋后再出售房屋的个税计算
卖方通过继承或赠与获得房屋再出售的,若不符合个人所得税免征条件(满五年唯一),只能按照20%税率缴纳个人所得税,不能按照全额x1%或2%计算个人所得税。
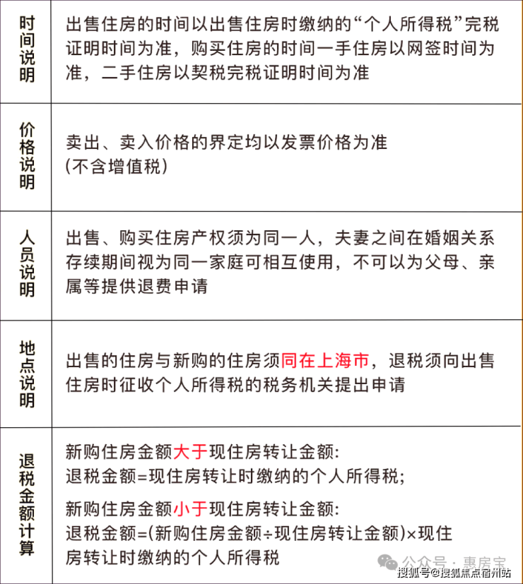
个人所得税退税政策
自2024年1月1日起至2025年12月31日对出售自有住房并在现住房出售后1年内(按天计算)在市场重新购买住房的纳税人(必须先卖出后买入),对其出售现住房已缴纳的个人所得税予以退税优惠。
其中,新购住房金额大于或等于现住房转让金额的全部退还已缴纳的个人所得税;
新购住房金额小于现住房转让金额的,按新购住房金额占现住房转让金额的比例退还出售现住房已缴纳的个人所得税。

契税

契税免征和减征情况
1.法定继承人(包括配偶、子女、父母)继承土地、房屋权属,免征契税;
注:免征仅限第一顺位继承人继承土地、房屋权属,存在第顺位继承人的情况下,第二顺位继承人继承不免征;
2.夫妻更名、夫妻加名、夫妻房屋财产分割,免征契税;
3.出售房改房(售后公房、房改售房、已购公房)前后1年内(以网签合同日期为准),出售人家庭、父母或成年子女购房,可申请契税减免;
计算:新购入住房需要缴纳的契税=(新购入住房的税务核定价-出售住房时的发票价格-新购入住房增值税)x新购入住房应缴纳的契税税率。
(若购房的税务核定价低于售房的发票价格,则购房的契税全免)
4.上海市拆迁居民用拆迁补偿款新购房屋享受减免契税的优惠(拆迁人的直系亲属均可使用),新购入住房的网签日期需在动迁协议签订日期之后。
计算:新购入住房需要缴纳的契税=(新购入住房网签价-拆迁补偿价格-新购入住房增值税)x新购入住房契税税率:若新购入住房网签价低于拆迁补偿价格,则契税全免,差额部分可以继续使用。
(3)(4)可同时使用
大华梧桐樾售楼处电话:400-8894-638☑☑☑