华润中环置地中心望云(营销中心)官方网站-销售中心(售楼处)-华润中环置地中心望云售楼处电话-电话地址-价格-户型-小区环境-楼盘详情-交房时间-周边配套

搜狐焦点宿州站 2025-09-16 09:41:29
用手机看
扫描到手机,新闻随时看

扫一扫,用手机看文章
更加方便分享给朋友

中環置地中心・望雲售楼处预约电话:400-8824-198

6月24日,中環置地中心・望雲TOD盛大开盘,劲销9成,这也是中環置地中心的第十一次开盘!

中環置地中心・望雲售楼处预约电话:400-8824-198

中環置地中心・望雲售楼处预约电话:400-8824-198

中環置地中心・望雲售楼处预约电话:400-8824-198中環置地中心自首开以来,便引燃北上海置业热度,荣膺2024年上海新房销售套数榜TOP1,中環置地中心・望雲售楼处预约电话:400-8824-198

2025年1-4月上海新房销售面积TOP1,

浦西销售套数TOP1。

中環置地中心・望雲售楼处预约电话:400-8824-198本次开盘更是迎来2000套大关,成功迈入上海2000套神盘行列,未来势必成为南大的绝对C位标杆项目。中環置地中心・望雲售楼处预约电话:400-8824-198

中环南大现象级红盘

人居封面之姿,中环之上中芯生活

「中環置地中心·望雲TOD」

加推建面约135/188㎡4房户型

上期均价66499元/㎡

感兴趣伙伴下方可预约官方咨询参观

環置地中心・望雲售楼处预约电话:400-8824-198

中環置地中心・望雲售楼处预约电话:400-8824-198其中,建面约133㎡是8层洋房产品,也是整个南大目前唯一的8层洋房产品。中環置地中心・望雲售楼处预约电话:400-8824-198

附全套户型图:

中環置地中心・望雲售楼处预约电话:400-8824-198

01、

基本信息

中環置地中心・望雲售楼处预约电话:400-8824-198,10月25日华润以底价拿下宝山区大场镇W12-1301单元32-04、11-01地块,随着二期地块的顺利出让,标志着整个丰翔路站TOD项目中环置地中心的版图由此补全!中環置地中心・望雲售楼处预约电话:400-8824-198

望雲TOD新品上市

百万方底盘之上的进化论

中環置地中心・望雲售楼处预约电话:400-8824-198望雲TOD,以“无界之城”的构想,在城市与自然之间、烟火与诗意之间,打开了一种无界共生的城市空间。以百万方TOD底盘为核心,实现互通互联,实现“人、站、产、城、商、居”一体化全盘高阶塑造,共建一座“地上一座城,地下一座城,云端一座城”的立体之城。中環置地中心・望雲售楼处预约电话:400-8824-198

中環置地中心・望雲售楼处预约电话:400-8824-198望雲TOD,以百万方TOD的复合逻辑为底,回应城市的未来之问,为理想人居提供了最具当代表达的答案。以“无界”为原点,从TOD+Walk、TOD+Park、TOD+Mixc、TOD+Luxury四大维度,构筑一座具备未来感的无界之城。从交通的高效到空间的复合,从居住的舒适到产业的聚集,一切关于理想生活的想象,在这里浓缩为现实的触感。中環置地中心・望雲售楼处预约电话:400-8824-198

中環置地中心・望雲售楼处预约电话:400-8824-198TOD+Walk无界真正TOD地铁串联地库入户,与城市无缝衔接中環置地中心・望雲售楼处预约电话:400-8824-198

中環置地中心・望雲售楼处预约电话:400-8824-198地库直联15号线丰翔路站,接驳1/2/3/9号线,无风雨归家系统,从容穿越城市的四季风雨,构建真正意义上的地铁无缝链接地库入户体验。通道连廊还连通街区商业、万象汇商业,实现无界联通,随时随地,享受烟火生活。中環置地中心・望雲售楼处预约电话:400-8824-198

中環置地中心・望雲售楼处预约电话:400-8824-198秉承“商务生态缔造者”的品牌理念,中環置地中心以一流的办公产品和全新的商务配套,升级城市商务印象,打造科创新城一站式TOD商办综合体办公楼宇,为企业发展赋能,激发城市、区域、产业的活力,推动片区产业转型升级。中環置地中心・望雲售楼处预约电话:400-8824-198

中環置地中心・望雲售楼处预约电话:400-8824-198TOD+Mixc 以街区编织城市,以万象聚合生活中環置地中心・望雲售楼处预约电话:400-8824-198

中環置地中心・望雲售楼处预约电话:400-8824-198以万象汇引领的区域型购物中心示范作品,聚焦周边高知客群、科创园精英等人群,打造引人入胜、充满期待、无尽探索的,值得共享的消费体验场所,目标成为区域消费者品质生活方式的全新必选地。中環置地中心・望雲售楼处预约电话:400-8824-198

中環置地中心・望雲售楼处预约电话:400-8824-198

中環置地中心・望雲售楼处预约电话:400-8824-198

中環置地中心・望雲售楼处预约电话:400-8824-198从生活街区到万象商业,再到150米超高层办公,以立体链接系统构筑完整漫步环线,不止串联了丰富的公共空间与资源,更塑造了多元活力的城市场景,一站式整合都市的生活体验场景,进阶为北上海商业和商务新中心,引领生活的迭代新生。中環置地中心・望雲售楼处预约电话:400-8824-198

中環置地中心・望雲售楼处预约电话:400-8824-198TOD+Park 将最珍贵的自然留白,交还给城市与人中環置地中心・望雲售楼处预约电话:400-8824-198

中環置地中心・望雲售楼处预约电话:400-8824-198这不仅是一场关于生态的表达,更是关于生活哲学的构建。推窗即见绿意,外有约13万方走马塘滨水绿廊与南大中央公园(在建中),内有定制园林与归家仪式感空间。在快节奏的都市肌理中,为松弛生活预留一片天然的后场。内外双园,营造如度假般的轻盈日常,让自然成为生活的背景音。中環置地中心・望雲售楼处预约电话:400-8824-198

TOD+Luxury 中心之上万象主场 限量美学作品

中環置地中心・望雲售楼处预约电话:400-8824-198在住宅营造上,品质人居与缤纷商业、创新办公和谐共融共创,以社区生活与滨水绿廊为载体,以蓝绿湾区、公园都芯为理念,打造上海“复合型、生态性、识别性”俱佳的,具备号召力的海派国际生活范式。中環置地中心・望雲售楼处预约电话:400-8824-198

万象雲境美学生活馆

「一馆双园八境」都会海派艺术奢境

中環置地中心・望雲售楼处预约电话:400-8824-198三十余载躬耕,华润置地始终秉持“品质给城市更多改变”的使命,从“交付房子”到“交付生活”,以持续迭代的场景营造力,兑现城市菁英对美好生活的期待。作为这一理念的全新实践,中環置地中心以引领的产品力和锻造力,通过硬核产品力与沉浸式体验的深度融合,打造万象雲境美学生活馆,将“生活即艺术”的核芯主张转化为可感知的日常场景。中環置地中心・望雲售楼处预约电话:400-8824-198

中環置地中心・望雲售楼处预约电话:400-8824-198,5月24日,项目精心打造的万象雲境美学生活馆盛大开放。作为城市美学地标,项目以“一馆双园八境”为空间骨架,由翊象设计主创团队深度操刀,将“经典、华丽、松弛”理念融入每一寸空间,构建“都会栖岛之森”与“艺术光影谧庭”双重花园体系,打造“回家即度假”的沉浸式生活场景。中環置地中心・望雲售楼处预约电话:400-8824-198

中環置地中心・望雲售楼处预约电话:400-8824-198

中環置地中心・望雲售楼处预约电话:400-8824-198整个空间设计上,外部空间以城市界面为延伸,通过迎宾花池的序列感、街区花园的开放式社交场景、萌宠聚落的精细化设计,形成从城市到社区的过渡带。内部则以“光影森林”为核心,将水景平台与景观廊架实现功能性与美学的平衡,既满足日常休憩需求,又成为社区互动的立体客厅。中環置地中心・望雲售楼处预约电话:400-8824-198

中環置地中心・望雲售楼处预约电话:400-8824-198一个城市中芯,必然有一个超级TOD,望雲TOD全新作品,链接的是更广阔的商业、财富、商业想象,更便捷的TOD交通系统、更聚焦的产业极核、更紧邻的生态自然、更近享的都市烟火、更精细的社区生活。从100亿到150亿,中環置地中心持续的热销印证了“好房子永远是稀缺品”的价值逻辑。中環置地中心・望雲售楼处预约电话:400-8824-198

02、

推售信息

中環置地中心・望雲售楼处预约电话:400-8824-198中環置地中心·望雲新品建档中,将推出东地块压轴的64套房源,建面约133-188㎡4房产品。中環置地中心・望雲售楼处预约电话:400-8824-198

中環置地中心・望雲售楼处预约电话:400-8824-198其中,建面约133㎡是8层洋房产品,也是整个南大目前唯一的8层洋房产品。中環置地中心・望雲售楼处预约电话:400-8824-198

附全套户型图:

中環置地中心・望雲售楼处预约电话:400-8824-198

诚意十足的精装细节、收纳标准!

中環置地中心・望雲售楼处预约电话:400-8824-198首先,中央空调和地暖选用日立、新风系选用爱迪士或同等档次品牌。中環置地中心・望雲售楼处预约电话:400-8824-198

中環置地中心・望雲售楼处预约电话:400-8824-198卫生间采用杜拉维特或同等品牌的台盆、汉斯格雅或同等品牌的花洒五金件、主卫伊奈、次卫恩仕或同等档次品牌智能一体马桶,生活质感肉眼可见。中環置地中心・望雲售楼处预约电话:400-8824-198

中環置地中心・望雲售楼处预约电话:400-8824-198厨房吸油烟机、灶具、洗碗机、蒸烤一体机四件套全部采用博世或同等品牌、怡口或同等品牌的末端净水器、摩恩或同等品牌的垃圾处理器都统统配备。中環置地中心・望雲售楼处预约电话:400-8824-198

中環置地中心・望雲售楼处预约电话:400-8824-198另外,在百平米3房的户型中都安排了东芝或同等品牌的内嵌无霜冰箱、大户型更是直接选用了顶豪专用的嘉格纳或同等品牌冰箱。中環置地中心・望雲售楼处预约电话:400-8824-198

中環置地中心・望雲售楼处预约电话:400-8824-198整体的精装品质肉眼可见,但最让人惊喜的,还是本次的各种收纳空间:中環置地中心・望雲售楼处预约电话:400-8824-198

中環置地中心・望雲售楼处预约电话:400-8824-198大量的隐藏收纳柜,让业主随心所欲的大量囤货、购买心仪之物,并且能保证居住空间的整洁、舒适。中環置地中心・望雲售楼处预约电话:400-8824-198

中環置地中心・望雲售楼处预约电话:400-8824-198

中環置地中心・望雲售楼处预约电话:400-8824-198本次还增加了非常实用的零食柜和餐边柜,未来业主在这里可以作为自己的一个日咖夜酒区域。中環置地中心・望雲售楼处预约电话:400-8824-198

中環置地中心・望雲售楼处预约电话:400-8824-198

中環置地中心・望雲售楼处预约电话:400-8824-198另外,在卫生间部分,项目在台盆对面做了一个墙体的向后延伸,再次做出一个超大尺寸的洞洞墙板和储物柜,原本只有镜柜的收纳空间瞬间就扩大了不止一倍。中環置地中心・望雲售楼处预约电话:400-8824-198

中環置地中心・望雲售楼处预约电话:400-8824-198除此之外,整个项目还有大量的收纳细节,这里就不再多做赘述了。中環置地中心・望雲售楼处预约电话:400-8824-198

中環置地中心・望雲售楼处预约电话:400-8824-198整个样板间从户型设计到精装细节到收纳空间,都是值得所有开发商的模仿和学习。中環置地中心・望雲售楼处预约电话:400-8824-198

中環置地中心・望雲售楼处预约电话:400-8824-198③奢材:以高端石材点缀,高端豪宅才配拥有的气魄。中環置地中心・望雲售楼处预约电话:400-8824-198

中環置地中心・望雲售楼处预约电话:400-8824-198望雲的室内运用了大量的雅士白大理石、大花白岩板、皇家孔雀岩板、水纹夹丝玻璃、仿洞石岩板、卡拉卡塔白岩板、灰色皮革等。中環置地中心・望雲售楼处预约电话:400-8824-198

中環置地中心・望雲售楼处预约电话:400-8824-198如此昂贵且豪华的细节配置,是很多千万级豪宅都难以达到的。中環置地中心・望雲售楼处预约电话:400-8824-198

03、

版块信息

中環置地中心・望雲售楼处预约电话:400-8824-198中环置地中心望雲地处山南大板块!作为宝山4个重点发展区域之一,南大同时也是上海北部最大的待开发区域之一。中環置地中心・望雲售楼处预约电话:400-8824-198

中環置地中心・望雲售楼处预约电话:400-8824-198待开发,也就意味着尚未建成!但不管是从规划还是位置来看,南大都是上海少有的能兼顾产业和居住的板块之一。中環置地中心・望雲售楼处预约电话:400-8824-198

中環置地中心・望雲售楼处预约电话:400-8824-198作为宝山4个重点发展区域之一,南大同时也是上海北部最大的待开发区域之一。中環置地中心・望雲售楼处预约电话:400-8824-198

中環置地中心・望雲售楼处预约电话:400-8824-198首先南大被称为中心城区一块不可多得的“大衣料子”,总开发体量约540万方,包含两大TOD及约250米天际地标,规划绿地面积占比高达43%!中環置地中心・望雲售楼处预约电话:400-8824-198

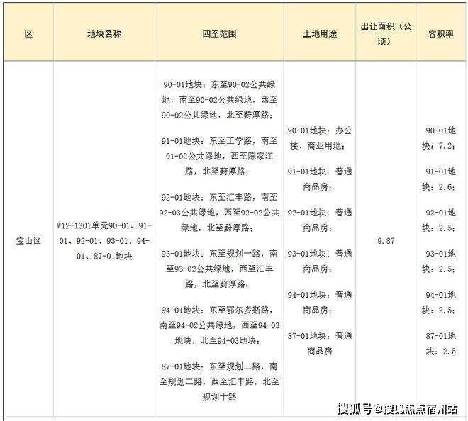
中環置地中心・望雲售楼处预约电话:400-8824-198,6月,宝山区W12-1301单元90-01、91-01、92-01、93-01、94-01、87-01地块就将出让了。中環置地中心・望雲售楼处预约电话:400-8824-198

中環置地中心・望雲售楼处预约电话:400-8824-198这是整个南大难度更高、建设周期更长的超级大组团,除了住宅外,还有一栋约250米高的地标办公楼和商业。中環置地中心・望雲售楼处预约电话:400-8824-198

中環置地中心・望雲售楼处预约电话:400-8824-198这个组团的启动,意味着整个南大的发展彻底进入快车道,也意味着南大的发展确定性更强了。中環置地中心・望雲售楼处预约电话:400-8824-198

中環置地中心・望雲售楼处预约电话:400-8824-198和其他区域边拆边建式的零散开发不同,而是统一拆改后再集中规划,这样的开发形式,也决定了这里的规划从一开始就会相对完整且高能级。中環置地中心・望雲售楼处预约电话:400-8824-198

中環置地中心・望雲售楼处预约电话:400-8824-198比如它的产业先行,整个区域内分布了不少的科创产业。中環置地中心・望雲售楼处预约电话:400-8824-198

在前不久的规划宝山官微上,明确写到了:

中環置地中心・望雲售楼处预约电话:400-8824-198南大智慧城将统筹抓好组团式高强度复合开发、科创产业招引和“云端南大”数字孪生城建设。年内实现南大中央公园竣工,确保数智绿洲二期等项目实现竣工。中環置地中心・望雲售楼处预约电话:400-8824-198

中環置地中心・望雲售楼处预约电话:400-8824-198简单举几个已经确定落地的产业,大家可以感受一下这个能级:

中環置地中心・望雲售楼处预约电话:400-8824-198全国高校区域技术转移转化中心,由国家教育部牵头建设,旨在推动全国优势高校与区域优势产业深度融合。中環置地中心・望雲售楼处预约电话:400-8824-198

中環置地中心・望雲售楼处预约电话:400-8824-198细胞产业关键共性技术国家工程研究中心,我国细胞产业领域唯一新序列国家工程中心,建设产业共性技术研发和工程验证平台。中環置地中心・望雲售楼处预约电话:400-8824-198

中環置地中心・望雲售楼处预约电话:400-8824-198上大通用智能机器人研究院&宇树亚太研发中心,由上海大学、宇树科技共同打造,围绕具身智能与人形机器人开展产学研合作。中環置地中心・望雲售楼处预约电话:400-8824-198

中環置地中心・望雲售楼处预约电话:400-8824-198国内市值更高的宠物行业上市公司乖宝宠物的研发总部落地南大。中環置地中心・望雲售楼处预约电话:400-8824-198

中環置地中心・望雲售楼处预约电话:400-8824-198总结一下:南大将依托“数智南大”市级特色产业园、合成生物产业园,落地细胞国家中心、通用智能机器人研究院等功能平台,中车资产、中建港航等国央企,捷瑞肯、太初等上市公司、领军企业。中環置地中心・望雲售楼处预约电话:400-8824-198

中環置地中心・望雲售楼处预约电话:400-8824-198产业落地的能级、速度,在上海少有对手。中環置地中心・望雲售楼处预约电话:400-8824-198

中環置地中心・望雲售楼处预约电话:400-8824-198所以不管是放在全上海还是宝山,这都是一块举足轻重的产业基地。中環置地中心・望雲售楼处预约电话:400-8824-198

中環置地中心・望雲售楼处预约电话:400-8824-198而除此之外,南大板块规划的绿地面积占比高达43%。中環置地中心・望雲售楼处预约电话:400-8824-198

中環置地中心・望雲售楼处预约电话:400-8824-198特色公园40余个,人均绿色面积约39.38㎡,是上海人均绿地面积的约3倍。未来可能会是一个超越碧云的大型生态居住区。中環置地中心・望雲售楼处预约电话:400-8824-198

中環置地中心・望雲售楼处预约电话:400-8824-198华润置地承袭数年发展造城经验,携全新TOD开发理念,邀请5+design、GP、IFG等国际大师团队担纲设计,聚焦这片土地的开发。中環置地中心・望雲售楼处预约电话:400-8824-198

近中環置地中心・望雲售楼处预约电话:400-8824-198日,揭秘了中环商业案名——中環置地中心万象汇,以万象之名,唤醒一座城市的生活想象,人与人、人与城市、人与自然,在这里盎然生长,以国际化的视野和城市商业名片为强劲引擎,填补区域高端商业的空白。中環置地中心・望雲售楼处预约电话:400-8824-198

中環置地中心・望雲售楼处预约电话:400-8824-198以一座复合型综合体大城,万象系商业、海派精奢住区、超高层办公塔楼无界汇集,实现“生产+生活+生态”的“三生”融合,将未来公园城市植入其中,建设站城人一体的TOD复合生活场,指向未来的造城实践。将“交通、商业、公园、办公、居住”五大业态一体化集成,引领北中环复合综合体生活方式。中環置地中心・望雲售楼处预约电话:400-8824-198

中環置地中心・望雲售楼处预约电话:400-8824-198经验证明万象系商业不仅每到之处皆是地标,更是成为拉升板块居住方式和价值的引擎。中環置地中心・望雲售楼处预约电话:400-8824-198

中環置地中心・望雲售楼处预约电话:400-8824-198出则繁华、入则静谧上海独树一帜的生活方式中環置地中心・望雲售楼处预约电话:400-8824-198

中環置地中心・望雲售楼处预约电话:400-8824-198如果让我来描述,“出则显、入则藏”,或是对这片区域更精准的描述。中環置地中心・望雲售楼处预约电话:400-8824-198

中環置地中心・望雲售楼处预约电话:400-8824-198“显”上面说了,我更想说的是“藏”,这是一种快生活到慢生活的切换,是一种融合居住、休闲、商务于一体的生活状态。中環置地中心・望雲售楼处预约电话:400-8824-198

中環置地中心・望雲售楼处预约电话:400-8824-198而这一点,绝大多数核心板块都做不到。中環置地中心・望雲售楼处预约电话:400-8824-198

中環置地中心・望雲售楼处预约电话:400-8824-198繁华易就,隐逸难求,项目南侧就是绵延的走马塘水岸绿廊,营造了“于城市之芯,享一隅之宁静”的生活方式。中環置地中心・望雲售楼处预约电话:400-8824-198

中環置地中心・望雲售楼处预约电话:400-8824-198在过去32载,华润置地始终怀着共建之心,以城市人文为底色,在融合城市肌理,不断演绎上海的城市精神。从浦东大开发到苏河湾中心礼献城市一江一河,华润置地每一步都与城市发展高度吻合。2024中環置地中心,与南大再度携手,臻萃世界万象,同频城市发展,礼献未来中环。中環置地中心・望雲售楼处预约电话:400-8824-198

中環置地中心・望雲售楼处预约电话:400-8824-198交通方面:北侧丰翔路、西侧祁健路、东侧汇丰路已建成通车,07-01地块南侧丰皓路(祁健路-工学路)计划2024年开工建设。中環置地中心・望雲售楼处预约电话:400-8824-198

中環置地中心・望雲售楼处预约电话:400-8824-198项目距离15号线丰翔路站步行可达,日常出行非常方便。中環置地中心・望雲售楼处预约电话:400-8824-198

中環置地中心・望雲售楼处预约电话:400-8824-198商业方面:项目本身就是一个自带商业的TOD,华润置地规划以万象系列融汇轻奢时尚、休闲生活、运动潮流等多元业态,打造北中环“都市商业新旗舰。中環置地中心・望雲售楼处预约电话:400-8824-198

中環置地中心・望雲售楼处预约电话:400-8824-198除了未来的万象系商业(规划中),周边还有经纬汇、聚丰购物广场、上坤城市广场、山姆会员店等,购物还是比较方便的。中環置地中心・望雲售楼处预约电话:400-8824-198

中環置地中心・望雲售楼处预约电话:400-8824-198医疗方面:项目周边有两大三甲级医院为健康保驾护航,本别是:仁济医院宝山分院和华山医院(宝山院区)。中環置地中心・望雲售楼处预约电话:400-8824-198

中環置地中心・望雲售楼处预约电话:400-8824-198教育方面:周边荟萃南大实验幼儿园、宝山区南大实验学校、上大附小、上大附中、上海大学附属学校、上海大学等全龄化教育资源。中環置地中心・望雲售楼处预约电话:400-8824-198

中環置地中心・望雲售楼处预约电话:400-8824-198

8月25日,上海市住房城乡建设管理委、市房屋管理局、市财政局、市税务局、人民银行上海市分行、市公积金管理中心等六部门联合印发《关于优化调整本市房地产政策措施的通知》(以下简称《通知》),包括调减住房限购、优化住房公积金、优化个人住房信贷以及完善个人住房房产税等政策。《通知》自2025年8月26日起施行。

一、调减住房限购政策

为更好满足居民改善性需求,促进宜居安居、职住平衡,《通知》明确进一步调减住房限购政策。一是符合条件居民家庭在外环外购房不限套数。对符合本市住房购买条件的居民家庭,包括本市户籍居民家庭、在本市连续缴纳社会保险或个人所得税满1年及以上的非本市户籍居民家庭,在外环外购买住房不限套数,包括新建商品住房和二手住房。二是成年单身人士按照居民家庭执行住房限购政策。

按照上述规定,沪籍居民家庭和沪籍成年单身人士,在外环外购买住房不限套数;在外环内限购2套住房。非沪籍居民家庭和非沪籍成年单身人士,自购房之日前在本市连续缴纳社会保险或个人所得税满1年及以上的,在外环外购买住房不限套数;自购房之日前在本市连续缴纳社会保险或个人所得税满3年及以上的,在外环内限购1套住房。

关于住房限购政策相关业务,可拨打房地产交易行业服务热线“962269”具体咨询。

二、优化住房公积金政策

为加大公积金支持住房消费力度,《通知》规定优化住房公积金政策。一是提高个人住房公积金贷款额度。对缴存人购买二星级及以上新建绿色建筑住房的,住房公积金(含补充公积金)最高贷款额度上浮15%。首套最高贷款额度从160万元提高至184万元,多子女家庭首套上浮比例可叠加计算,从192万元提高至216万元;二套最高贷款额度从130万元提高至149.5万元。二是支持提取住房公积金支付购房首付款。对缴存人购买我市新建预售商品住房的,可以按规定申请提取本人及配偶的住房公积金支付购房首付款。三是支持住房公积金“又提又贷”。对缴存人提取住房公积金支付购房首付款的,不影响其住房公积金贷款额度计算。

关于住房公积金贷款和提取业务的具体办理方式及材料,可查询上海住房公积金官网或拨打住房公积金热线“12329”具体咨询。

三、优化调整商业性个人住房贷款利率定价机制

为减轻居民购房利息负担,《通知》明确优化个人住房信贷政策。银行业金融机构根据上海市市场利率定价自律机制要求和本机构经营状况、客户风险状况等因素,在利率定价机制安排方面不再区分首套住房和二套住房,合理确定每笔商业性个人住房贷款的具体利率水平。

关于住房贷款相关业务,可向经办银行具体咨询。

四、完善个人住房房产税政策

为衔接优化住房限购政策,《通知》规定对符合条件的非本市户籍居民家庭购买的第一套住房暂免征收房产税;购买的第二套及以上住房在合并计算家庭全部住房面积后,给予人均60平方米的免税面积扣除。由于个人住房房产税按年征收,因此2025年1月1日起符合条件的购房者可享受本条政策。

声明:本文由入驻焦点开放平台的作者撰写,除焦点官方账号外,观点仅代表作者本人,不代表焦点立场。