招商中旅·壹江臻邸大筹已于12月8日结束,累计认购率已超100%,
在当下市场环境中,这一成绩完美印证了项目硬核实力与超高人气,也间接说明了市场对于该项目地段以及产品价值的认可!
☑️☑️招商中旅·壹江臻邸售楼处电话:400-8377-020☑️☑️
目前项目小筹正在认购中,将于12月14日开盘,感兴趣的客户仍有上车的机会!
同时项目二批次已过会,加推建面约104-139㎡3-4房,共计92套,均价83100元/㎡!
☑️☑️招商中旅·壹江臻邸售楼处电话:400-8377-020☑️☑️

☑️☑️招商中旅·壹江臻邸售楼处电话:400-8377-020☑️☑️
浦东买房看产业,浦西买房看环线,这是浦东区别于浦西的一大购房铁律, 而唐镇,就是浦东产业逻辑买房下的必选项之一!
近年来,板块新房市场的热度一直高居不下,屡屡触发积分,二手次新价格也曾一度涨至10万+,放眼浦东乃至全市,都是名副其实的现象级存在。
即使在市场整体调整期,唐镇的房价(无论新房限价还是二手成交价),也表现出了更强的抗跌性,其价格回调的幅度与速度, 显著小于外环外许多依赖单一概念的板块,
对于置换客户而言,选择唐镇,相当于选择了一个在历史波动中被验证抗跌属性更强的资产。这大幅降低了“买在高点、资产缩水”的风险,即便市场短期波动,其房产价值的基础也更牢固。
然而热销的表象之下,隐藏着唐镇多年来始终面临的一个结构性困局: 大量同质化产品。
根据相关数据显示,近五年唐镇超六成的新房供应为百平米户型(90–110㎡),导致出现一批同质化的紧凑小三房、混合社区产品,选择看似很多,实则别无选择,高知圈层的改善渴望,与停滞不前的产品迭代,在这里形成断层。
☑️☑️招商中旅·壹江臻邸售楼处电话:400-8377-020☑️☑️

☑️☑️招商中旅·壹江臻邸售楼处电话:400-8377-020☑️☑️
而壹江臻邸作为浦东好房子新规首作,起步约120㎡户型、全维度的产品迭代,将为区域打造一座高端的纯粹改善社区;
也正是因为其这一定位,自项目示范区开放以来,热度持续飙升,除了泛张江板块首套置业的刚需,很大一部分客户来源于区域内的置换改善需求!
1
板块核心价值预期
板块置业需求旺盛,新房热度一直高居不下,那不可或缺的一个因素就是,紧邻张江,
经由多年的发展,张江早已从浦东的张江跨越为世界的张江,板块汇聚了大量的高端产业+高精尖人才,所以说区域的楼市价值更是水涨船高,但无奈的是,张江核心区域没有多余的住宅用地,庞大的居住需求只能向外扩散。
所谓近水楼台先得月,唐镇无疑成为了承接张江购买力外溢的第一站!

☑️☑️招商中旅·壹江臻邸售楼处电话:400-8377-020☑️☑️
而在过去的11月份,张江板块二手总计网签量约131套,交易量明显提升,这其实远不止是简单的市场回暖信号,它本质上是整个置换链条的起点和发动机,
当张江二手房市场活跃时,意味着大量家庭通过“卖一”获得了可观的置换资金和资格。这些买家的下一站,首选必然是产业毗邻、城市界面新、能实现居住全面升级的板块-- 唐镇首当其冲。
这也直接保证了唐镇新盘(尤其是千万级总价改善盘)的去化安全垫,使其热度不依赖于短期市场炒作,而有真实购买力支撑。
从长期角度来看,只要张江的产业和人口吸引力持续,这个“张江工作一唐镇安家”的置换链条就会持续运转,为唐镇楼市提供长期、稳定的需求托底。
而且张江外溢的购买力对价格有更高的承受力和认可度。他们的持续流入,也是唐镇新房价格体系能在市场波动中保持强韧性和稳定预期的核心原因。
☑️☑️招商中旅·壹江臻邸售楼处电话:400-8377-020☑️☑️

☑️☑️招商中旅·壹江臻邸售楼处电话:400-8377-020☑️☑️
但唐镇板块的价值定位,早已超越单纯的“张江后花园”这一传统认知。
早在2004年,唐镇被上海规划为五大国际社区之一,集聚板块最早的“老钱圈层”,奠定了区域高端国际社区的纯粹底色。
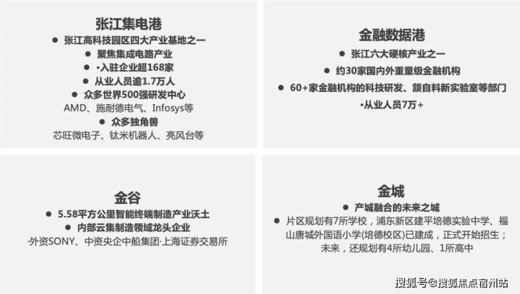
更关键的是,唐镇板块自身也拥有强大的产业基础,比如张江集电港、金融数据港、以及在建的金谷都集中在唐镇,除了张江外溢的需求,唐镇自身也可以提供源源不断的购买力,这无疑也会成为唐镇未来更高发展的有力支撑点。

☑️☑️招商中旅·壹江臻邸售楼处电话:400-8377-020☑️☑️

☑️☑️招商中旅·壹江臻邸售楼处电话:400-8377-020☑️☑️
而经过二十余年的发展,唐镇已从国际社区的蓝图演进为全能生活的成熟样本。
交通方面:项目距离2号线唐镇站步行约850米左右,3站张江高科,7站世纪大道,9站直达陆家嘴,2号线又被称为黄金地铁线,东西贯穿6大顶级商圈,4个国际商务区,互连两大国际机场和虹桥火车站,畅达全城;

☑️☑️招商中旅·壹江臻邸售楼处电话:400-8377-020☑️☑️
未来规划中的26号线将进一步增强区域交通便利性;
另外项目临近龙东高架,通过龙东高架可快速链接外环高速、中环高架,自驾出行也十分便捷!

☑️☑️招商中旅·壹江臻邸售楼处电话:400-8377-020☑️☑️
商业方面,板块内有阳光天地、恒生万鹂两大商业广场、另外周边还有印象汇、印象天地、以及在建的山姆会员店,预计是在年底正式开业,可完全满足日常丰富多元的消费需求;

☑️☑️招商中旅·壹江臻邸售楼处电话:400-8377-020☑️☑️
教育方面:周边有东方幼儿园、福山外国语小学、建平培德实验中学、民办启能东方外国语学校等顶配教育资源(期房不承诺学校对口,以上仅做参考)。

医疗方面:目前周边在建胸科医院,车程范围内还有上海中医药大学附属曙光医院(三甲)、浦东中医院、浦东新区人民医院等医疗资源。

☑️☑️招商中旅·壹江臻邸售楼处电话:400-8377-020☑️☑️
集产业,教育、交通、商业、医疗、生态于一体,所以唐镇更像是一个六边形战士,这也是大量的改善需求,愿意长居于此的核心关键。
2
首开极致性价比
在空间打造上,项目采用多阳台+可拓展飘窗设计,全飞机户型无空间浪费,整体实得率高达91%-95%(非得房率,最终房屋得房率以实测报告为准),远超市场常规水平。

☑️☑️招商中旅·壹江臻邸售楼处电话:400-8377-020☑️☑️

☑️☑️招商中旅·壹江臻邸售楼处电话:400-8377-020☑️☑️
建面约120㎡“3+1”房双阳台两卫格局,客厅阳台面宽约4.8米,实际可带来约140㎡户型的居住空间感受;

☑️☑️招商中旅·壹江臻邸售楼处电话:400-8377-020☑️☑️
建面约140㎡大四房打造约45㎡超尺度客餐厅空间,四开间朝南总面宽约14米,所有卧室均可完全满足舒适的居住需求,堪比约160㎡户型所带来的空间感受!

项目样板间持续开放中,建议可实地参观,阔绰的空间体验真的会让你感到惊艳,新规前的项目,瞬间感觉不香了,未来二手市场也更具竞争力,至少未来5-10年内,产品不会过时;
而至此,泛张江板块的房子将分为两类,一类是新规前过时的老产品,另一类则是壹江臻邸。
项目首开1#、4#,且首批次价格非常有诚意,均价仅83000元/㎡,

☑️☑️招商中旅·壹江臻邸售楼处电话:400-8377-020☑️☑️
4# 2单元:全部为建面约120㎡3+1户型,共26套,均价仅76824元/㎡,性价比非常高,与两年前华发130户型的总价基本一致,甚至比安高128户型单价还要便宜1400元/㎡左右;

更何沉壹江臻邸为新规后的项目,实得率更高,无论是在室内装标、外立面,或者是社区配置以及公区上面,都有更高的品质,也是一个比较纯粹的高端改善社区,性价比不言而喻!
另外4幢南侧有独立的景观组团,居住体验感以及舒适度更佳,北侧为别墅区,高区视野非常开阔!

☑️☑️招商中旅·壹江臻邸售楼处电话:400-8377-020☑️☑️
1# 占据社区黄金C位,北入户可享社区水院景观,南向可享沿河景观视野,下楼即达业主私享会所,便捷性与专属感拉满。

☑️☑️招商中旅·壹江臻邸售楼处电话:400-8377-020☑️☑️
3
十大张江领创优势
作为新规落地后浦东首作,壹江臻邸更是以十大领创突破,为精英人才量身打造全体系迭代奢宅,完美契合TA们的新时代人居理想:
1、领创土地禀赋: 落位唐镇富人区核心,集交通、商业、教育、生态、科创于一体,稀缺配套更加优渥;

2、领创纯粹圈层: 仅365席可售体量,起步建面约120㎡纯改善定位,打造同频邻里,出入往来皆是名门知己;
3、领创建筑美学: 新经典主义风格,石材+铝板+玻璃组合,搭配270°转角视野、超规格窗墙比,更加历久弥新;

☑️☑️招商中旅·壹江臻邸售楼处电话:400-8377-020☑️☑️
4、领创视觉奢宅: 依据“涟漪社区”理念,建筑亲水排布与园中园设计,近千方镜面水院与一线水岸呼应,形成超高浓度亲水体验;

☑️☑️招商中旅·壹江臻邸售楼处电话:400-8377-020☑️☑️
5、领创归家礼序: 约58米月光米黄石材门头,搭配瑰丽酒店同款专属门牌徽章以及名木羽毛枫,打造厚重而温润的名家门仪;

☑️☑️招商中旅·壹江臻邸售楼处电话:400-8377-020☑️☑️
6、领创中庭造景: 近千方镜面水院嵌合原生乌桕与景石,打造步移景异的度假式休憩场;

7、领创会所奢享: 约1200㎡业主私享会所,含张江首个沃特罗伦主题健身房、恒温泳池,而且仅对业主预约免费使用,体验更加尊崇;

8、领创空间革新: 双阳台+多飘窗设计,超级巨厅尺度越级,超高实得率,告别公摊虚耗;

9、领创精工收纳: 张江首个全维MAX收纳交付,建面约120㎡享14600L收纳空间,日常生活高效极具秩序美学,更有近百项高配精工人本细节,舒适度拉满;

☑️☑️招商中旅·壹江臻邸售楼处电话:400-8377-020☑️☑️

☑️☑️招商中旅·壹江臻邸售楼处电话:400-8377-020☑️☑️
10、领创好房子: 专门精研打造幸福厨房配置博世/美诺电器+GE净水系统,以及深度睡眠屋,六重体系守护静谧生活。

☑️☑️招商中旅·壹江臻邸售楼处电话:400-8377-020☑️☑️

☑️☑️招商中旅·壹江臻邸售楼处电话:400-8377-020☑️☑️
壹江臻邸占据浦东核心产业区位、唐镇唯一纯粹的高端居住片区,凭借板块醇熟配套,浦东首个新规产品,全维度的产品力迭代以及起步约120㎡的纯粹改善社区的定位,共同构成了项目核心的购买逻辑!

对比同板块5-10年的二手房,甚至新规前的次新产品来说,它意味着,即便在同一地段,新一代产品在未来5-10年的二手市场竞争中,也将始终处于价值顶端;
它不仅能享受板块成长的红利,更能凭借在未来十年都不会过时的产品力,在未来获得远超普通二手房的溢价。其折旧速度更慢残值预期更高,这部分“残值”优势虽难以精确量化,但会在长期的资产表现中体现出来。
所以综上所述,浦东千万级预算,考虑高端改善型产品,壹江臻邸基本是最佳的选择,更重要的是,项目首开价格非常有诚意,建议大家一定要把握住首批次上车的机会!

珍罕禀赋稀缺性成就张江为壹
☑️☑️招商中旅·壹江臻邸售楼处电话:400-8377-020☑️☑️
作为招商在浦东新规落地后的首个标杆项目,壹江臻邸不仅承袭招商“臻系”豪宅基因,更以同源康定壹拾玖的审美和产品标准,为世界张江量身定制十大领创新标准。
要知道,康定壹拾玖作为老静安的爆款封面,四个月三开三捷,正是凭借着强有力的地段、定制化产品力和高配升维力,成为2025年上海新房市场当之无愧的封面作品。
而壹江臻邸,同样有着如出一辙的绝版禀赋,它同时坐拥“高繁华、稀生态、小体量、浓景观”这一稀缺四角价值,成为唐镇乃至浦东都极其珍罕的存在。
高繁华:项目占位唐镇核心区,坐拥2号线黄金动脉、4大科创园、约68万方商业以及12年优教资源,当之无愧的价值高地;
☑️☑️招商中旅·壹江臻邸售楼处电话:400-8377-020☑️☑️

☑️☑️招商中旅·壹江臻邸售楼处电话:400-8377-020☑️☑️
稀生态:近百万方公园生态绿地,以及区域罕有的一线水岸,在寸土寸金的浦东,这样的生态资源堪称“奢侈品”;

☑️☑️招商中旅·壹江臻邸售楼处电话:400-8377-020☑️☑️
小体量:可售仅365席的精致纯改善社区,小体量带来更纯粹的同频,居住舒适度远胜超大体量社区;
浓景观:重新定义超浓度场景视觉系奢宅,楼幢亲水排布,园中园设计将内外水系景观无界融通,视野最大化。

这样的“四角合一”,在浦东土地史上都极为罕见,也让壹江臻邸成了“买一套少一套”的高端稀缺资产。正因如此,壹江臻邸取得首开热绩后,也马不停蹄地开启了二批次的火热预约,想要趁此机会入席唐镇核芯区的朋友们,千万不要错过这种只会越来越少的机会!
十大领创重构唐镇奢宅新标准
作为新规落地后浦东首个全维迭代的高端奢宅,壹江臻邸能让张江改善客如此“疯抢”的底气,源于其为张江精英量身打造的“十大领创价值”——从土地、圈层、建筑到空间等,每一处都在狂卷与突破传统改善盘的边界:

☑️☑️招商中旅·壹江臻邸售楼处电话:400-8377-020☑️☑️
审美卷出新高,经典永不过时
比起当下市面上跟风的“网红设计”,壹江臻邸显然更懂高端客群对“长久美感”的追求——建筑立面摒弃昙花一现的潮流元素,而是选用石材、铝板与超大玻璃的经典组合,不仅质感厚重,还能抵抗岁月侵蚀;全球新经典主义审美,在传统与现代技法的有机融合下,得到完美呈现;
竹节弧形仿石铝板的加入,更让建筑在阳光下多了几分灵动,既不缺豪宅的庄重,又不失生活的温度。站在社区外望去,它就像一件穿越时间的艺术品,越看越有味道。

☑️☑️招商中旅·壹江臻邸售楼处电话:400-8377-020☑️☑️
景观卷成“度假地”,归家就是放松
对于大部分项目而言,景观是很容易打造成“极具观赏性”的,往往以“造价不菲”来堆砌;但壹江臻邸不同,它即为大胆地抛弃景观“观赏大于体验”的设计,把景观做成了生活场景——以“涟漪社区”为灵感,把超千方镜面水院放在社区核心,阳光洒在水面上,波光粼粼映着建筑,视觉效果一绝;
走在南法秘境花园里,就像是行走在水云之间,是洗涤心灵的静心场;安缦风下沉庭院藏在会所旁,摆上几张休闲椅,午后在这里看书、聊天,比去咖啡馆还舒服。更别说项目紧邻的天然一线水岸,货真价实地把“度假感”揉进了日常。

☑️☑️招商中旅·壹江臻邸售楼处电话:400-8377-020☑️☑️
会所不卷噱头,只造精英专属的“第二客厅”
当其他部分项目会所对外开放、功能华而不实的乱象里,壹江臻邸把“专属”和“体验”做到了极致。
约1200㎡私享会所,仅对业主免费预约使用,户均会所面积远超张江同价位项目;更配置专业器械齐全的沃特罗伦主题健身房,双面采光的恒温泳池,以及九球室、壁球室等多元空间,朋友社交聚会、轻商务洽谈都有专属空间;更贴心的是,会所连接双下沉式庭院,嵌入手工藤编等非遗匠艺,增添沉浸式艺术感。


☑️☑️招商中旅·壹江臻邸售楼处电话:400-8377-020☑️☑️
☑️☑️招商中旅·壹江臻邸售楼处电话:400-8377-020☑️☑️
空间卷到“极致实用”,每一寸都不浪费
在空间打造上,壹江臻邸把“新规优势”做到了极致,以“双阳台+全飘窗”设计实现空间革命,约91%-95%超高实得率直接让户型比肩更高一级的空间体感。
建面约120㎡“3+1”房,双南向阳台总面宽约6.8米,三开间朝南优渥采光;6个全落地飘窗可灵活拓展使用空间,还能改造成小书桌、储物区,实用率拉满;主卧270°转角飘窗,实现“小家化”,让卧室空间除了过往的单一睡眠属性,更具有情感停泊的归航感。

☑️☑️招商中旅·壹江臻邸售楼处电话:400-8377-020☑️☑️
建面约140㎡四房更具突破与革新,四开间朝南总面宽达14米,每个房间都敞亮通透;超50㎡家庭巨厅能同时容纳孩子玩耍、家人聚餐、朋友小聚;更革新性地采用“平权卧室”设计,让每一间卧室都拥有从容尺度,就算三代同堂也住得舒舒服服。

☑️☑️招商中旅·壹江臻邸售楼处电话:400-8377-020☑️☑️
卷好房子,幸福厨房+深度睡眠屋
在精工细节上,壹江臻邸甄选全屋博世、GE等一线品牌精装,以超85项人本精工,创新性打造全域MAX收纳体系,处处替业主想在了前面。
其中,幸福厨房作为招商好房子的创新模块,考量贯穿每一处细节:采用高效的U型布局,洗、切、炒动线一气呵成;全交付收纳系统(含天使拉篮、墙面收纳与嵌入式柜体)让各类物品均有其位,保持台面清爽。

☑️☑️招商中旅·壹江臻邸售楼处电话:400-8377-020☑️☑️
针对精英人群对高质量睡眠的迫切需求,深度睡眠屋系统通过多重隔音降噪技术,营造极致静谧的休息环境。如主卧采用隔音楼板、静音门锁、主卧门配置密封条等方式,构建从结构到细节的全面静音防护,让居者享受睡眠不被打扰的安宁,真正实现身心修复。

☑️☑️招商中旅·壹江臻邸售楼处电话:400-8377-020☑️☑️
☑️☑️招商中旅·壹江臻邸售楼处电话:400-8377-020☑️☑️
热势难挡二批次加推即将启动
首开即爆的热销传奇,是市场对壹江臻邸产品力的高度认可,也印证了上海楼市“优质资产稀缺”的核心逻辑。据悉,项目二批次已进入筹备阶段,将加推建面约120-140㎡主力户型,进一步满足张江精英的改善需求。
对于追求“高品质+高性价比”的改善家庭来说,这可能是近三年最值得把握的机会——毕竟在唐镇核心,能同时拥有“全维繁华集萃、一线水岸、会所+精工+高实得率”的纯改善高端奢宅,真是少之又少。错过首开的购房者,可密切关注项目动态,锁定二批次珍贵席位!