最新消息!12/18号线双轨交,保利发展平凉路64街坊项目(01C5-02地块),保利外滩系全新力作案名发布——上海【保利·外滩曜】售楼处电话400-833-6309【官网】
最新消息!12/18号线双轨交,保利发展平凉路64街坊项目(01C5-02地块),保利外滩系全新力作案名发布——上海【保利·外滩曜】售楼处电话400-833-6309【官网】

曜,为日光保利·外滩曜售楼处电话400-833-6309【官网】
是江潮映刻的璀璨,亦是时光淬炼的锋芒。
百年外滩,承历史厚韵与全球影响,以与生俱来的圈层认同与恒贵,永立城市封面。
当传奇外滩遇上璀璨至境,【保利·外滩曜】以序为始、以启为新、以曜为藏,立足世界会客厅,以新古典低密奢作,为时代精英筑就外滩人居的全新标杆!
NEOCLASSICISM
新古典主义保利·外滩曜售楼处电话400-833-6309【官网】
一场城市经典的复兴与赋新
【保利·外滩曜】联袂4大国际设计团队,溯源外滩和在地新古典主义风格建筑,并汲取世界顶奢酒店的尊崇落客与庄园设计,带来小高层、洋房、花园别墅的多元产品,为上海献上一场奢适的生活体验。

项目首开推售建面约114-130-139㎡小高层
装标4000元/m²保利·外滩曜售楼处电话400-833-6309【官网】
后续推送约165㎡洋房、195-205㎡低密别墅。

感兴趣的朋友赶紧来看吧
避免大客流影响服务质量、影响到您的参观体验
保利·外滩曜售楼处电话400-833-6309【官网】
仅接受预约参观,感谢您的理解与支持!
保利·外滩曜售楼处电话400-833-6309【官网】
即可预约 莅临品鉴
预约后请耐心等待案场销售联系
目前仅接待预约客户
户型图赏鉴
建面约114㎡赠送面积近约18㎡(含独立电梯厅),比肩约140㎡产品的实得率!

项目全系户型标配全屋飘窗(全赠送)+双阳台(半赠送)+独立电梯厅。
建面约114㎡的附赠面积近约18㎡,远超市场常规10㎡水准。
而且项目户型飘窗有可能采用非承重结构,交付后可改造为储物空间或拓展室内面积。保利·外滩曜售楼处电话400-833-6309【官网】
这意味着:
这个户型拥有2间超过约10㎡的南向卧室、一间约9㎡+的北次卧。
客餐厅+阳台的面积高达约32㎡。
保利·外滩曜售楼处电话400-833-6309【官网】
换句话说,项目在114+㎡里,通过极致的设计,做出了别人140㎡才能实现的功能空间,且实际可利用面积率接近90%+(含飘窗、阳台等)。
这意味着,你为买保利外滩曜每一平米付的钱,几乎都用上了。
建面约130㎡赠送面积近约20㎡!(含独立电梯厅)

在建面约130㎡以上这一档,说实话每个项目的户型都不差,在这个维度上做突破真的是极难的。保利·外滩曜售楼处电话400-833-6309【官网】
但事实上,保利外滩曜建面约130㎡的实际使用率做到了约94%,双阳台+双约270°视野+一梯一户独立电梯厅+多飘窗。
这个尺度感远远超越以往的同面积新房,甚至可以对标建面约160㎡左右的大平层!
建面约139㎡赠送面积近约20㎡!(含独立电梯厅)

建面约139㎡就是建面约130㎡的放大版,几乎每一个空间的尺度感都更大一筹,适合终极改善的小伙伴。
土拍回顾及规划
保利·外滩曜售楼处电话400-833-6309【官网】
6月19日,2025年五批次土拍,保利发展经过95轮竞价摘得杨浦东外滩01C5-02地块(即保利外滩曜),成交总价350000万元,楼板价95530元/㎡,溢价率30.79%。

项目东至怀德路,南至惠民路,西至许昌路,北至济宁路,为普通商品房,出让面积1.47公顷,容积率2.5,规划建筑面积约3.7万m²。
项目拟建1栋10层小高层、3栋17层高层及3幢风貌别墅产品。具体布局方面,1#、2#、3#楼栋为17层高层住宅,首层局部采用架空设计;1号楼东侧配有一栋14层公租房;4#楼为10层洋房产品及部分配套功能空间;5#、6#、7#、8#楼栋均为风貌别墅;9#楼则规划为社区公共服务配套用房。保利·外滩曜售楼处电话400-833-6309【官网】
社区内部计划设置下沉式庭院、景观构架等设施,并全面实现人车分流。
项目总户数规划为255套,其中小高层197套,洋房37套,花园别墅21套,

项目的核心价值不仅在于稀贵的地段,更在于其难以复制的物理属性和产品定位,这构成了其作为“地王”的底层逻辑。
第一,稀缺指标:近年内环容积率最低的住宅用地之一。
上海市中心新房容积率普遍在3.0以上,大多排布超高层或接近百米的高层,居住密度高、视野易受遮挡。
保利·外滩曜售楼处电话400-833-6309【官网】
但项目约2.5的容积率,在近年出让的内环宅地中已逼近下限。

这一硬性指标直接转化为实打实的居住价值:更低的建筑密度、更宽的楼间距、更优的日照和更大的景观视野。保利·外滩曜售楼处电话400-833-6309【官网】
更何况,这还是一个由小高层、洋房、风貌别墅组成的社区。
它代表的是一种在内环近乎绝版的低密生活权。

第二,纯粹圈层:杨浦内环唯一的114㎡起步纯粹社区。
保利·外滩曜售楼处电话400-833-6309【官网】
整个杨浦滨江,其实从大开发到现在,除了半亿级的风貌别墅外,其他基本都是百平米3房起的产品构成。

从价值的角度来看,一个纯粹约114㎡+的高端社区意味着:
社区圈层纯粹:全改善业主,圈层纯粹问的,多为高知高收入群体;
保利·外滩曜售楼处电话400-833-6309【官网】
居住环境出众:邻居家庭背景相似,孩子或家长都比较容易找到价值观相近的稳定玩伴,社区氛围有助于形成良好的集体行为规范;
保利·外滩曜售楼处电话400-833-6309【官网】
人均公共资源占有率高:住户少,资源人均占有高电梯、车库、花园、会所使用从容,无需争抢;
保利·外滩曜售楼处电话400-833-6309【官网】
资产价值:高门槛形成价值共识稀缺品质支撑其市场定价权,资产更坚挺。
保利·外滩曜售楼处电话400-833-6309【官网】
换句话说,保利外滩曜是所有目前杨浦滨江社区中,圈层最统一、居住环境最舒适、资产价值更笃定的选择。
保利·外滩曜售楼处电话400-833-6309【官网】
第三,美学定调:以思九生洋行笔法,重塑海派新古典主义
【保利外滩曜】的建筑设计,是对土地文脉的深度解码与精准回应。
项目以地块内英商电车修理工场为起点,溯源其设计者——思九生洋行在外滩的经典作品,提炼出两大核心设计法则,实现真正的血脉传承。

形制溯源:承袭外滩经典三段式构图
项目继承怡和洋行大楼与上海邮政总局经典的“横纵三段式”结构。
建筑立面通过明确的基座、主体与檐部层次,再现了经典新古典主义的庄重比例。保利·外滩曜售楼处电话400-833-6309【官网】
细部转译:从历史纹饰到当代语汇
设计从思九生作品的装饰细节中汲取灵感,将历史上的茛苕叶纹、齿状线脚及拱券形态等元素,进行简化与提炼,转化为符合现代审美与工艺的精致细节。
项目以思九生洋行的设计法则为蓝本,通过形制、细部与空间的三重演绎,让百年外滩的风华,在保利外滩曜获得当代的共鸣与回响。

第四,时钟会所:引入华尔道夫式的圈层场。
保利·外滩曜售楼处电话400-833-6309【官网】
项目的会所,绝非设施的简单集合。
保利外滩曜以百年华尔道夫“Meet you at the clock”的仪式为蓝本,将“时钟”从具象物升华为社区的精神图腾,构建一个围绕时间秩序运转的“时空社交枢纽”。
这里规划的不是功能房间,而是三种被精密设计的圈层生活场景。
健身中心与律动泳池,是精英阶层保持高效与活力的日常刚需。
保利·外滩曜售楼处电话400-833-6309【官网】
这里远非简单的健身房。当您的邻居在固定时间出现,并保持高度的自律,这本身就是一道高效的“人群筛选器”。
疗愈氧舱与冥想空间,构成了“精神修复舱”。
保利·外滩曜售楼处电话400-833-6309【官网】
一个能在高强度工作后快速恢复精力、厘清思路的专属环境。
亲子空间与儿童活动区,是确保圈层纯粹性与生命力的战略设计。
保利·外滩曜售楼处电话400-833-6309【官网】
这是整个社区最具战略价值的 “代际社交场”。
您的孩子在此结识的发小,其家庭背景与您的阶层高度同质。这不仅是孩子的玩伴,更是为他们未来构筑的 第一层优质人脉网络。
这不仅服务于生活,更是为科创精英与高知阶层提供一个稳定、优雅的交流平台,让圈层在共同的生活节奏中自然凝聚。

保利物业始终坚持长期主义精神,不断探索“好服务”的真意,开创了“东方礼遇、四时雅集、亲情和院”三大服务品牌,将人文精神注入品质生活,持续精研高端服务之道营造备受居者信赖的当代人居标杆。保利·外滩曜售楼处电话400-833-6309【官网】

“东方礼遇”作为保利物业高奢旗舰服务品牌,以“通情·达礼”为内涵,打造“全域安全”、“双管家”、“四节八礼社区活动”为核心的三位一体服务体系,不断书写东方语境下“尊崇、信赖、人文”的高端生活方式。

生活配套
保利·外滩曜售楼处电话400-833-6309【官网】
交通方面:项目距离18号线平凉路站仅200米,与12号线和18号线的换乘站江浦公园站距离也在400米左右,双轨交环绕让居民出行十分便捷。

教育方面:项目周边1公里范围内有存志学校、杨浦教育学校附属中学、向阳幼儿园、杨浦小学分校等15所全龄段教育资源。区重点学校上海市市东实验学校距项目仅700米。保利·外滩曜售楼处电话400-833-6309【官网】

商业方面:项目周边有约55万方瑞虹商业、约50万方北外滩商业、约51万方滨江商业带等大型购物广场,可满足一切购物需求。
医疗方面:项目3公里内,拥有新华医院、同济医院、复旦大学附属妇产科医院等优质医疗资源,为您及家人的健康保驾护航。保利·外滩曜售楼处电话400-833-6309【官网】

感兴趣的朋友赶紧来看吧
避免大客流影响服务质量、影响到您的参观体验
保利·外滩曜售楼处电话400-833-6309【官网】
仅接受预约参观,感谢您的理解与支持!
保利·外滩曜售楼处电话400-833-6309【官网】
即可预约 莅临品鉴
预约后请耐心等待案场销售联系
目前仅接待预约客户
保利·外滩曜售楼处电话400-833-6309【官网】
最新消息!12/18号线双轨交,保利发展平凉路64街坊项目(01C5-02地块),保利外滩系全新力作案名发布——上海【保利·外滩曜】售楼处电话400-833-6309【官网】

曜,为日光保利·外滩曜售楼处电话400-833-6309【官网】
是江潮映刻的璀璨,亦是时光淬炼的锋芒。
百年外滩,承历史厚韵与全球影响,以与生俱来的圈层认同与恒贵,永立城市封面。
当传奇外滩遇上璀璨至境,【保利·外滩曜】以序为始、以启为新、以曜为藏,立足世界会客厅,以新古典低密奢作,为时代精英筑就外滩人居的全新标杆!
NEOCLASSICISM
新古典主义保利·外滩曜售楼处电话400-833-6309【官网】
一场城市经典的复兴与赋新
【保利·外滩曜】联袂4大国际设计团队,溯源外滩和在地新古典主义风格建筑,并汲取世界顶奢酒店的尊崇落客与庄园设计,带来小高层、洋房、花园别墅的多元产品,为上海献上一场奢适的生活体验。

项目首开推售建面约114-130-139㎡小高层
装标4000元/m²保利·外滩曜售楼处电话400-833-6309【官网】
后续推送约165㎡洋房、195-205㎡低密别墅。

感兴趣的朋友赶紧来看吧
避免大客流影响服务质量、影响到您的参观体验保利·外滩曜售楼处电话400-833-6309【官网】
仅接受预约参观,感谢您的理解与支持!
保利·外滩曜售楼处电话400-833-6309【官网】
即可预约 莅临品鉴
预约后请耐心等待案场销售联系目前仅接待预约客户
户型图赏鉴
建面约114㎡赠送面积近约18㎡(含独立电梯厅),比肩约140㎡产品的实得率!

项目全系户型标配全屋飘窗(全赠送)+双阳台(半赠送)+独立电梯厅。
建面约114㎡的附赠面积近约18㎡,远超市场常规10㎡水准。
而且项目户型飘窗有可能采用非承重结构,交付后可改造为储物空间或拓展室内面积。保利·外滩曜售楼处电话400-833-6309【官网】
这意味着:
这个户型拥有2间超过约10㎡的南向卧室、一间约9㎡+的北次卧。
客餐厅+阳台的面积高达约32㎡。
保利·外滩曜售楼处电话400-833-6309【官网】
换句话说,项目在114+㎡里,通过极致的设计,做出了别人140㎡才能实现的功能空间,且实际可利用面积率接近90%+(含飘窗、阳台等)。
这意味着,你为买保利外滩曜每一平米付的钱,几乎都用上了。
建面约130㎡赠送面积近约20㎡!(含独立电梯厅)

在建面约130㎡以上这一档,说实话每个项目的户型都不差,在这个维度上做突破真的是极难的。保利·外滩曜售楼处电话400-833-6309【官网】
但事实上,保利外滩曜建面约130㎡的实际使用率做到了约94%,双阳台+双约270°视野+一梯一户独立电梯厅+多飘窗。
这个尺度感远远超越以往的同面积新房,甚至可以对标建面约160㎡左右的大平层!
建面约139㎡赠送面积近约20㎡!(含独立电梯厅)

建面约139㎡就是建面约130㎡的放大版,几乎每一个空间的尺度感都更大一筹,适合终极改善的小伙伴。
土拍回顾及规划
保利·外滩曜售楼处电话400-833-6309【官网】
6月19日,2025年五批次土拍,保利发展经过95轮竞价摘得杨浦东外滩01C5-02地块(即保利外滩曜),成交总价350000万元,楼板价95530元/㎡,溢价率30.79%。

项目东至怀德路,南至惠民路,西至许昌路,北至济宁路,为普通商品房,出让面积1.47公顷,容积率2.5,规划建筑面积约3.7万m²。
项目拟建1栋10层小高层、3栋17层高层及3幢风貌别墅产品。具体布局方面,1#、2#、3#楼栋为17层高层住宅,首层局部采用架空设计;1号楼东侧配有一栋14层公租房;4#楼为10层洋房产品及部分配套功能空间;5#、6#、7#、8#楼栋均为风貌别墅;9#楼则规划为社区公共服务配套用房。保利·外滩曜售楼处电话400-833-6309【官网】
社区内部计划设置下沉式庭院、景观构架等设施,并全面实现人车分流。
项目总户数规划为255套,其中小高层197套,洋房37套,花园别墅21套,

项目的核心价值不仅在于稀贵的地段,更在于其难以复制的物理属性和产品定位,这构成了其作为“地王”的底层逻辑。
第一,稀缺指标:近年内环容积率最低的住宅用地之一。
上海市中心新房容积率普遍在3.0以上,大多排布超高层或接近百米的高层,居住密度高、视野易受遮挡。保利·外滩曜售楼处电话400-833-6309【官网】
最新消息!12/18号线双轨交,保利发展平凉路64街坊项目(01C5-02地块),保利外滩系全新力作案名发布——上海【保利·外滩曜】售楼处电话400-833-6309【官网】
12月上海最新购房政策:限购+贷款+赠予+继承+新房积分+摇号+税费+置换补贴!(实用版)
2025年12月
上海全方面购房政策:
【新房 二手房 限购 贷款 摇号】
01 上海最新限购政策
02 上海最新购房贷款政策
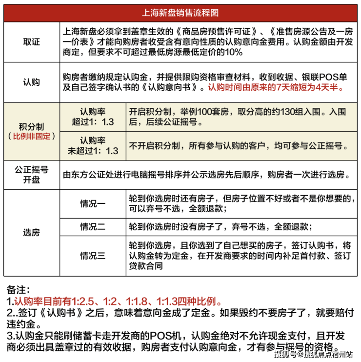
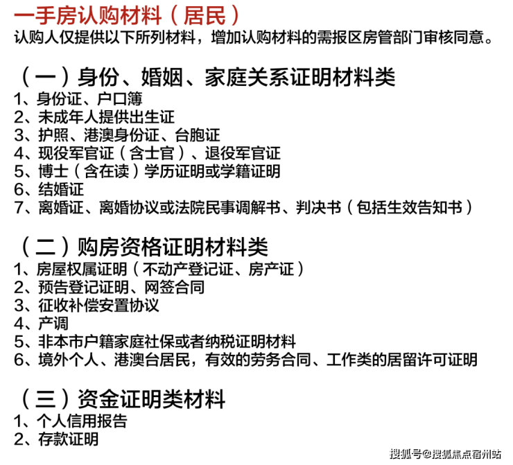
03 上海一手/二手房交易流程
04 上海买房各税费明细
05 上海新房摇号积分制政策
06 上海新房摇号积分制常见问题
07 上海直系更名/赠予/继承政策
08 公司名义购房相关政策及交易税费
09.上海以旧换新购房补贴
2024.5.27-2025.11.3
上海楼市新政回顾一览:
2024.5.27上海发布近8年来最有力度的房产新政,买房之前,先要看一下是否有“买房资格”,那么上海的限购政策是怎么样的呢?
2024.06.21日起,上海新房不再以集中公示在网上房地产网站。
2024.7.22日起,上海新购新房与二手房,首套与二套利率均有调整.
2024.8.21日起,临港放松落户政策调整亮点:居转户年限由7年缩短为3年的,新片区工作时间由不低于2年,减少为不低于1年。居住证专项加分:在新片区工作并居住的,满一年积2分,最高积20分。
2024.08.27起,上海执行18年的“70、90”政策正式退出,70.90平小户型新房退出历史舞台,执行标准分别调整为100平方米、110平方米、120平方米。

2024.9.29上海楼市新政再落地!
(一)对非本市户籍居民家庭以及单身人士购买外环外住房的,购房所需缴纳社会保险或个人所得税的年限,调整为购房之日前连续缴纳满1年及以上。
(二)对持《上海市居住证》且积分达到标准分值、在本市缴纳社会保险或个人所得税满3年及以上的非本市户籍居民家庭,在购买住房套数方面享受沪籍居民家庭的购房待遇。
(三)首套住房商业性个人住房贷款最低首付款比例调整为不低于15%。二套住房商业性个人住房贷款最低首付款比例调整为不低于25%;实行差异化政策区域的二套房贷最低首付款比例调整为不低于20%。住房公积金二套房贷最低首付比例相应调整。
(四)调整增值税征免年限,将个人对外销售住房增值税征免年限从5年调整为2年。
(五)按照国家工作部署,及时取消普通住房标准和非普通住房标准,减少住房交易成本,更好满足居民改善性住房需求。
2024.10.21起中国人民银行下调房屋贷款LPR25个基点,最新利率LPR3.6%。
五年期以上首套房贷执行利率:LPR(3.6%)-45bp =3.15%,五年期以上二套房贷执行利率:LPR(3.6%)-5bp=3.55%,
商用房LPR(3.6%)+60BP=4.2%,公积金首套2.85%,二套3.325%
(五年期以上二套:临港、嘉定、青浦、松江、奉贤、宝山、金山LPR-25BP=3.35%)
2024.11.13日起:契税方面,将现行享受1%低税率优惠的面积标准由90平方米提高到140平方米对个人购买家庭唯一住房和家庭第二套住房,只要面积不超过140平方米的,统一按1%的税率缴纳契税。
增值税方面,在城市取消普通住宅标准后,对个人销售已购买2年以上(含2年)住房一律免征增值税,原针对北京、上海、广州、深圳4个城市个人销售已购买2年以上(含2年)非普通住房征收增值税的规定相应停止执行。
土地增值税方面,取消普通住宅和非普通住宅标准的城市,对纳税人建造销售增值额未超过扣除项目金额20%的普通标准住宅,继续实施免征土地增值税优惠政策。
2025.4.28日:上海市住房公积金管理中心发布,在上海年满16岁且未达到退休年龄的市民,不论户籍,工作单位,有无职业均可自己缴纳住房公积金,缴纳基数为最低270,最高8860元。自2025.6.1日起施行。
2025.5.7日起:降低个人住房公积金贷款利率0.25个百分点,5年期以上首套房利率由2.85%降至2.6%,二套房贷利率由3.325%降至3.075%。五年内1-5年首套2.10%,二套2.525%。
2025.5.20日:五年期以上首套房贷执行利率(上海纯商贷):LPR3.5%(3.5%)-45bp =3.05%,五年期以上二套房贷执行利率:LPR(3.5%)-5bp=3.45%,
(五年期以上二套:临港、嘉定、青浦、松江、奉贤、宝山、金山LPR-25BP=3.25%)
2025.08.25:上海楼市新政五大重点如下:

01.12月 上海最新限购政策:

(注:1.外地户口在上海唯一住房在2024年5月28日后出售并网签,再购房不管是新房还是二手房不受社保与个税的限制,(不受环线限制)全上海房产都可以买。)
什么是限购政策中的“多子女家庭”?
答:对本市或外地户籍居民家庭成员中有二孩及以上子女、且其中至少有一名子女未成年,认定为多子女家庭(例如一对夫妻,有一个子女已成年,另一个子女未成年,该夫妻及其未成年子女即为限购政策中的“多子女家庭”)。
多子女家庭可按该家庭在本市住房限购套数基础上再购买1套本市住房(例如该多子女家庭为本市户籍居民家庭,家庭名下已有2套本市住房,按多子女购房条件,该家庭可再购买1套本市住房)。(多子女家庭外环内可以多买1套)外环外不限套数

12月上海户籍与非上海户籍(单身或已婚)可以在外环外购买不限套数
(注:非上海户籍需要一年社保或税单即可)

02.12月 上海最新购房贷款政策
1.商业贷款如下:

2.纯公积金贷款最新执行如下:

3.商业/公积金/组合贷款利率如下:

03.上海一手/二手房交易流程:





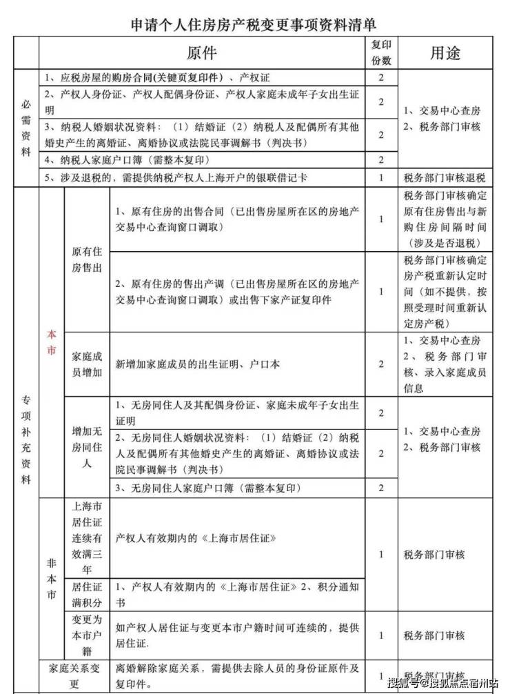
04.12月上海买房各税费明细:

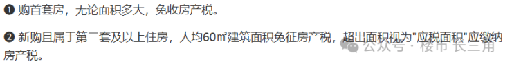
2025.12月上海最新房产税标准:
01.本市户籍纳房产税政策:
免税条件:

计算方法:

* 新购房单价≤94446元,税率为0.4%
* 新购房单价>94446元,税率为0.6%
02.非上海户籍:
有本市长期居住证满3年可免交房产税(如只满1年先交2年到满3年可退前面2年交的房产税)。购买的第二套及以上住房在合并计算家庭全部住房面积后,给予人均60㎡的免税面积扣除。
没有长期居住证的外地人需每年全额(不以人均面积计算按产证面积全部缴纳)缴纳房产税直到卖掉为止。
03.外籍人士纳税政策
每年全额(不以人均面积计算按产证面积全部缴纳)缴纳房产税直到卖掉为止。
(以上信息整理自国税总局上海税务局官网,仅供参考,具体政策以官方最新发布为准)

房产税缴纳举例说明:





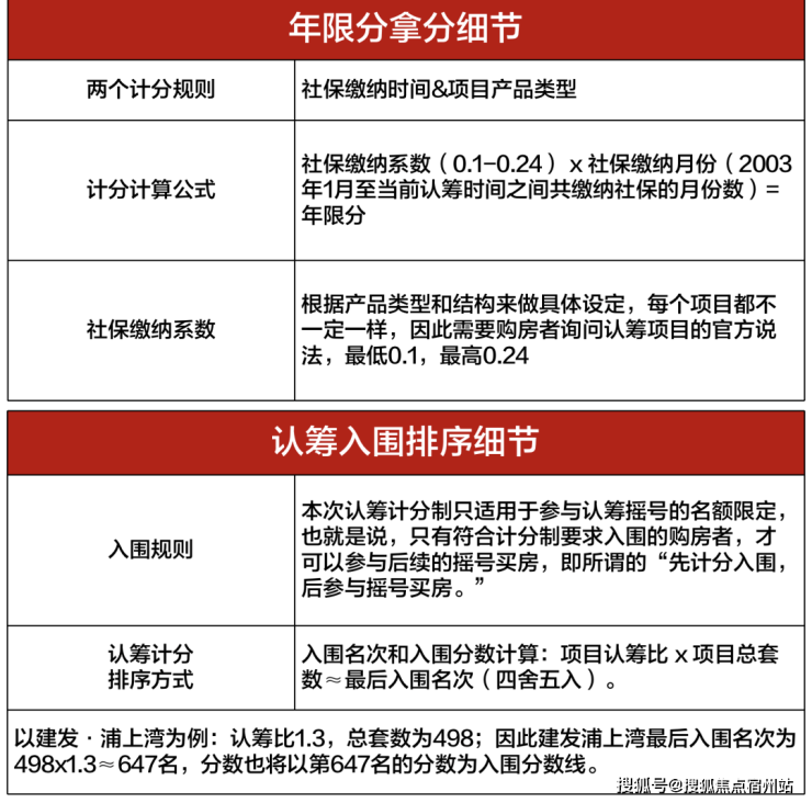
05.上海新房摇号积分制政策







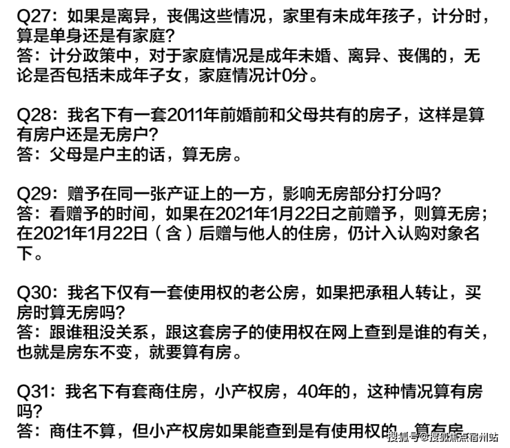
06.上海新房摇号积分制常见问题:






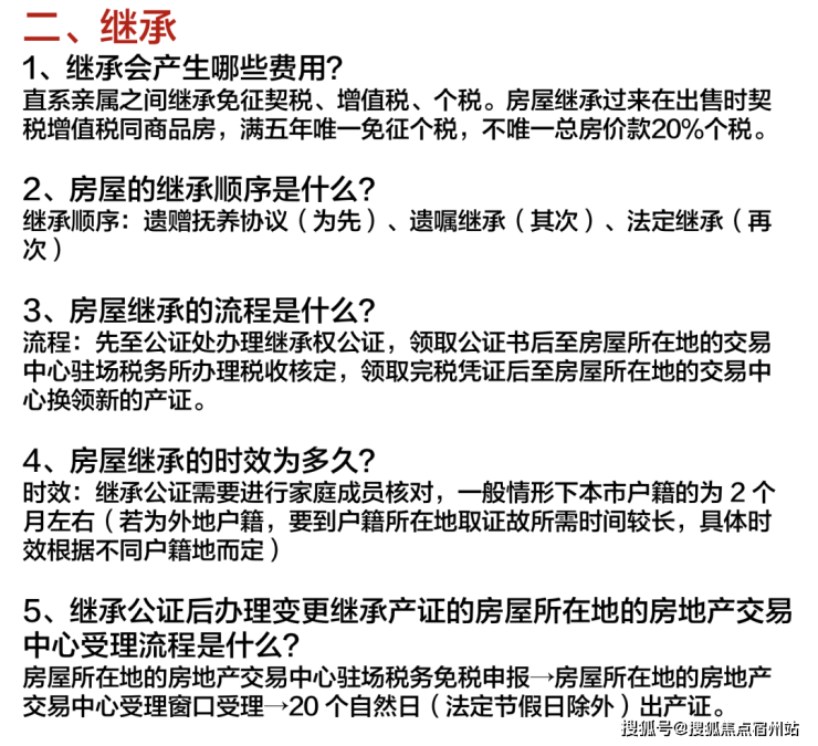
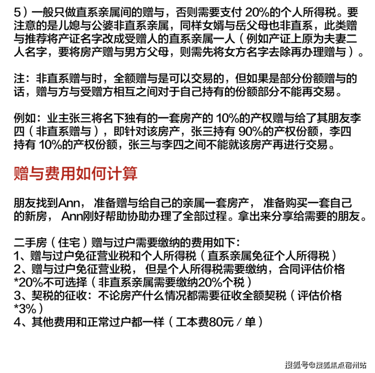
07.上海直系更名/赠予/继承政策:
2024.5.27起:调整住房赠与规定,已赠与住房不再计入赠与人拥有住房套数。





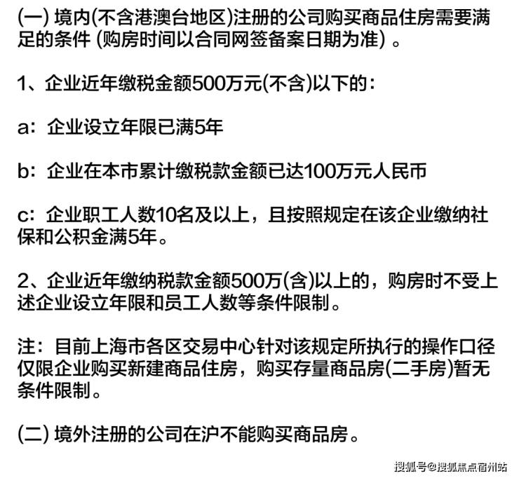
08.公司名义购房相关政策及交易税费:

除上述情况外公司购房政策不变:



09.上海以旧换新购房补贴
为了方便居民升级住房,改善居住条件,上海还推出了旧换新政策,内容如下:
在一年内出售外环内2000年前竣工、建筑面积在70平及以下的唯一住房,并购买外环外一手住房的居民家庭,可以向购入一手住房所在区房地产交易中心申请补贴。
建筑面积30平以下,每套补贴标准2万元;
住房建筑面积30~50平,每套补贴标准2.5万元;
住房建筑面积50~70平,每套补贴标准3万元。
在办理新购一手住房不动产权证后领取补贴。
以上转自网络,如有侵权联系删除。