保利都汇和煦售楼处电话→2025保利都汇和煦售楼中心电话→楼盘百科→保利都汇和煦首页网站→楼盘百科→首页网站→24小时热线电话
扫描到手机,新闻随时看
扫一扫,用手机看文章
更加方便分享给朋友
突发!上海12月最新购房政策!
2025年,上海购房相关政策调整的频率较快。为了让大家更全面、更直接地了解上海楼市新政后的变化和买房知识,沪上好房助手特地整理出了截止2025年10月份上海最新购房政策知识,含最新的限购限售、购房税费、房贷利率、购房补贴等等政策内容,信息量巨大。已包含0825购房新政、最新贷款利率:
第一、上海最新限购政策
第二、上海购房贷款政策
第三、上海购房税费明细(含退税政策)
第四、上海新房/二手房交易流程
第五、上海新房摇号积分政策
第六、上海直系更名/赠与/继承政策
第七、公司名义购房相关政策及税费
第八、以旧换新购房补贴
建议大家收藏,以备不时之需。
买房之前,先要看一下是否有“买房资格”,那么上海的限购政策是怎么样的呢?
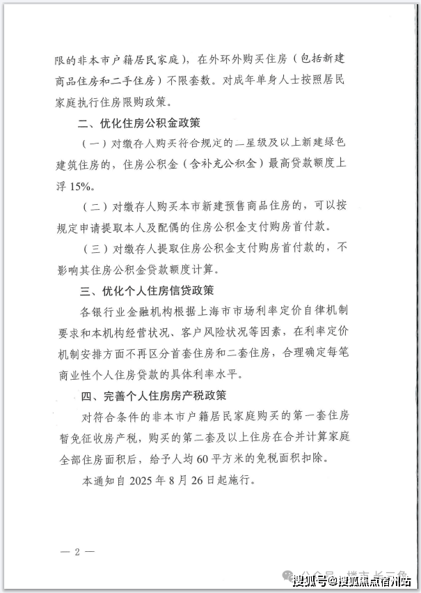
8月25日,上海市住房城乡建设管理委、市房屋管理局等六部门联合印发《关于优化调整本市房地产政策措施的通知》,涉及住房限购、公积金、住房信贷、住房税收等6项调整。新政自2025年8月26日起施行。

HOT
825上海楼市新政划重点
一、调减住房限购政策
外环外购房不限套数(符合条件家庭及成年单身人士)。
沪籍家庭及单身人士在外环内限购2套;非沪籍需连续缴纳社保或个税满1年(外环外不限套数)或满3年(外环内限购1套)。
二、优化住房公积金政策
购买绿色建筑住房最高贷款额度上浮15%:首套最高184万元(多子女家庭216万元),二套最高149.5万元。
支持提取公积金支付新建商品住房首付款。
提取首付款不影响后续公积金贷款额度。
三、优化个人住房信贷政策
银行不再区分首套与二套住房利率,根据市场机制和客户风险等因素合理定价。
四、完善个人住房房产税政策
非沪籍家庭首套房暂免房产税;第二套及以上按家庭总面积计算,人均免税60平方米。
政策自2025年8月26日起施行。



No.1 上海最新限购政策

①非上海户籍
社保缴纳年限<1年 无购房资格
社保缴纳年限1年≤缴纳年限<3年 外环外不限购
社保缴纳年限>3年(单身/单亲家庭) 外环外不限购 外环内限购1套
社保缴纳年限>3年(家庭) 外环外不限购 外环内限购1套
社保缴纳年限>3年(家庭)且持《上海市居住证》+积分达到标准分值 与沪籍家庭待遇相同(外环外不限购,外环内限购2套,多子女增购1套外环内)
②上海户籍
单身人士/单亲家庭
在上海无房 2011年1月30日前和父母共同共有住房≤2套 外环内可购2套
在上海已有住房 外环内1套 外环内可购1套
在上海已有住房 外环内≥2套 外环内限购
注:外环外不限购,沪籍多子女家庭可增购1套
已婚人士(夫妻双沪籍)
在上海无房 2011年1月30日前和父母共同共有住房≤2套 外环内可购2套
在上海已有住房 外环内1套 外环内可购1套
在上海已有住房 外环内≥2套 外环内限购
注:外环外不限购,沪籍多子女家庭可增购1套
已婚人士(夫妻单沪籍)
在上海无房 外环内可购2套
在上海已有住房 外环内1套 外环内可购1套
在上海已有住房 外环内≥2套 外环内限购
注:外环外不限购,多子女家庭可增购1套
2套房沪籍一方不上产证,非户籍一方需社保满三年
多孩家庭&单亲家庭
多子女家庭的认定标准
多子女家庭是指符合国家生育政策,至少有一个未成年子女的二孩及以上家庭。本市户籍和外省市户籍家庭均可享受多子女家庭贷款政策。
购房政策
沪籍多子女家庭 外环内可增购1套
非沪籍多子女家庭社保>3年持《上海市居住证》且积分达到标准分 外环内可增购1套
特殊情况
部队人员 原籍上海 外环外不限购外环内可购2套
部队人员 原籍非上海 外环外不限购外环内可购1套
学生集体户口 博士研究生 外环外不限购外环内可购1套
外国人港澳台地区居民和华侨 已婚 夫妻一方为境外个人另一方为沪籍 按沪籍政策执行
外国人港澳台地区居民和华侨 已婚 夫妻一方为境外个人另一方为非沪籍 根据夫妻任一方缴纳个税或社保情况判断
注:为回沪定居而购房的华侨,凭侨务部门出具的相关证明,可免于提供已在上海连续工作满1年的证明。
企业购房(以公司名义)
①企业设立年限已满5年
②企业在本市累计缴纳税款金额已达100万元人民币
③企业职工人数10名及以上,且按照规定在该企业缴纳社保和公积金满5年。
④企业近年缴纳税款金额满500万元以上的,购房时不受上述企业设立年限和员工人数等条件的限制
同时满足①②③
注:企业购买商品住房,再次上市交易需满5年及以上
No.2 上海购房贷款政策
1、商业贷款▼
上海个人商业贷款一栏(2025年8月25)
一、首套二套的认定(同现有政策):
1.名下无房认定为首套,有房认定为二套
2.单个客户限购政策之前或未成年之前跟自己父母共有的均可剔除2套
3.多子女家庭名下已有两套房贷再还且利率均为首套的,第三套利率按照二套计算,其余均按首套计算
4.动迁款破限购不可再贷商贷,或外环外买名下买多余套数的房子也不可贷
二、2套的首付比例及利率:
1.首套15%,贷款金额小于合同价5成或贷款金额500万以下的,利率为lpr-45bp=3.05%,超过5成且金额大于500万的,利率为lpr-40bp=3.1%
2.二套25%,贷款金额小于合同价5成或贷款金额500万以下的,利率为lpr-41bp=3.09%,超过5成且金额大于500万的,利率为lpr-36bp=3.14%
三、关于存量房利率的调整
1.已经过户但尚未放款的客户,签署变更协议,直接按照新政策执行
2.已经放款的存量房客户,自己可在手机银行或联系贷款银行变更利率,首套无变动,二套可lpr-14bp=3.36%
2、公积金贷款如下▼

贷款额度提升:购买二星级及以上绿色建筑住房的,公积金最高贷款额度上浮15%
首套:160万元→184万元(多子女家庭可叠加至216万元)
二套:130万元→149.5万元
提取支付首付:支持提取本人及配偶公积金支付新建预售商品住房首付款
“又提又贷”:提取公积金支付首付不影响贷款额度计算
公积金贷款年限判定
3、温馨提示tips:二手房贷款“三价就低”自2021年8月6日起,上海二手房房贷再出新规,执行“三价就低”:购房者申请贷款时,将从买卖合同价、交易中心核验价、银行评估价中,选择最低的一项,作为贷款申请房价标准。
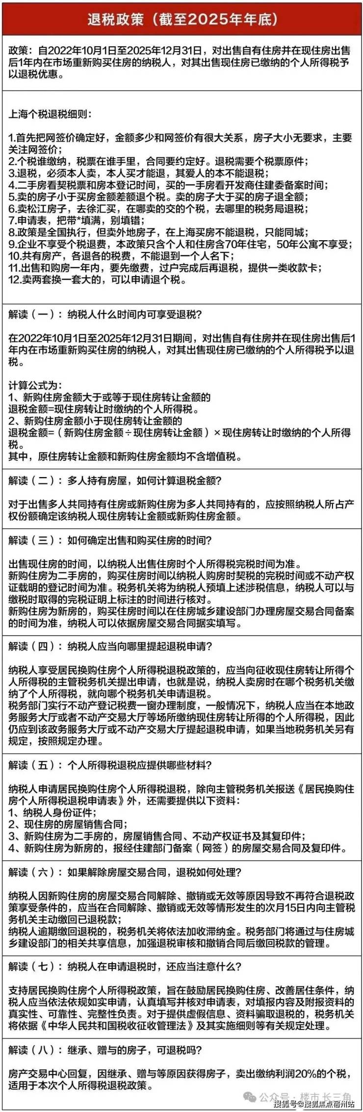
No.4 上海买房税费明细(2025年)

个人所得税特殊情况
1.免征的情形
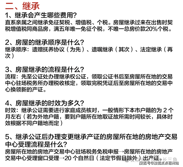
(1)继承土地、房屋权属,免征个人所得税
(2)夫妻更名 夫妻房屋财产分割,免征个人所得税
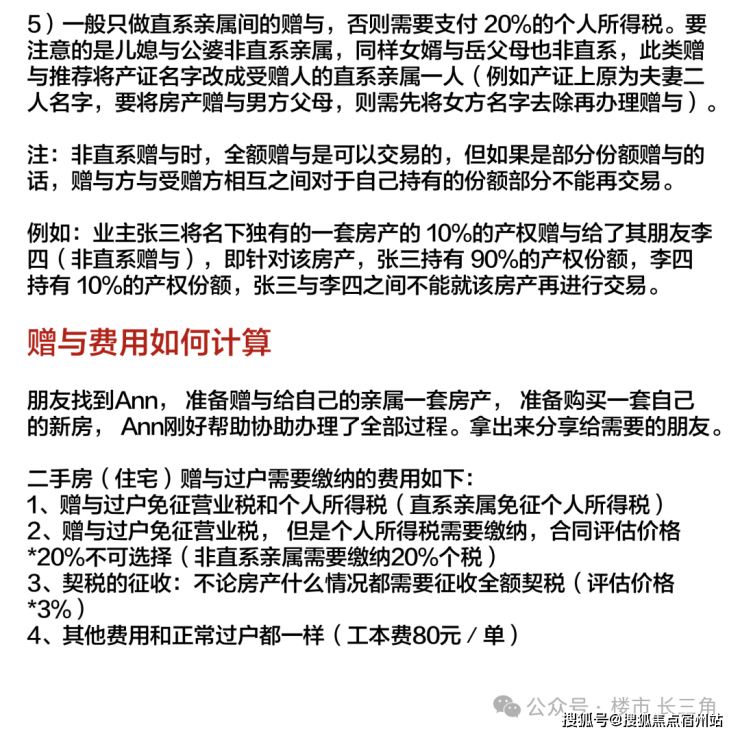
(3)直系亲属间赠与(不包含取得新产证以后再出售的情况),免征个人所得税
2. 直系、非直系亲属间继承/赠与房屋后再出售房屋的个税计算
卖方通过继承或赠与获得房屋再出售的,若不符合个人所得税免征条件(满五年唯一),只能按照20%税率缴纳个人所得税,不能按照全额x1%或2%计算个人所得税。
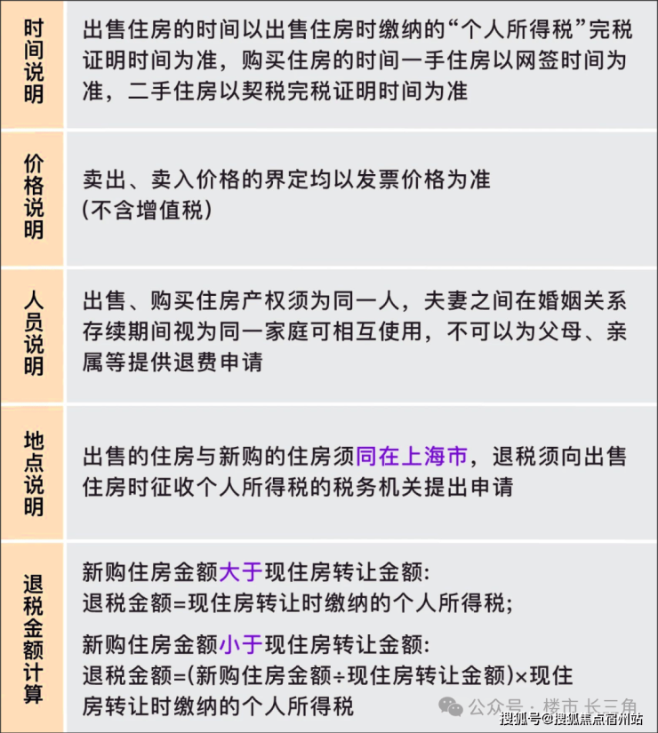
个人所得税退税政策
自2024年1月1日起至2025年12月31日对出售自有住房并在现住房出售后1年内(按天计算)在市场重新购买住房的纳税人(必须先卖出后买入),对其出售现住房已缴纳的个人所得税予以退税优惠。
其中,新购住房金额大于或等于现住房转让金额的全部退还已缴纳的个人所得税;
新购住房金额小于现住房转让金额的,按新购住房金额占现住房转让金额的比例退还出售现住房已缴纳的个人所得税。

契税免征和减征情况
1.法定继承人(包括配偶、子女、父母)继承土地、房屋权属,免征契税;
注:免征仅限第一顺位继承人继承土地、房屋权属,存在第顺位继承人的情况下,第二顺位继承人继承不免征;
2.夫妻更名、夫妻加名、夫妻房屋财产分割,免征契税;
3.出售房改房(售后公房、房改售房、已购公房)前后1年内(以网签合同日期为准),出售人家庭、父母或成年子女购房,可申请契税减免;
计算:新购入住房需要缴纳的契税=(新购入住房的税务核定价-出售住房时的发票价格-新购入住房增值税)x新购入住房应缴纳的契税税率。
(若购房的税务核定价低于售房的发票价格,则购房的契税全免)
4.上海市拆迁居民用拆迁补偿款新购房屋享受减免契税的优惠(拆迁人的直系亲属均可使用),新购入住房的网签日期需在动迁协议签订日期之后。
计算:新购入住房需要缴纳的契税=(新购入住房网签价-拆迁补偿价格-新购入住房增值税)x新购入住房契税税率:若新购入住房网签价低于拆迁补偿价格,则契税全免,差额部分可以继续使用。
(3)(4)可同时使用
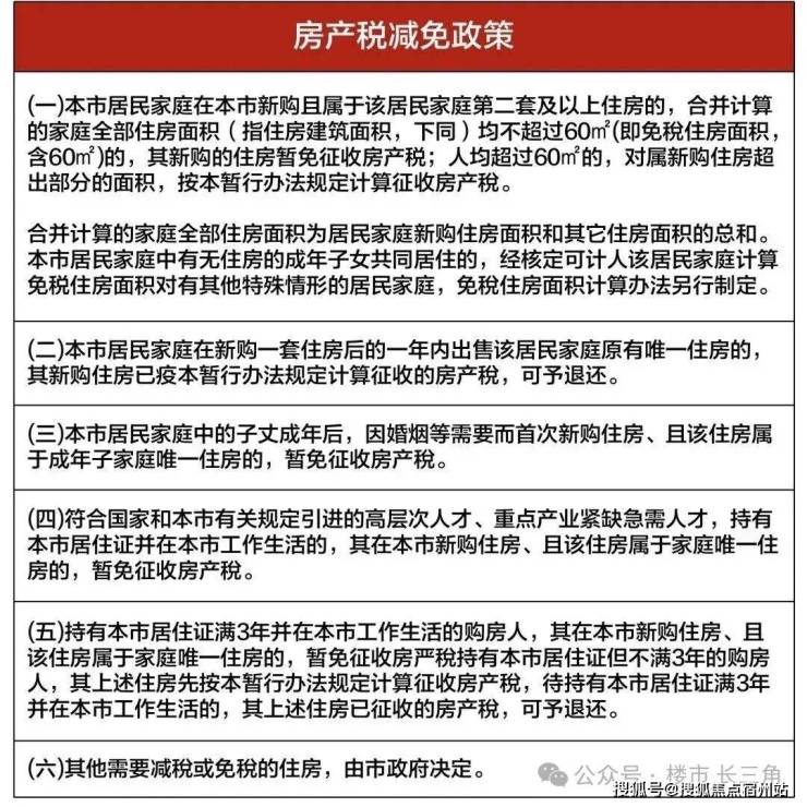
上海最新房产税标准▼
No.4 上海一手/二手房交易流程




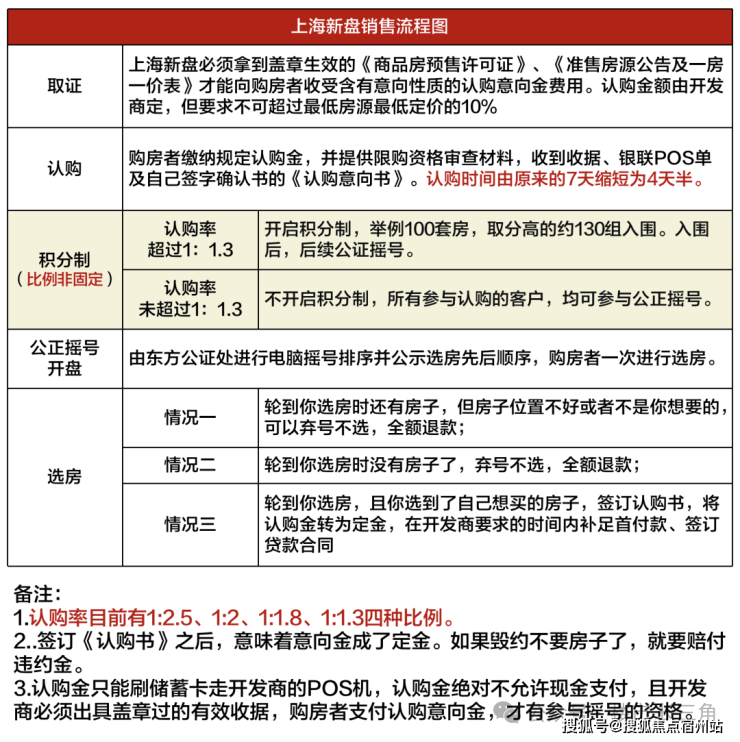
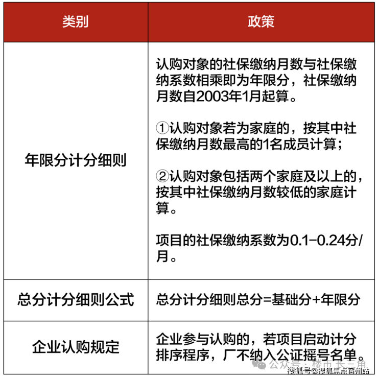
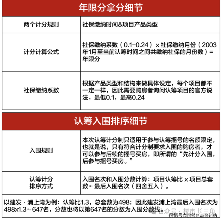
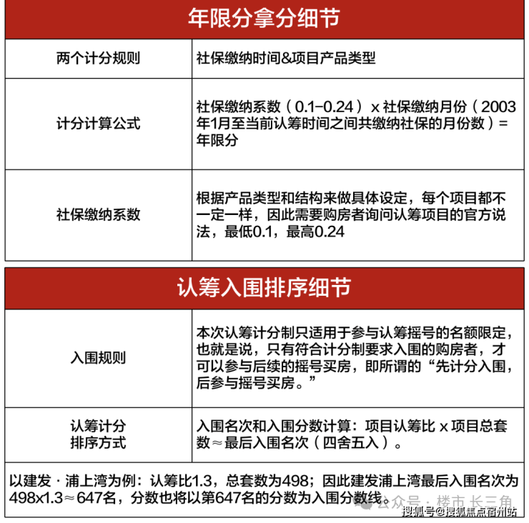
No.5 上海新房摇号积分制政策







No.6 上海直系更名/赠予/继承政策
2024.5.27起:调整住房赠与规定,已赠与住房不再计入赠与人拥有住房套数。




No.7 公司名义购房相关政策及税费

除上述情况外公司购房政策不变:


公司产权出售税费
(2025年11月)
(注:政策实时调整更新,具体以交易中心为准)
No8 上海以旧换新购房补贴
为了方便居民升级住房,改善居住条件,上海还推出了旧换新政策,内容如下:
在一年内出售外环内2000年前竣工、建筑面积在70平及以下的唯一住房,并购买外环外一手住房的居民家庭,可以向购入一手住房所在区房地产交易中心申请补贴。
建筑面积30平以下,每套补贴标准2万元;
住房建筑面积30~50平,每套补贴标准2.5万元;
住房建筑面积50~70平,每套补贴标准3万元。
在办理新购一手住房不动产权证后领取补贴。
(注:政策实时调整更新,具体以交易中心为准)
★ 政策常见Q&A ★
01 房产税政策
非本市户籍居民家庭和非本市户籍单身人士是否享受同等房产税政策?
享受同等房产税政策。
非本市户籍居民家庭和非本市户籍单身人士购买首套满足什么条件能享受减免房产税?
按原先政策执行,购房人员持《上海市居住证》连续满3年或积分达120分,免征收房产税;若无则全额征收。
非本市户籍居民家庭和非本市户籍单身人士购买二套住房满足什么条件能减免房产税?
购房人员持《上海市居住证》连续满3年或积分达120分,首套房屋免征收房产税,则购买的第二套及以上住房在合并计算家庭全部住房面积后,给予人均60平方米的免税面积扣除,超过按面积征收。
境外人士减免房产税条件是否享受本次调整?
不享受,境外人士减免房产税仍按原政策执行。
02 限购政策
本次限购政策调整时间节点?
网签合同需在2025年8月26日当天及以后符合本次限购政策调整。
本次调整中非沪籍居民家庭和单身人士,社会保险或个人所得税满足1年或者3年的要求?
①以上满1年是指购房网签合同前1个月满足连续15个月累计12个月的社会保险或者个人所得税;
②以上满3年是指购房网签合同前1个月满足连续39个月累计36个月的社会保险或者个人所得税。
购买外环内住房,是否计算外环外的住房套数?
限购政策不计算外环外的住房套数,只计算外环内的住房套数,但是计算税费中个人所得税、契税、房产税仍需合并计算外环外和外环内的住房套数。
外地单身人士在外环内限购1套住房,此住房是否区分二手房和新房?
不区分,二手房和新房皆可以购买。
满足120积分上海长期居住证且连续满足3年社保或个人所得税的非沪籍成年单身人士,是否可以在外环内购房2套?
可以。
非沪籍居民家庭和单身人士购买崇明区住房的社会保险或者个税条件是否参照外环外购房政策?
崇明购房参考外环外购房政策。只需在购房网签合同前1个月满足连续15个月累计12个月的上海的社会保险或者个人所得税即可购买崇明区住房,无需在崇明缴纳社保或者个税或者在崇明工作。
使用权交易是否参照本次调整?
仍按原先政策执行,不参照本次政策调整。
03公积金贷款
(一)公积金贷款支持绿色建筑政策业务
公积金贷款对缴存人购买绿色建筑有什么支持措施?
根据《上海市绿色建筑条例》及《关于进一步优化本市住房公积金提取和贷款政策的通知》(以下简称《通知》)的规定,缴存人在本市购买符合规定的二星级及以上新建绿色建筑住房的,公积金(含补充公积金)最高贷款额度上浮15%。
公积金贷款支持绿色建筑政策的适用条件是什么?
缴存人在本市购买新建住房,购房合同中载明绿色建筑设计星级为二星级及以上,且与核查结果一致的,可适用公积金贷款支持绿色建筑政策。
如何进行绿色建筑星级核查?
绿色建筑星级核查采取以项目为单位,房地产开发企业自主申报、事前核查的方式开展。由房地产开发企业向项目所在区的市住房置业融资担保有限公司业务网点提交绿色建筑设计星级信息确认申请,经属地建设管理部门或其委托的管理单位认定符合绿色建筑二星级及以上设计星级标准的,纳入政策支持范围。
多子女家庭购买首套二星级及以上的新建绿色建筑住房,上浮比例是否可以叠加?
可以。缴存人购买符合规定的二星级及以上新建绿色建筑住房,同时符合多子女家庭购买首套住房条件的,上浮比例可以叠加计算,即公积金(含补充公积金)最高贷款额度可累计上浮35%。
公积金贷款支持绿色建筑政策何时开始正式实施?
根据《通知》相关规定,公积金贷款支持绿色建筑政策自2025年8月26日起正式施行。2025年8月26日前受理的公积金贷款按原政策执行,2025年8月26日(含)后受理的公积金贷款按调整后的政策执行。已受理未发放的公积金贷款,经与房地产开发企业协商一致,借款人可以申请撤销原贷款申请,在购房合同中增补绿色建筑设计星级相关内容后,按调整后的政策重新申请公积金贷款,具体可咨询公积金贷款受托机构。
(二)购买本市新建预售商品住房提取住房公积金支付首付款业务
首付款提取政策什么时候开始实施?办理时间有哪些要求?
自2025年8月26日起,缴存人购买本市新建预售商品住房可以提取住房公积金支付首付款。申请人在完成《上海市商品房预售合同》网签备案后,房地产开发企业办理房屋所有权首次登记(大产证)前,可以申请提取。
提取住房公积金支付首付款业务的办理频次和提取金额如何确定?
同一购房行为可办理一次首付款提取,所有申请人合计提取金额不超过购房首付款金额(指总购房款中扣除已支付的购房款和拟使用住房公积金贷款、商业贷款支付的购房款后,需要支付的部分购房款)。
提取住房公积金支付首付款可以在哪里申请办理?
申请人可以通过市公积金中心区管理部或者建设银行住房公积金提取业务网点提交材料申请办理。
提取住房公积金支付首付款是否影响后续住房公积金贷款额度?
提取住房公积金支付购房首付款后,如申请人就同一购房行为需申请住房公积金贷款的,已提取用于支付购房首付款的住房公积金金额不影响申请人住房公积金贷款额度计算。
04 商业贷款
商业贷款首套二套首付比例是否调整?
暂未调整。首套首付15%、二套首付25%,二套购买:嘉定、青浦、松江、奉贤、宝山、金山及临港新片区首付20%。
贷款首套二套比例是否一致?
根据上海市市场利率定价自律机制要求和本机构经营状况、客户风险状况等因素,在利率定价机制安排方面不再区分首套住房和二套住房。
以上转自网络,如有侵权联系删除。
声明:本文由入驻焦点开放平台的作者撰写,除焦点官方账号外,观点仅代表作者本人,不代表焦点立场。
